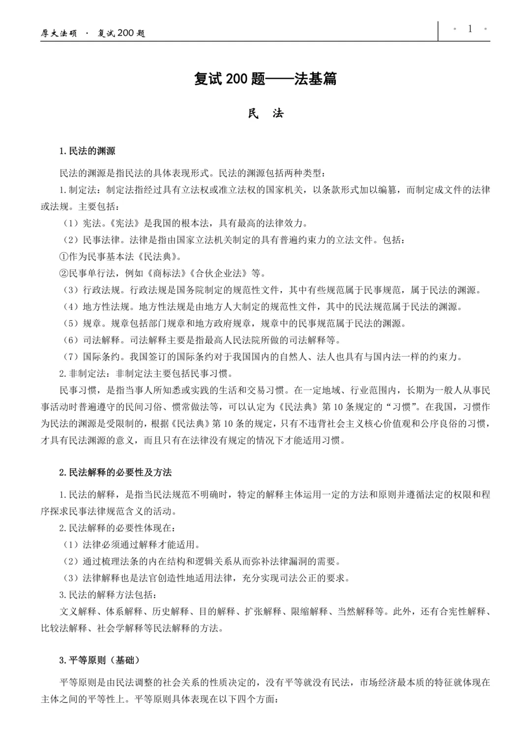
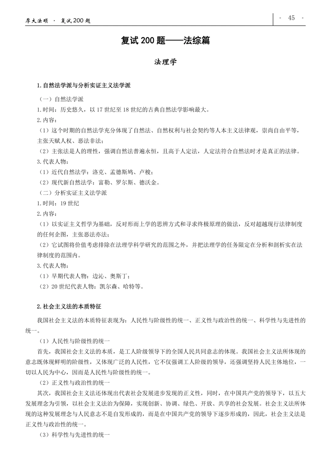
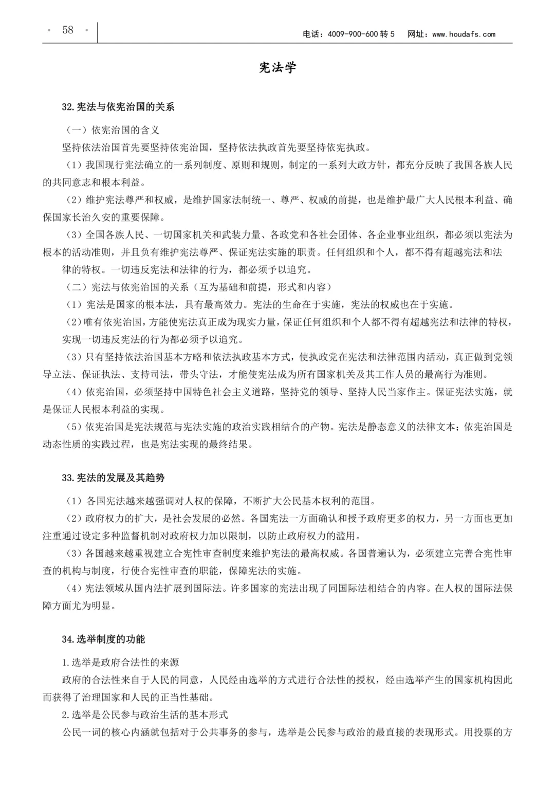
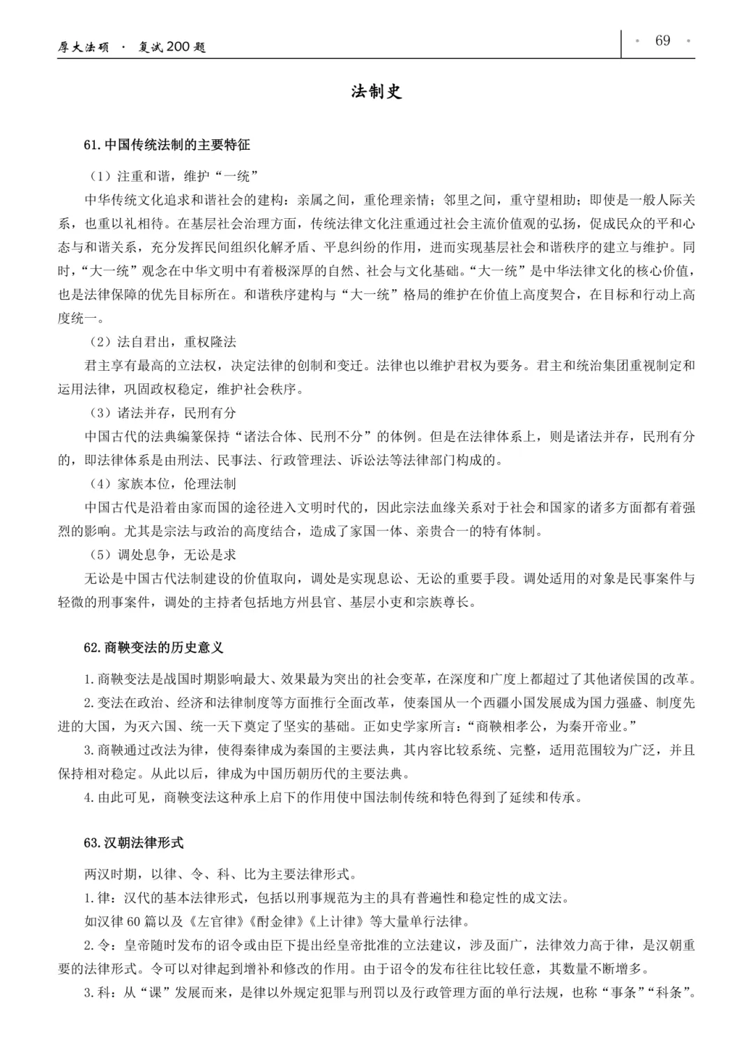
200道法硕复试题汇总!全是重点!(附PDF)

复试班已上线 需要了解详情后台咨询
为了帮助各位26法硕宝子更好的准备复试,厚大教研组的老师给大家整理了【法硕考研复试200题】,全是考点干货!!可以帮助各位宝子复试备考。
不管你的复试是考民法、刑法、法理、宪法还是法制史,考试分析中的重要知识点还是必须要掌握!
今天厚厚给大家分享的这份【法硕考研复试200题】,就是以考试分析为核心,挑选了其中最重要的知识点整理成200题,适合复试前巩固基础知识和检测掌握程度使用!
有需要的宝子后台回复【200题】即可免费领取!


一、包括了法基、法综两部分,五科全部覆盖!
二、PDF版本,带答案直接背
每一道题目都是我们的老师认真筛选整理,涉及到的都是很重要的的考点,基本都是高频考点!
各位宝子直接点击下图即可看到部分题目👇






这些题目我们既可以当作考点清单,又可以作为模拟演练题目。提前练习,说不准有出现在复试考场上的考点!
当然,厚厚还给大家准备了其他复试资料~
【150+所院校法硕复试真题】
【60个复试英语高频问答】
【复试英文自我介绍模板】









在这里厚厚再说个心里话,今年报名人数下降,厚厚感觉今年大家进复试的概率比往年大些。咱们早点准备复试上岸几率还是比较大的!
在这里厚厚先预祝各位准法硕er们复试顺利,成功上岸!

初试过线,复试还有重重关卡!
✅多方面考核
✅看重综合能力
✅复试占比高
早准备复试,上岸几率更大!

厚大推出基础复试班、模拟复试班、调剂通关班三大辅导方案,从基础备考到模拟演练再到调剂兜底,全方位帮你解决复试难题,助力你稳中求进或逆风翻盘!
如果你想了解【26法硕考研复试课】
扫描下方二维码添加微信:


发现“分享”、“赞”和“在看”了吗,我想至少拥有一个!
夜雨聆风
