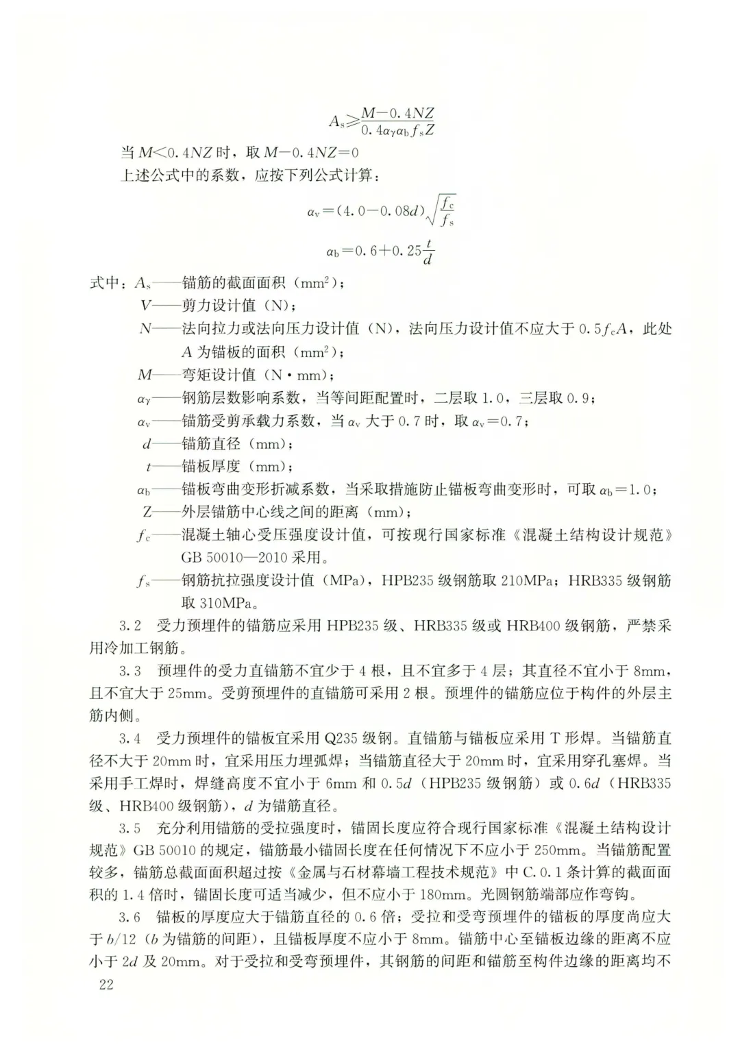
幕墙工程细部做法149页.pdf 可下载




























VIP会员资料目录
26-2.8中建预应力管桩施工质量管理交流34页.pdf 可下载
26-2.7中建机械设备管理制度及管理办法汇编48页2025版.pdf 可下载
26-2.62026年春节前安全培训第1版98页 .pptx 可下载
26-2.5物业工程设施设备管理与维修430页 .pdf 可下载
26-2.4中建有机溶剂项目吊装施工方案45页2025年 .pdf 可下载
26-2.3防爆施工方案 可下载
26-2.2采光顶钢结构安全专项施工方案128页 .docx 可下载
26-2.1中建装饰装修施工工艺图册,32项国标级工艺全流程演示.pdf
26-1.31全方位用电安全隐患排查培训课件65页.pptx 可下载
26-1.30新型储能电站项目施工组织设计方案302页2026年 .docx 可下载
26-1.29中海机电项目专业管理亮点、复盘分析42页.pptx 可下载
26-1.28哈S519项目公路工施工组织设计353页.doc 可下载
26-1.27新老住宅规范融合速查手册测试版2025版.pdf 可下载
26-1.262024新建住宅项目暖通工程全套图纸及清单,可下载
26-1.252024产业园土建工程全套CAD图纸及清单案例 可下载
26-1.242024景观提升项目全套CAD图纸+招标清单 可下载
26-1.232024科技生态园项目幕墙工程全套图纸及清单案例 可下载
26-1.22厂房类(超高层厂房)中建星河雅宝项目4A地块总承包工程技术标 可下载
26-1.21政府投资项目造价咨询服务方案152页2024年.pdf 可下载
26-1.20“质量交底、巡检”模块巡查工作标准及作业程序.pdf 可下载
26-1.19中建屋面工程经验做法交流40页.pdf 可下载
26-1.18中建EPC项目管理培训74页.pdf 可下载
26-1.17中建钢筋精细化管理培训及现场实例讲解75页 可下载
26-1.16名企安装主体预埋专业流水施工32页.pdf 可下载 可下载
26-1.15河南建筑保温工程质量控制技术指南127页2025年 .pdf,可下载
26-1.14中建钢结构施工过程安全管理要点39页.pdf 可下载
26-1.13上海市限额以下小型房屋建筑工程常见安全隐患指导图集33页2025年.pdf 可下载
26-1.12央企机电抗震支吊架知识全解析41页 .pptx 可下载
26-1.11建造技术优化整体解决方案325页2024年 .pdf 可下载
26-1.10高速公路工程三标段施工组织设计363页.pdf 可下载
26-1.9水库除险加固改造工程技术标450页2025年 .docx 可下载
26-1.8WA702512E塔式起重机操作手册509页 .pdf,可下载
26-1.7中建工程室外工程技术标830页 .pdf 可下载
26-1.6中建实施性施工组织设计专题培训107页 .pptx 可下载
26-1.5燃气管道安装工程竣工资料整套范本91页 .doc 可下载
26-1.4换流站施工安全管控措施80页2024.年 .docx 可下载
26-1.3检查井基坑顶管开挖方案104页 .doc 可下载
26-1.2杭州市房屋建筑和市政基础设施工程高处作业安全防范工作指导手册116页2025年 .pdf 可下载(26.1.2)
26-1.1中建如何做好分支机构安全管理52页 .pdf 可下载
摘自网络,如有侵权,请联系删除
资料下载方式
扫码关注下面微信回复下列关键词
幕墙工程细部做法
自发布三天转发有效

幕墙工程细部做法

扫码咨询加入会员

扫码咨询加入会员

添加小尊微信咨询商务合作、投稿、入驻会员事宜
海量资源无限下载,最新干货每天持续更新中……
免责声明:本微信公众号图文部分来自网络转载,版权归原作者所有。如有问题,请联系我们删除,文中观点系原作者观点,并不代表本公众号观点。
推荐给需要的朋友,点“在看”

推荐给需要的朋友,点“在看”

夜雨聆风
