乐于分享
好东西不私藏

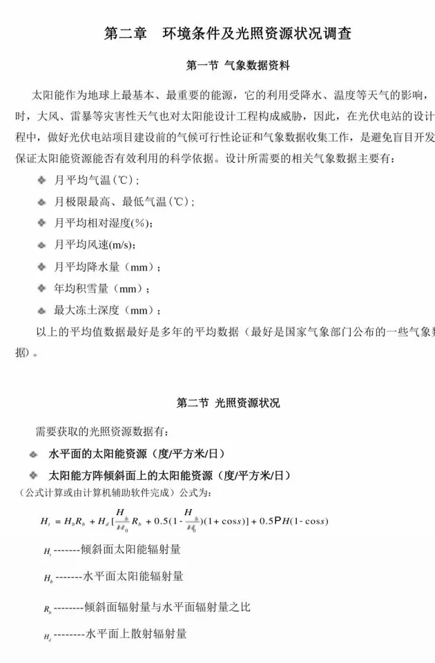
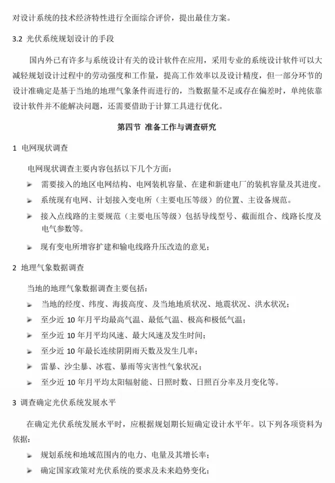
光伏工程系统标准化设计手册146页.pdf

光伏工程系统标准化设计手册146页.pdf

今日分享【光伏工程系统标准化设计手册146页.pdf】
扫码下载全文

往期精彩回看

光储一体化及零碳建筑解决方案.pdf
最新整理风光储项目开发全流程实操手册.xls
100MW50.43MWh独立混合储能项目可行性研究报告
风、光、混合式供电解决方案.pdf
光伏电站验收标准(行业标准).docx

END

免责声明

本课件来自互联网,不作为商业用途,如果有侵权,请后台联系小编删除。

本站文章均为手工撰写未经允许谢绝转载:夜雨聆风 » 光伏工程系统标准化设计手册146页.pdf

评论 抢沙发

1 + 3 =
  • 昵称 (必填)
  • 邮箱 (必填)
  • 网址
×
订阅图标按钮