乐于分享
好东西不私藏

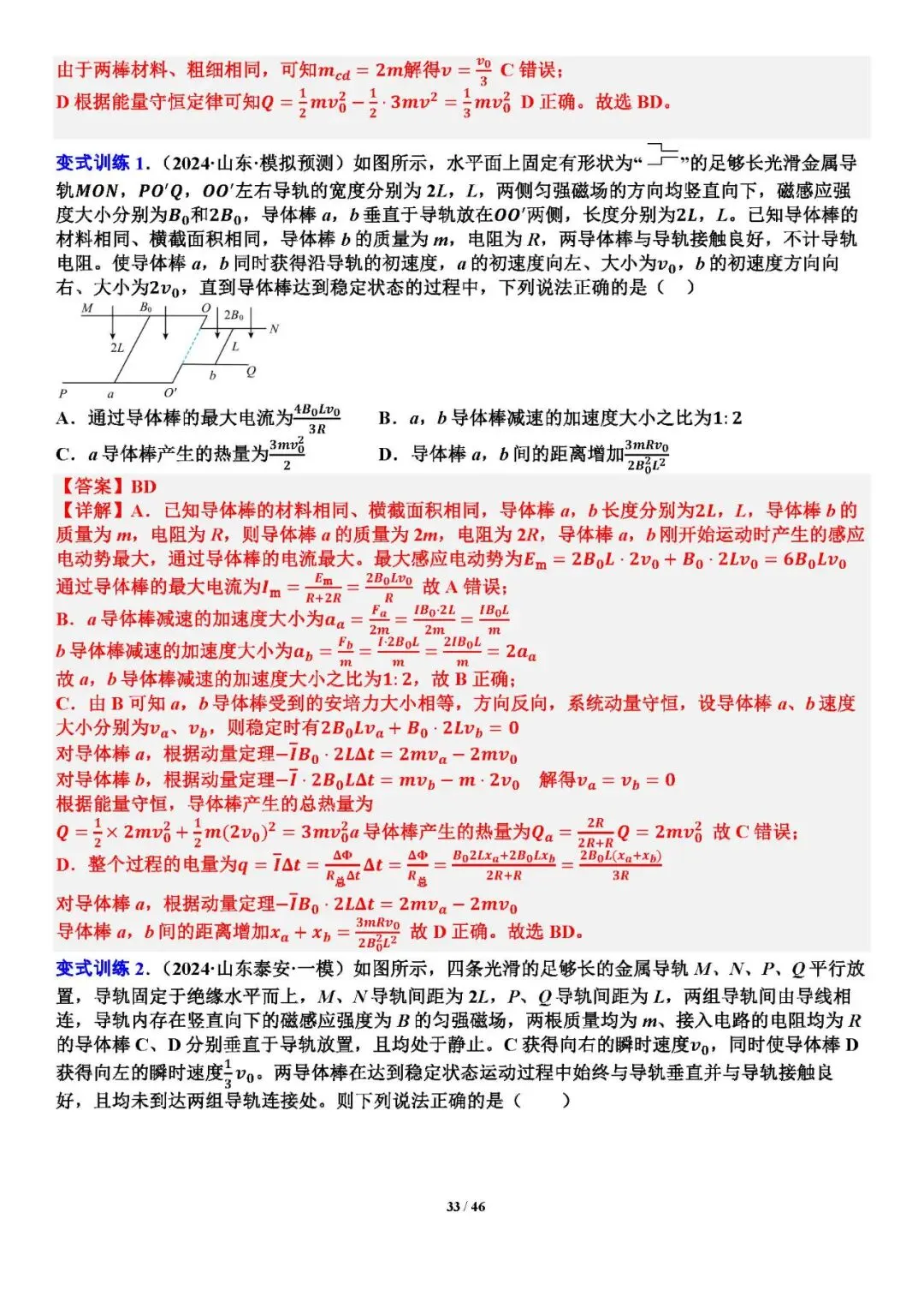
电磁感应双棒模型【word讲义】

电磁感应双棒模型【word讲义】

夸克网盘链接:

https://pan.quark.cn/s/fc85a5c62bca

长按识别二维码,下载更方便

篇幅有限部分展示
声明:内容来源于网络,版权归原作者所有,转发旨在分享,禁止商业用途,若侵权后台留言立即删除!
本站文章均为手工撰写未经允许谢绝转载:夜雨聆风 » 电磁感应双棒模型【word讲义】

评论 抢沙发

1 + 9 =
  • 昵称 (必填)
  • 邮箱 (必填)
  • 网址
×
订阅图标按钮