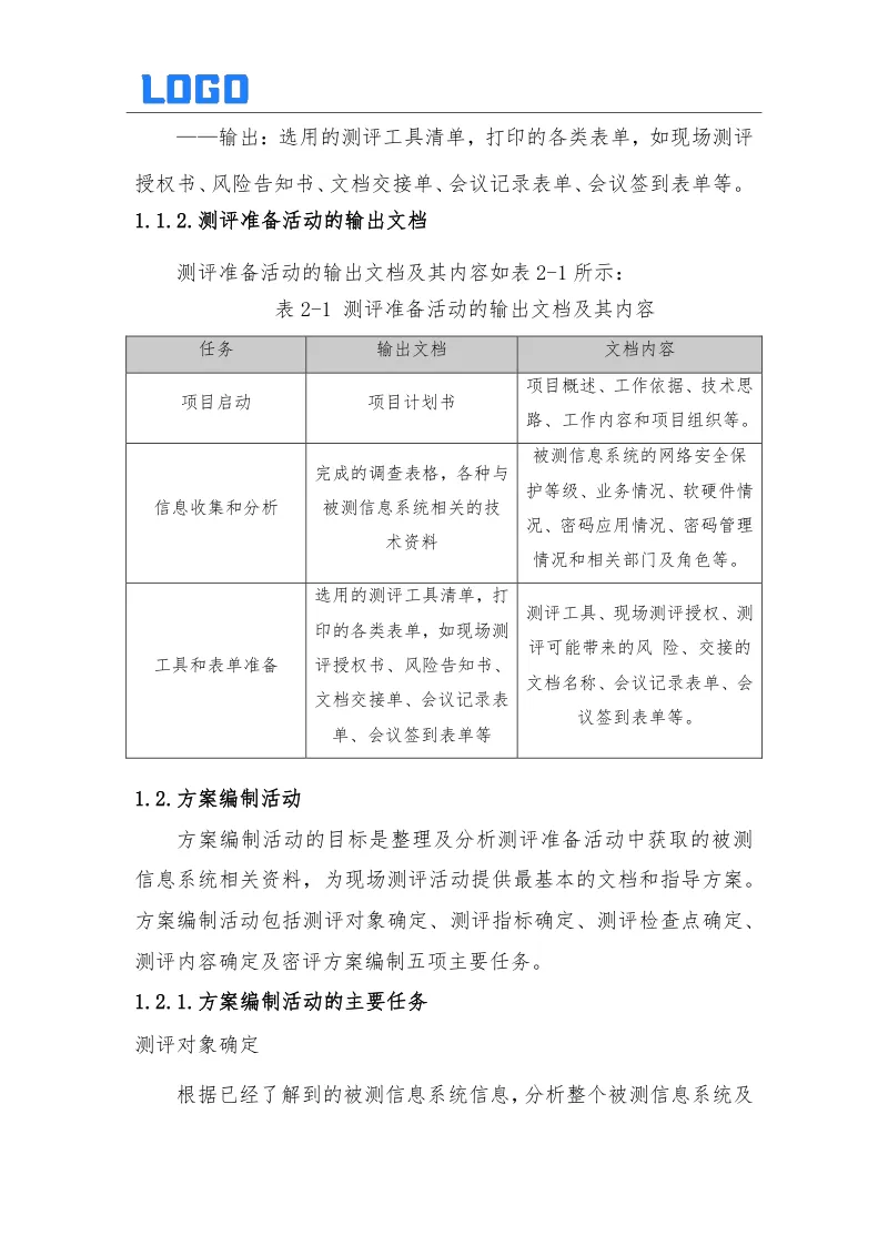
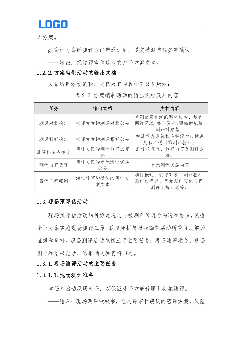
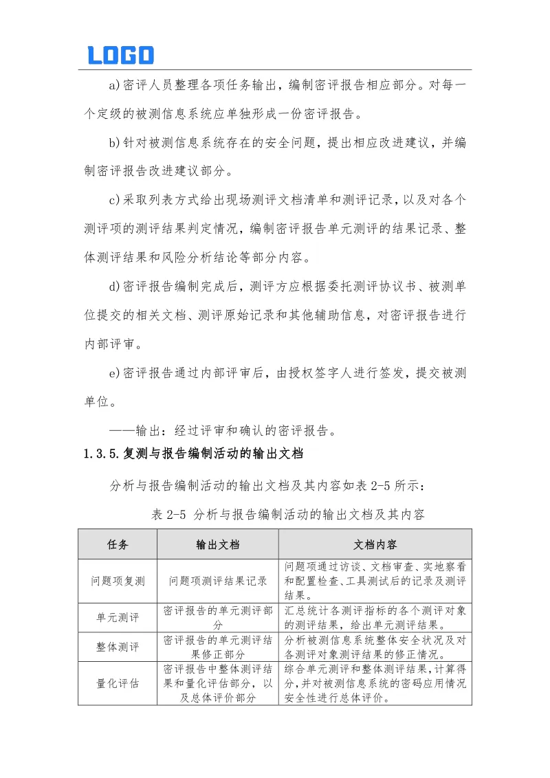
信息系统密评方案(Word)
什么是密评?
全称商用密码应用安全性评估,是指对采用商用密码技术、产品和服务集成建设的网络和信息系统,就其密码应用的合规性、正确性和有效性进行评估的活动。其核心目的是确保系统密码应用符合国家标准和法规要求,保护信息的安全性和隐私性。
做密评的原因主要有以下几点:
- 法规要求
国家相关法律法规如《密码法》《数据安全法》等明确要求,涉及关键信息基础设施和重要信息系统的单位必须开展密评,以满足合规要求,避免法律风险。 - 安全保障
密评能够发现并修复密码应用中的安全漏洞,提升系统抗攻击能力,有效防止信息泄露和非法访问,保障数据安全。 - 行业监管
行业主管部门通过监管要求行业单位开展密评,提高系统安全防御能力,如金融、医疗等行业。
需要做密评的系统包括:基础信息网络(如电信网、广播电视网、互联网)、涉及国计民生和基础信息资源的重要信息系统(如能源、教育、公安、社保、交通、卫生计生、金融等)、重要工业控制系统(如核设施、航空航天、先进制造、石油石化、油气管网、电力系统等),以及面向社会服务的政务信息系统。此外,关键信息基础设施和网络安全等级保护第三级及以上的信息系统,每年至少需要进行一次密评。
【相关资料集】







































夜雨聆风
