夜雨聆风
乐于分享
好东西不私藏
首页
教程
玩机教程
网站开发
WordPress
源码
模板主题
网站源码
插件脚本
软件
手机应用
电脑应用
iOS专区
TV盒子
车机软件
办公开发
游戏
好片推荐
活动资讯
最新活动
科技资讯
其他资源
实用趣站
零散资源
谈天说地
关于我们
进制转换
毒鸡汤
画图板
代码运行
在线排版
今天吃啥
随机密码
在线Markdown
关注本站
微信
当前位置:
夜雨聆风
>
技术教程
>
软件教程
>
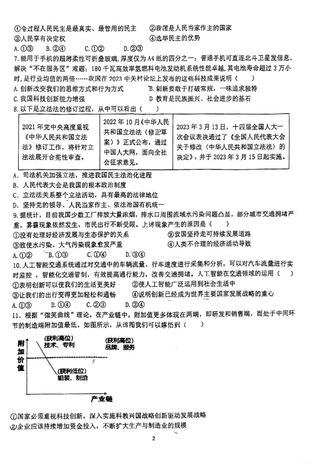
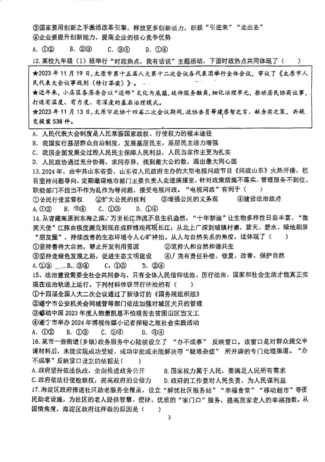
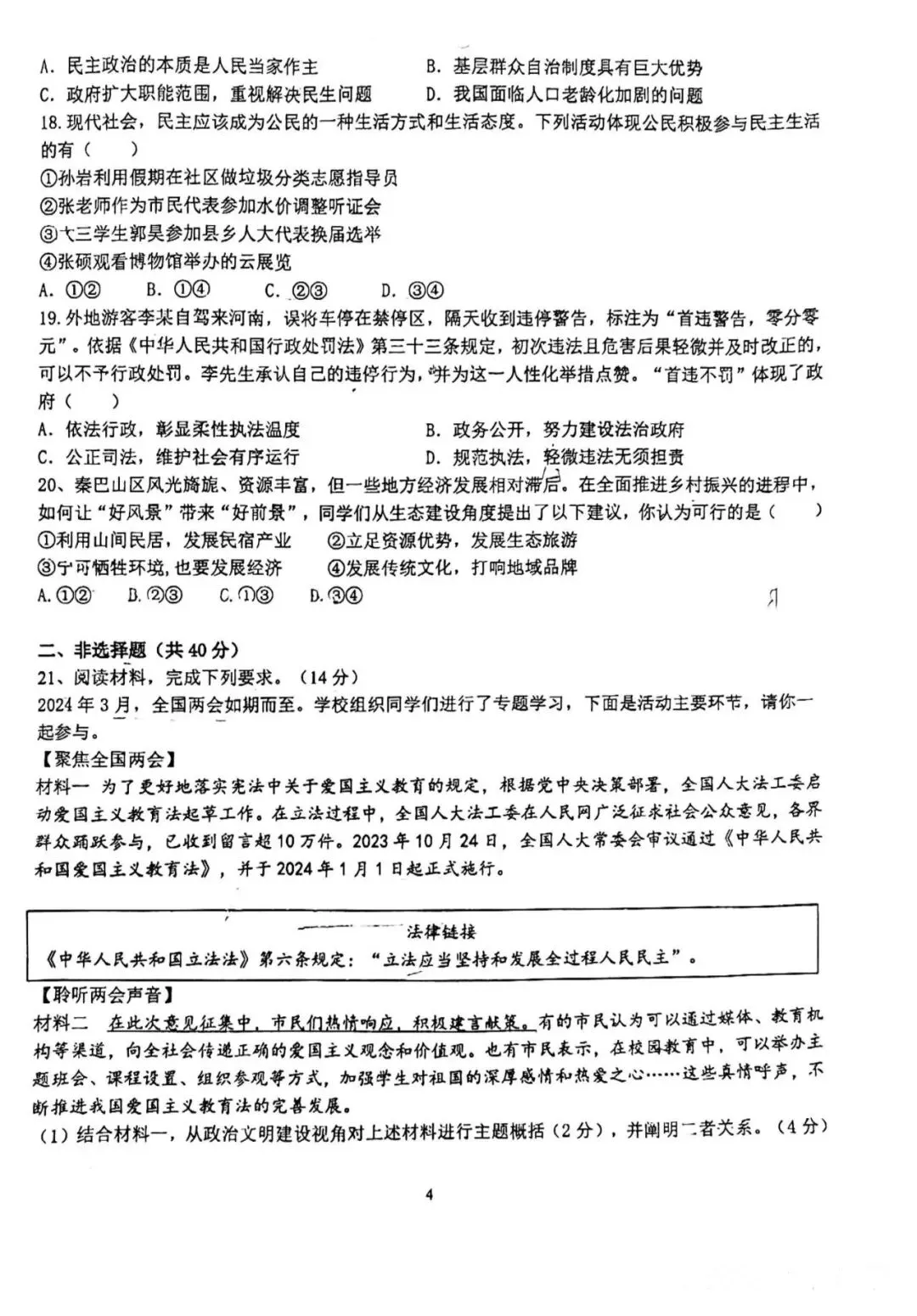
24年育华九年级上道法期中考试卷–可打印
24年育华九年级上道法期中考试卷–可打印
当前时间: 2026-02-16 21:31:10
分类:
软件教程
评论(0)
24年育华九年级上道法期中考试卷–可打印
—-完—-
本站文章均为手工撰写未经允许谢绝转载:
夜雨聆风
»
24年育华九年级上道法期中考试卷–可打印
wang
上一篇
2026春节红包最全攻略:8大App玩法汇总,照着这篇做就行了(附除夕红包时间表)
下一篇
电视盒子家庭看不了春晚了,直播的APP大多下架了
猜你喜欢
   
  
电视盒子家庭看不了春晚了,直播的APP大多下架了
   
  
电视盒子家庭看不了春晚了,直播的APP大多下架了
   
  
电视盒子家庭看不了春晚了,直播的APP大多下架了
   
  
2026春节红包最全攻略:8大App玩法汇总,照着这篇做就行了(附除夕红包时间表)
   
  
项目源码文件自取,西门子博途Wincc VB脚本如何根据变量值跳转画面?一个跳转指令就解决
   
  
今晚除夕央视频app春节晚会抽五粮液
   
  
统编版语文二年级上册看拼音写词语练习丨可打印
   
  
邯郸育华九年级上数学期中考试卷–可打印
评论
抢沙发
取消
有人回复时邮件通知我
3 + 8 =
提交评论
昵称
昵称 (必填)
邮箱
邮箱 (必填)
网址
网址
×
随机推荐:《酒馆记忆增强插件2.0》
酒馆记忆增强插件2.0
已关闭评论
)
随机推荐:《速度之星 去广告 Speed Stars》
速度之星 去广告 Speed Stars
已关闭评论
)
随机推荐:《非常给力的主升浪指标源码》
坐等沙发
)
随机推荐:《安卓手机小说阅读APP—番茄免费小说V6.0.1.32【去广告纯净版】海量正版小说》
坐等沙发
)
随机推荐:《适合女生边学边玩的自律APP》
适合女生边学边玩的自律APP
已关闭评论
)