夜雨聆风
乐于分享
好东西不私藏
首页
教程
玩机教程
网站开发
WordPress
源码
模板主题
网站源码
插件脚本
软件
手机应用
电脑应用
iOS专区
TV盒子
车机软件
办公开发
游戏
好片推荐
活动资讯
最新活动
科技资讯
其他资源
实用趣站
零散资源
谈天说地
关于我们
进制转换
毒鸡汤
画图板
代码运行
在线排版
今天吃啥
随机密码
在线Markdown
关注本站
微信
当前位置:
夜雨聆风
>
技术教程
>
软件教程
>
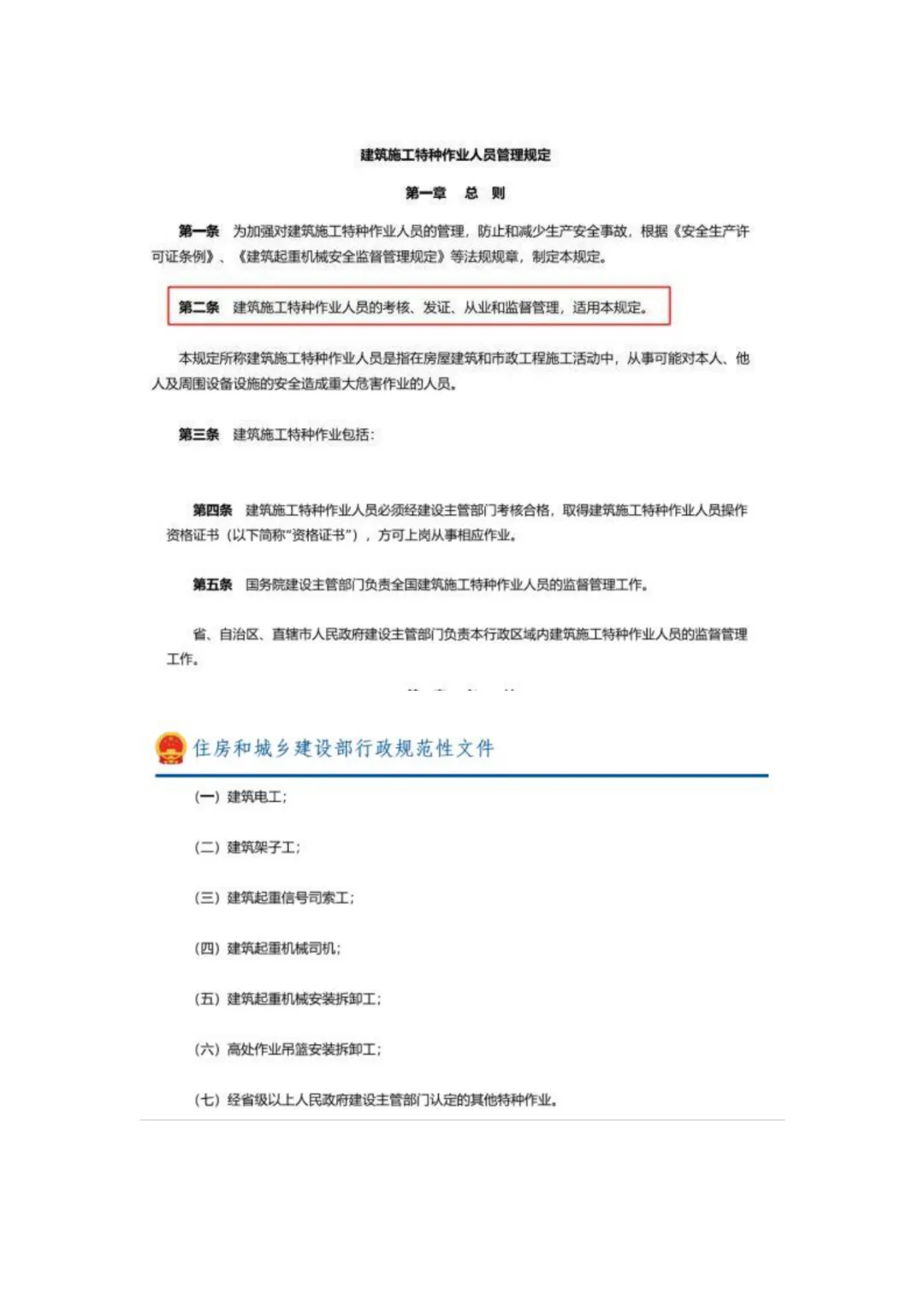
【文档】应急管理部关于特种作业问题答复汇总最新版(77页)
【文档】应急管理部关于特种作业问题答复汇总最新版(77页)
当前时间: 2026-02-19 09:26:10
分类:
软件教程
评论(0)
【文档】应急管理部关于特种作业问题答复汇总最新版(77页)
【文档】应急管理部关于特种作业问题答复汇总最新版(77页)
课件获取方式
公众号内发送关键词:课件获取
点击下方
阅读原文
,下载更多资料
本站文章均为手工撰写未经允许谢绝转载:
夜雨聆风
»
【文档】应急管理部关于特种作业问题答复汇总最新版(77页)
wang
上一篇
照片变清晰AI软件,支持高清批量修复
下一篇
【免费下载】四年级(下)英语 单词条卡(数词)《人教版PEP》,PDF电子版,共2页,可打印
猜你喜欢
   
  
【电子课本】2026春季新教材人教版六年级下册数学电子课本(新版高清PDF,可打印)
   
  
【免费下载】四年级(下)英语 单词条卡(数词)《人教版PEP》,PDF电子版,共2页,可打印
   
  
照片变清晰AI软件,支持高清批量修复
   
  
通达信【极限左侧抄底】,副图选股源码
   
  
OpenClaw QQ机器人插件完全指南:2026最新版安装配置全解析
   
  
轻量索引,深度推理:针对视觉密集型文档问答的延迟视觉摄取技术
   
  
开发了三款Anki插件
   
  
开源!数字档案的开源文档管理系统!扫描文档!基础功能标准化与AI能力深度融合!档案全生命周期的智能化管理!完全免费!
评论
抢沙发
取消
有人回复时邮件通知我
3 + 4 =
提交评论
昵称
昵称 (必填)
邮箱
邮箱 (必填)
网址
网址
×
随机推荐:《挖到宝了❗独立英语老师一定要了解的APP》
挖到宝了❗独立英语老师一定要了解的APP
已关闭评论
)
随机推荐:《晒晒自己最不舍得删除的APP》
晒晒自己最不舍得删除的APP
已关闭评论
)
随机推荐:《油管视频下载器🔥一键下载油管音乐视频!》
油管视频下载器🔥一键下载油管音乐视频!
已关闭评论
)
随机推荐:《免费小说APP大集合》
免费小说APP大集合
已关闭评论
)
随机推荐:《什么App?自己偷偷启动,十几分钟访问你手机里的照片和文件2万多次!》
坐等沙发
)