乐于分享
好东西不私藏

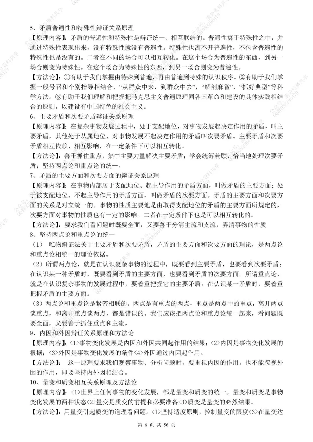
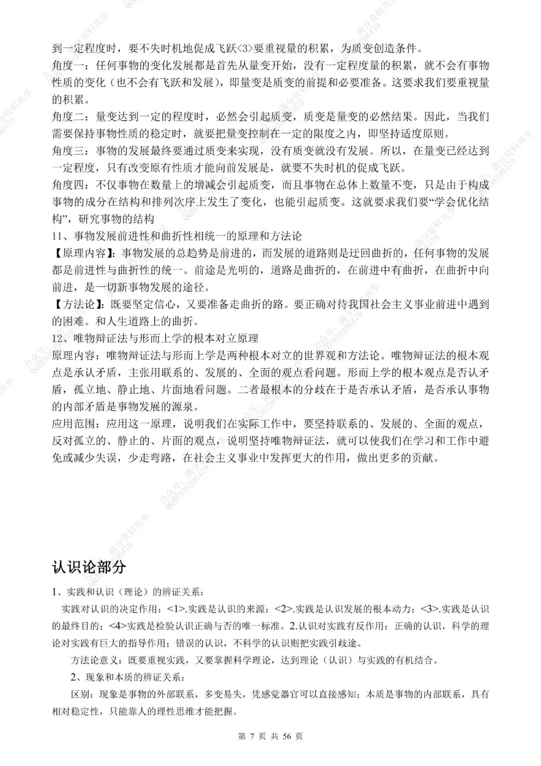
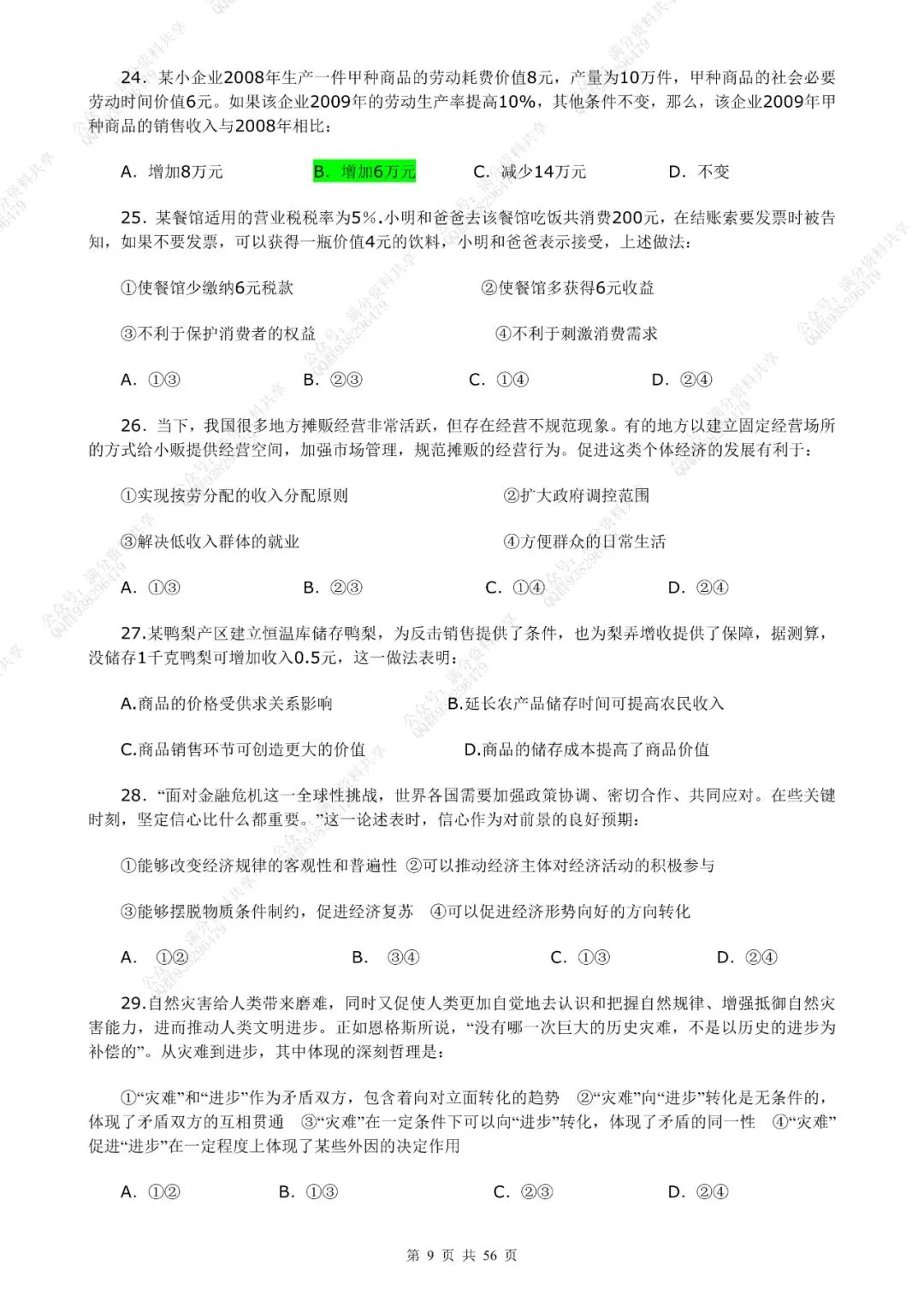
超详细高中政治知识点归纳汇总(pdf分享)

超详细高中政治知识点归纳汇总(pdf分享)

点击图片可观看高清版,文末有获取打印版方式

(完整版56页,部分展示)

领取完整电子版:

①:点一点右下角的在看,感谢! 

②:点击“关注回复高中资获取资料

点击下方“公众号”关注,可以进入主页哦!
本站文章均为手工撰写未经允许谢绝转载:夜雨聆风 » 超详细高中政治知识点归纳汇总(pdf分享)

评论 抢沙发

2 + 1 =
  • 昵称 (必填)
  • 邮箱 (必填)
  • 网址
×
订阅图标按钮