乐于分享
好东西不私藏

全套无机化学期末复习资料PDF:知识点+笔记整理+题库,助你一周复习完无机化学,高分通过期末考试!永不挂科

全套无机化学期末复习资料PDF:知识点+笔记整理+题库,助你一周复习完无机化学,高分通过期末考试!永不挂科

让你的大学生活更轻松的公众号

又要准备考试了,来到学校看着厚厚的教材,内心无比的抗拒,其实教材里的很多东西,考试的时候基本上不会出现,每次都依赖老师画的重点也不是长久之计。

为了帮助大家快速梳理各门功课,学长整理了一些必考知识点,

帮助大家争取在一周内掌握整个学期讲过的内容,

不论老师有没有给你勾画考试重点,都可以应对期末考试。

其实争取奖学金没有那么难,除非放低对自己的要求,不挂科就行。

无论哪种要求,我都会尽全力满足你。

学长已经为你准备了超多超全的无机化学复习资料。

其中包括:

重点知识点汇总

课堂笔记及课后习题详解

题库

相信你有了这份资料,让你快速复习,轻轻松松拿高分!

无机化学作为理工科的基础课程,其难度还是偏高的,再加上很多同学没有认真对待,平时没有认真学,期末考试恐怕不会轻易通过。

免费领取资料,看看有没有你需要的科目

大家普遍担心的无非下面几点!

我没认真听过课,不知道 无机化学到底学的什么知识?

无机化学 的知识点太多了,又分布在书上的各个地方,找起来好麻烦!

无机化学的常考知识点对应的题型有哪些,我也不知道?

作为一个过来人你所有的痛苦我都经历过。

随着期末考试越来越近,而自己捧着厚厚教材一筹莫展,看过的内容几乎过目就忘,越看越焦虑,毫无头绪。

于是我收集好了整套的无机化学的期末复习资料的PDF,来帮助你复习备考,摆脱这些焦虑,轻松度过期末考试!

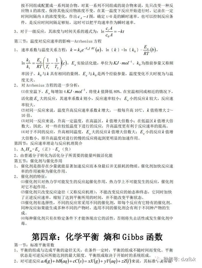
无机化学知识点归纳

以上就是无机化学的精华期末复习资料了!

由于篇幅有限,这里暂时只能展示这么多了!

最全期末考试精华资料大全!超两百门课程复习资料,内容太多,赶紧点赞收藏!

更全更详细的电子版资料和复习资源,关注我

后台回复关键字:复习资料领取。

记住,只有你想要,没有做不到!

更多更全的复习资料点击阅读原文领取

本站文章均为手工撰写未经允许谢绝转载:夜雨聆风 » 全套无机化学期末复习资料PDF:知识点+笔记整理+题库,助你一周复习完无机化学,高分通过期末考试!永不挂科

评论 抢沙发

4 + 8 =
  • 昵称 (必填)
  • 邮箱 (必填)
  • 网址
×
订阅图标按钮