PDF|直播带货助播岗位工作流程(小型团队)

《直播带货助播岗位工作流程》–文末附获取下载方式

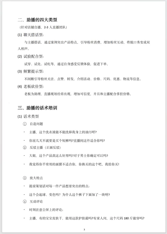
SOP内容摘要:
该《直播带货助播岗位工作流程》文档系统阐述了小型直播团队中助播岗位的工作体系,涵盖职责、类型、话术、能力、薪酬与考核六大方面。助播的核心职责包括前期准备、控制屏幕、气氛烘托、现场应对及配合主播,涉及样品与道具准备、直播节奏与评论管理、互动促单、突发处理等具体任务。根据团队需求,助播可分为聊天搭话型、试验配合型、频繁提示型和老板砍价型四种类型。话术培训重点在于通过自造问题、正面反驳、放大产品特点及互动评论等技巧,配合主播完成讲品、互动、憋单和逼单全流程,案例展示了如何分三段(铺垫、试穿互动、促单)在约3分30秒内完成销售闭环。能力提升强调熟悉直播间促销工具(如限时活动、抽奖、优惠券、红包)并掌握砍价、营造紧张氛围、联络商家、增强信任等实战技能。薪酬方案采用提成制,助播提成比例为净销售额的0.5%,通常隔月结算。考核体系围绕业务、态度、行政、专业技能及沟通协调五个维度展开,设置具体评分标准,例如业务操作零出错、产品知识清晰、沟通零投诉等,同时提供了纵向晋升(如从运营助理至直播运营总监)与横向发展(转向活动运营、用户运营或主播)的职业路径建议。整体而言,文档为小型直播团队构建了助播的标准化工作框架与成长路径。
SOP部分内容概览:






等内容
……
✅️完整版PDF下载:加入会员获取


👆️扫码咨询加入会员👆️
抖音系列往期更新 部分合集精选推荐
直播电商团队岗位薪酬绩效考核表(全套)
抖音电商团队各岗位运营管理(含合同协议&薪酬绩效)
直播电商公司团队管理运营【全套】
抖音短视频直播系列实操方案指南(合集)
2025年抖音电商运营系列(174份汇总)
抖音本地生活服务商家运营干货(35份)
2025年抖音电商运营攻略(58份)
2025年抖音电商运营达人合作(34份)
2025年抖音电商达人合作分销运营系列(34份干货资料)
2025年抖音电商运营达人合作(34份)
2025年抖音电商达人合作分销运营系列(34份干货资料)
2025年抖音电商达人合作分销运营系列(34份干货资料)
2025年抖音本地生活服务运营攻略指南(合集)
抖音生活服务行业运营方案&培训课件(51份合集)
抖音巨量本地推运营投放资料干货(21份)
直播带货脚本话术培训指南(60份)
直播电商团队各岗位分工绩效考核(27套表格)
直播电商基地商业计划书【合集】
抖音短视频运营直播带货系列SOP(全套)
直播开播宝典(全套资料包)
2025抖音电商商家运营知识图谱(合集)
2025抖音电商商品卡运营(干货合集)
2025年抖音电商运营系列干货合集(34份)
2025年抖音千川运营投放系列指南(新增合集)
抖音千川全域运营投放(57份干货资料合集)
2025抖音巨量广告AD信息流投放推广干货资料(29份合集)
2025年抖音运营系列干货资料300+份合集
2025年抖音巨量广告投放AD信息流推广指南(23份)
2025年抖音本地生活服务运营系列(全套合集)
抖音千川投放素材创作干货资料合集(17份)
抖音短视频直播系列实操方案(合集)
抖音短视频直播精细化运营方案指南(合集)
抖音运营直播带货代运营MCN机构公会合同协议【大全】
直播电商MCN机构代运营合同协议(合集)
2025年抖音巨量广告投放(干货资料合集)
抖音小店精细化运营系列干货资料(合集)
商业IP操盘手实战指南SOP(合集)
抖音全行业短视频钩子开头及文案(440份全套)
抖音千川运营投放必备干货(合集)
抖音直播带货脚本话术大全(全套)
直播各岗位工作流程SOP
直播电商运营管理宝典(全套)
直播电商团队岗位绩效考核指标表全套(36份)
顶流直播间带货常用表格汇总-50份
抖音直播电商实用资料手册合集(22份)
直播带货超级话术库(300+产品类目)
2024年千川素材作战知识地图【合集】
抖音短视频直播运营培训课件方案(合集)
抖音直播电商选品核心策略(资料合集)
直播团队体系搭建运营管理(资料合集)
抖音电商直播流量获取提升(干货合集)
抖音直播运营全流程规划执行SOP(30份合集)
直播电商项目标准化执行SOP(合集)
抖音直播电商复盘数据优化(资料合集)
抖音电商直播带货脚本话术合集(十七大赛道分类)
抖音电商直播带货基础通用话术(合集)
抖音电商直播带货话术提升(干货合集)
抖音直播定位分析排班投放销售售后(表格合集)
抖音电商直播团队运营岗位成长(干货合集)
抖音电商直播团队主播岗位成长(干货合集)
抖音电商直播团队助播岗位成长(干货合集)
抖音电商直播团队场控岗位成长(干货合集)
抖音电商直播团队客服岗位成长(干货合集)
直播带货场控中控管理运营(资料合集)
直播客服运营管理绩效能力提升(合集)
直播运营管理制度(合集)
直播电商场控中控运营管理资料(合集)
直播电商六大工作岗位流程SOP(合集)
抖音电商直播间必备脚本及表格(合集)
抖音短视频直播违规词违规行为【汇总大全】
月销百万直播间话术(25大类目合集)
直播电商公司MCN机构运营管理制度(大全)
直播电商公司落地运营管理全套(资料大全)
抖音代运营方案大全
抖音直播电商脚本话术培训资料大全(31份)
直播合同大全(新增合集)
直播合同协议大全
直播开播宝典(全套)
直播超级话术库(300+)
直播电商操盘手必备资料包(33份)
直播带货团队运营培训管理全套(合集)
抖音电商直播带货话术逐字稿(100个行业类目合集)
抖音本地生活行业短视频爆款钩子开头&文案(合集)
短视频直播运营系列知识地图(合集)
【从0到1成为金牌主播】资料包
抖音直播运营实操超级导图【合集】
92个行业类目直播带货话术【合集】
抖音电商客服工作流程岗位管理制度考核机制
直播团队运营管理体系制度(34份合集)
直播电商主播培训管理薪酬绩效合同协议(合集)
【14表】全套直播运营规划计划表
直播带货团队各大岗位工作岗位流程SOP(合集)
全套直播运营规划SOP(合集)
抖音千川运营投放指南合集
直播带货实战脚本话术(合集)
直播起号运营实操(干货资料合集)
农产品直播电商脚本话术方案(合集)
抖音直播带货快速起号实操攻略(合集)
抖音直播电商运营全系列导图(100张)
直播电商项目管理运营执行SOP(合集)
直播客服培训管理绩效提升(资料合集)
抖音短视频直播运营执行SOP(合集)
抖音电商全流程搭建运营(干货资料合集)
抖音短视频直播运营执行系列SOP(合集)
抖音电商直播带货话术模板大全
24大类目抖音直播带货脚本话术(合集)
直播带货模板话术大全(合集)
抖音直播电商运营干货(合集)
抖音直播电商团队运营执行策略合集
直播带货全流程运营(超级导图合集)
直播带货基础到进阶可通用脚本话术(合集)
抖音代运营合作明细协议合同(汇总)
抖音代运营套餐服务报价明细+合同(全套)
带货主播培训指南课件(23份)
直播电商全流程执行SOP(26份合集)
直播电商话术脚本实操指南(60份合集)
直播电商团队运营执行策略(21份)
电商直播带货全流程执行SOP(30份合集)
抖音短视频直播运营系列SOP表格合集(300+份)
直播电商短视频运营SOP合集(48份)
直播电商必备实操运营指南(88份)
抖音运营策划培训解决方案(PPT合集)
……
专题分类 往期更新
免责声明:仅作为学习交流,如认为侵权,请联系删除!
下方查看抖音相关往期更新
夜雨聆风
