【离婚协议书2026民政局通用标准版】最新离婚协议书,离婚合同范本模板,可编辑可打印可免费(有/无财产有/无债务有1/2/3子女)
温馨提示:所有资料免费分享下载,
点击文章底部左下方“阅读原文”,点击链接进入下载页面!
#最新离婚协议模板#离婚协议电子版免费#正规离婚协议书#2026离婚协议模板#离婚协议#离婚协议书可打印版本#离婚协议书电子版模板#离婚协议电子版可编辑#离婚协议书2026电子版#离婚协议电子版免费#正规离婚协议书#自愿离婚协议书#离婚协议查询#协议离婚三大忌#2026离婚协议模板#离婚协议书可打印#40到50岁离婚协议书#离婚协议书2026电子版#离婚登记预约入口#离婚协议电子版免费#离婚合同完整版#2026年离婚协议模板#离婚协议书的模板#自愿离婚协议书#最简单的离婚协议书自愿离婚协议书#离婚协议书最新范本#离婚协议电子版免费#50至60岁离婚协议书#正规离婚协议书#离婚协议书2025模板#自愿离婚协议书#离婚协议书怎么写#离婚协议书可打印#离婚协议书详细版#民政局通用离婚协议书#非婚生子、子女成年、经济补偿#婚内出轨、家庭暴力、净身出户协议书#离婚财产分割合同协议书#离婚协议书范本#离婚协议书模板#有无子女离婚协议模板【离婚协议书2026民政局通用标准版】2026年最新离婚协议书 离婚合同范本模板 word电子版可编辑可打印可免费下载! (有/无财产有/无债务有1/2/3子女)
资料下载链接:👇👇👇👇👇👇
https://pan.quark.cn/s/9f9532c35311
资料领取方法:【复制链接】到【微信对话框】发给自己,点链接即可保存,链接易失效,建议小伙伴及时保存到自己网盘,✅手机端先保存后下载送1t空间。
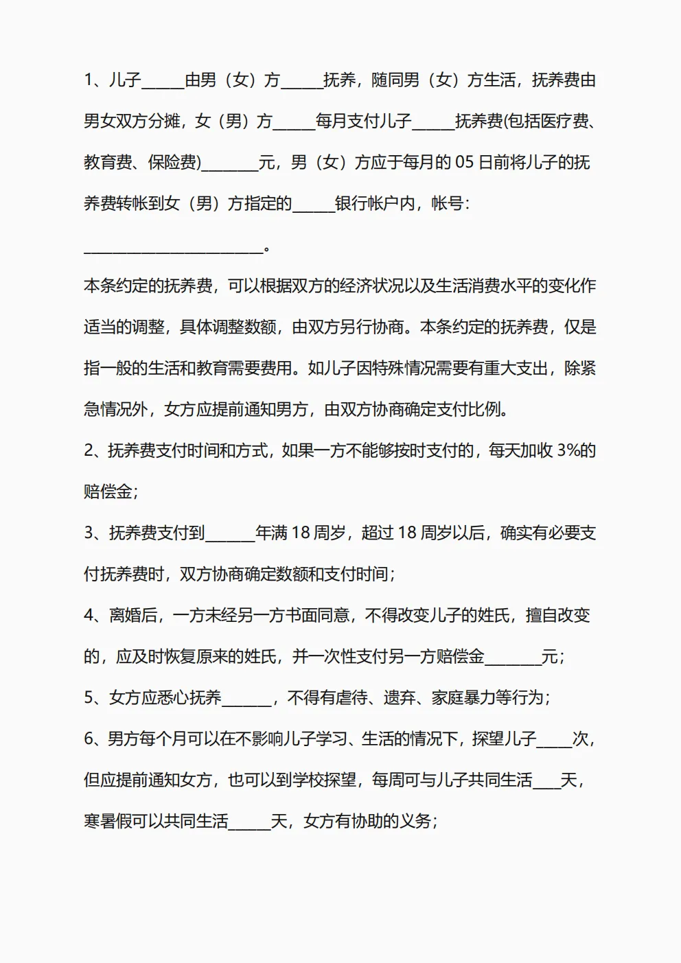
以下为部分模板展示,完整版请到文末保存下载





⭕️离婚协议书范本模板合集
链接:https://pan.quark.cn/s/9f9532c35311
关注下方公众号 免费领取更多模板
版权声明:本公众号分享的资源,均为免费公益性分享,仅供学习和教学使用,请勿用于商业用途。所有文件版权归原作者所有,如有侵权可以联系本人删除。本公众号尊重版权,有任何版权问题,可以直接在公众号留言,我看到后会回复。

夜雨聆风
