《三年级下册语文内阅读理解小纸条》电子版可打印


今天为大家分享《三年级下册语文内阅读理解小纸条》电子版可打印。
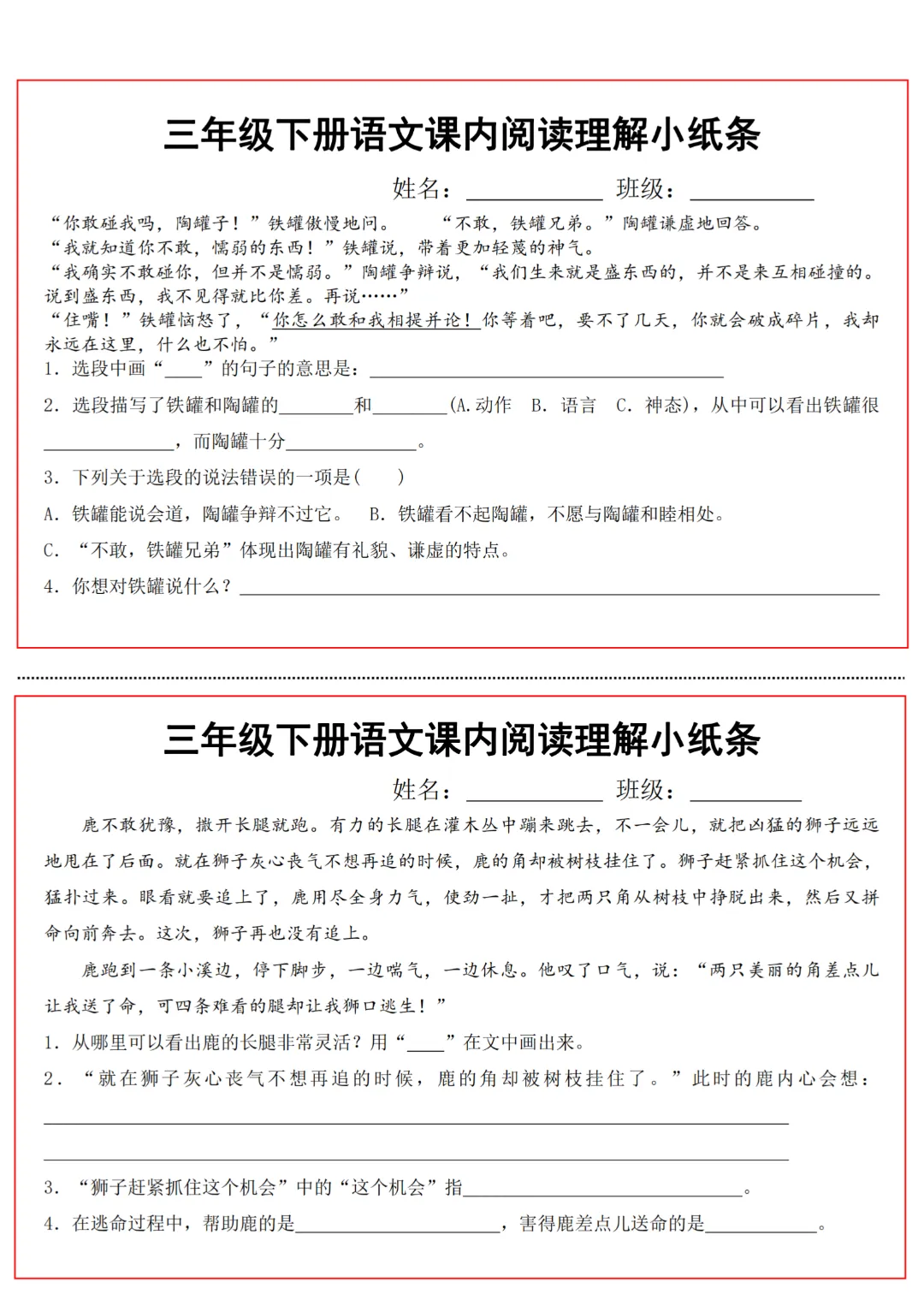
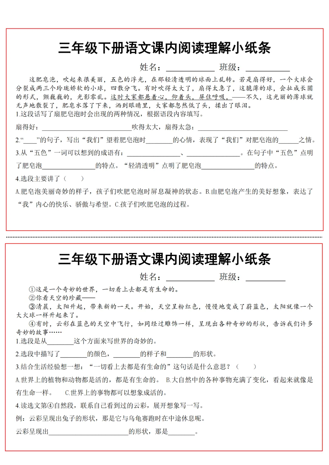
这份课内阅读理解小纸条,聚焦课文核心片段,从诗词赏析、课文补全、修辞辨析、想象表达等维度设计练习,既能巩固课堂所学,又能培养孩子的文本理解与审美鉴赏能力,是提升语文素养的实用资料。
(温馨提示:文末有电子版领取方式)










(因篇幅有限,仅展示部分内容)

❤️领取完整电子版:
✨点一点右下角的“👍”和“❤️” 感谢🙏🏻
✨左下角👇🏻点“关zhu”
✨点我头像在公众号对话框回复:226
查看更多相关文章:
本微信公众账号分享的资源均通过网络等公共合法渠道获得,仅供试用!版权属于原出版机构或影像公司,本资源为电子载体,传播分享仅限于家庭使用与交流心得、参考和辅助购买决策,不得以任何理由在商业行为中使用,若喜欢此资源,建议购买实体产品。文章中的视频及图片均来自网络,版权归原作者或原出版社所有。如有侵权,请及时联系删除。
夜雨聆风
