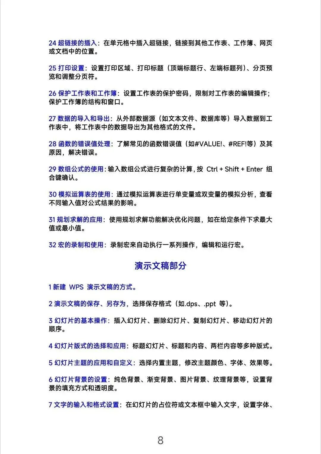
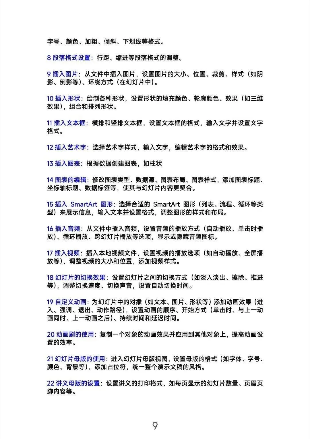
计算机二级零基础稳过!WPS核心考点整理好了
考前刷到就是赚到!9页精华笔记直接浓缩成一篇通关秘籍,选择题+操作题全覆盖,小白也能快速上手~
【通关理论秘籍】
计算机四代发展:电子管→晶体管→集成电路→超大规模集成电路
硬件五大件:运算器+控制器(CPU核心)、存储器、输入/输出设备
必背编码:ASCII码(128字符)、汉字国标码(GB2312)
病毒五大特征:传染/隐蔽/破坏/潜伏/可激发
网络拓扑:星型/环型/总线型要分清
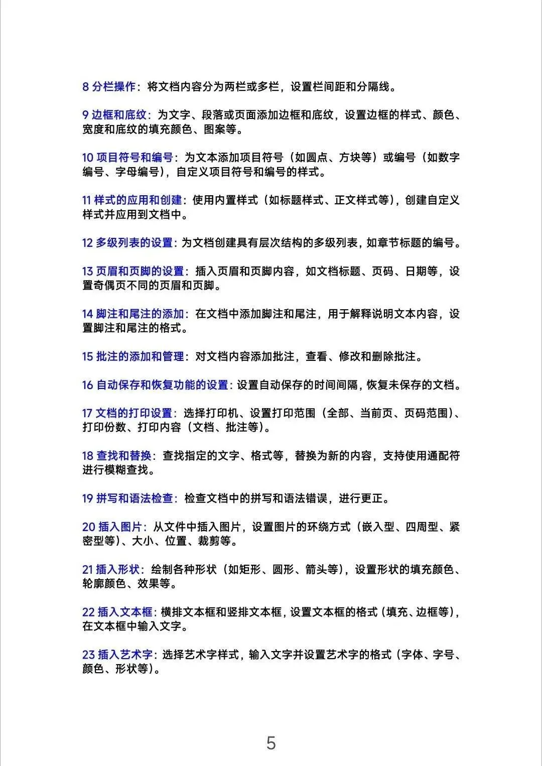
数据结构重点:栈(后进先出)vs队列(先进先出)
二叉树遍历口诀:前序(根左右)、中序(左根右)、后序(左右根)
排序算法复杂度:快排归并效率高,冒泡选择入门必知
【操作实战攻略】
️WPS文字篇:
▪️文档三键客:Ctrl+C/V/S(复制/粘贴/保存)
▪️排版四板斧:字体段落+页面设置+分栏边框
▪️高效技巧:格式刷/查找替换/邮件合并(批量做邀请函超省时!)
▪️隐藏功能:自动保存设置→再也不怕突然关机
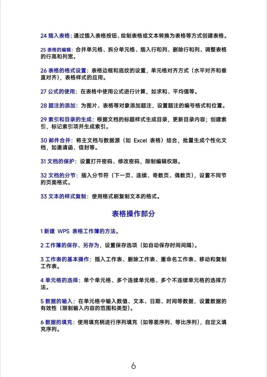
WPS表格篇:
▪️数据填充神技:拖动填充柄秒生成序列
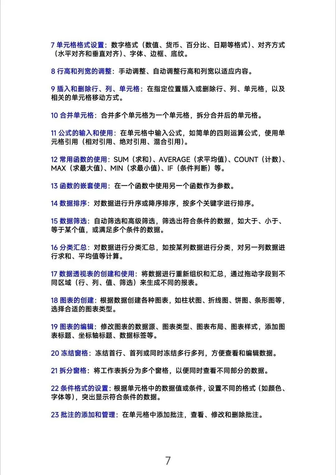
▪️函数六件套:SUM/AVERAGE/COUNT/IF必须掌握
▪️数据透视表:拖拽字段一键生成多维报表
▪️条件格式:让重点数据自动高亮显示
WPS演示篇:
▪️主题一键换装:统一风格必备操作
▪️动画三要素:进入/强调/退出效果搭配使用
▪️母版大法:用幻灯片母版统一所有页logo和字体
▪️智能图表:数据可视化颜值飙升秘诀









✅冲刺小贴士:
1️⃣选择题每天刷50道,遇到进制转换直接画权值图
2️⃣操作题重点练:段落设置/表格函数/幻灯片动画
3️⃣考试按“先易后难”顺序,基础题必须拿满分!
4️⃣WPS自带模拟系统一定要提前熟悉界面
这些知识点吃透,半个月冲刺完全够用!收藏这篇随时查漏补缺,祝大家都能一次拿下证书~

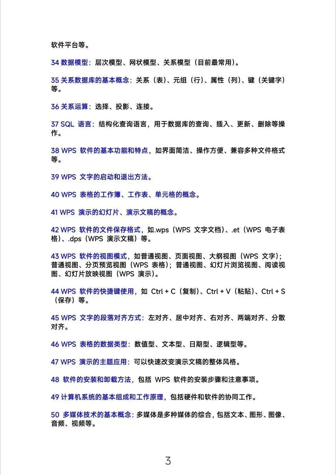
夜雨聆风
