PDF打印版 | 柏浪涛刑法主观十题,22法考生必备!

01
刑法主观备考提醒
主观十题,可以说是非常宝贵的刑法案例资料,这一点,去年过考的小伙伴们已印证。
对于今年的主观十题,柏浪涛老师要提示大家一点:
许多同学问到,主观十题的答案,有些地方很简洁,会不会扣分?
答复:
今年给的真题答案,我给了两个版本,一个是全面解析版,一个是考场提交版。许多人把这两个版本的答案混为一谈或融为一体。实际上,二者是有区别的。
在考场上,刑法这道题的时间一般只有40-50分钟,由于时间有限,所以答案的总字数是有限的,一般在一千字左右,不能太长,否则会挤占其他科目试题的时间,答主观题,最怕时间分配不均。
所以,在时间、字数总量控制的前提下,必须有详有略,在不言自明的地方可以不写理由。这点请放心。
练习主观题一定要练时间的总量控制。主观题失利的主要原因之一是,前面的题答得很详细,导致最后一题没时间做。
主观题,能把控好时间,就成功了一半!
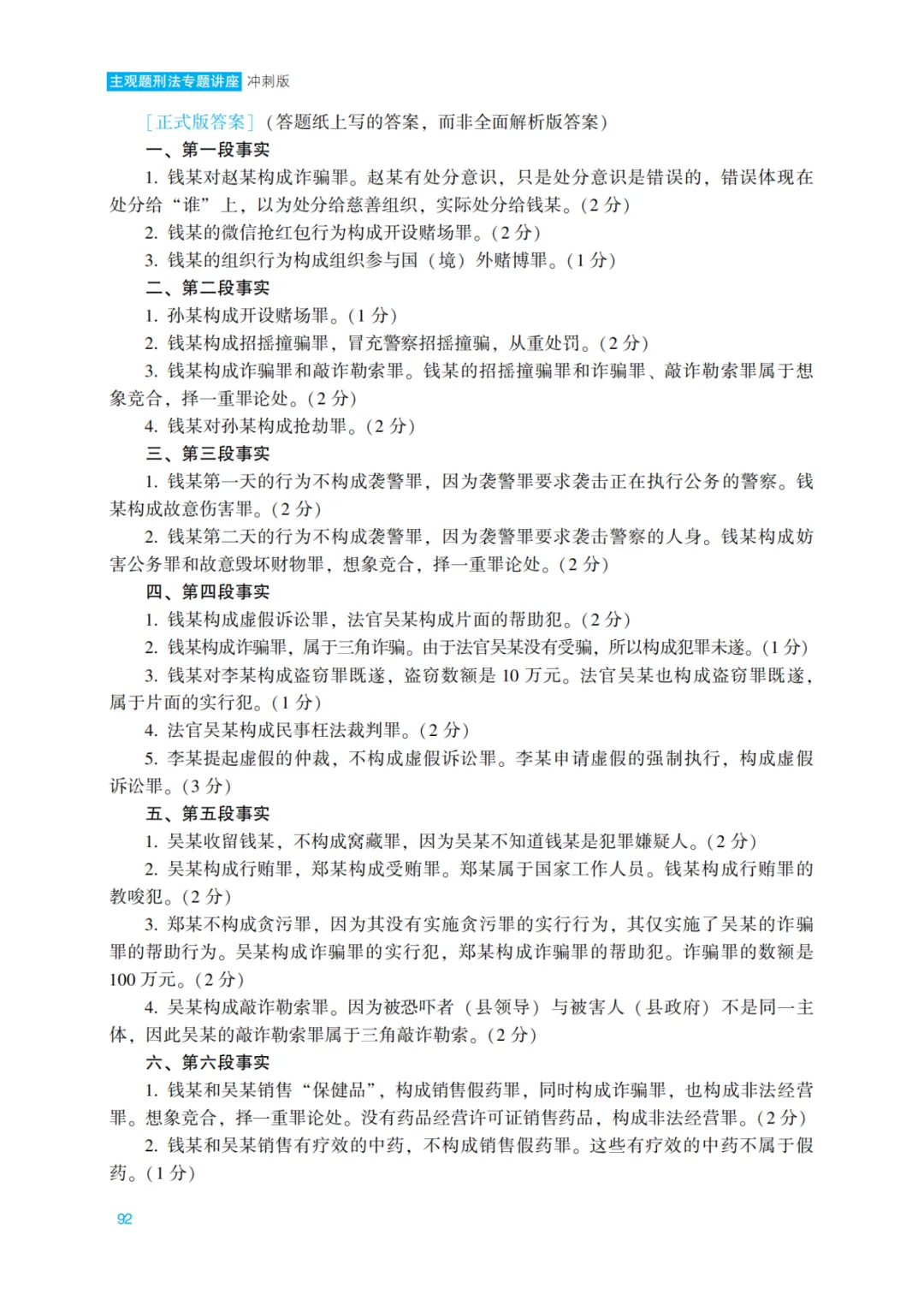
刑法主观十题
今年的刑法主观十题被写进《2022法考主观题柏浪涛刑法专题讲座冲刺版》中,配套视频可观看本课程中的第四部分哦!
长按下图二维码,一键听课




向本公众号后台(不是评论区)
发送关键字“刑法主观十题”
即可获得PDF文档
02
柏浪涛刑法观点展示
从2021年全国统考、九省三市延考、黑龙江延考的主观题来看,刑法案例无一例外的考查了观点展示。
可以说,观点展示是刑法主观题命题的大热门,是小伙伴们复习的核心内容。
所以大家在做历年真题的时候,对于已经考过的观点展示题目,一定要掌握,千万不要认为考过的题目就不会再考了!
总则篇



分则篇



向本公众号后台(不是评论区)
发送关键字“观点展示”
即可获得PDF文档
2022法考主观题法条定位课
首发特惠
限量前10000名 199元
梳理法条架构 锁定法条位置
讲解法条逻辑 强化实战演练
长按下图二维码一键购买


点击“阅读原文”了解详情!
夜雨聆风
