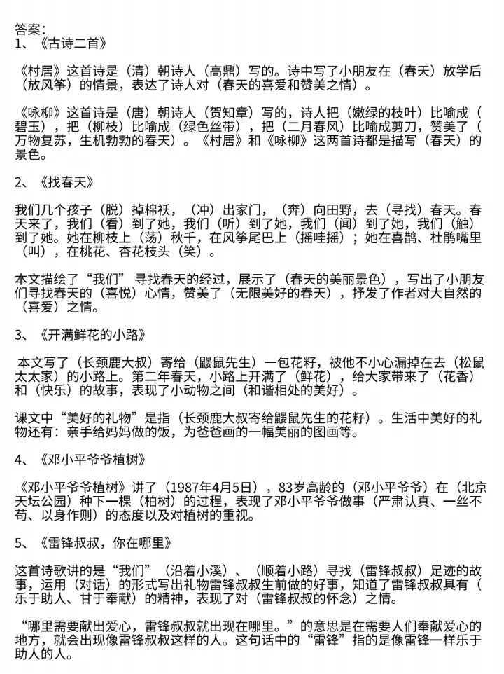
二年级语文下册10分钟默写小卡片(完整电子版可打印)

今日份分享二年级语文下册10分钟默写小卡片(完整电子版可打印)!这份资料已经整理成可打印版本,方便孩子随时翻看学习,建议家长先收藏,再转发给身边有需要的家庭,一起帮助孩子高效学习~








领取学习资料:
①点一点右下角的“👍🏻”和“❤️”
②点我头像 在公众号对话框回复: 20
二年级语文下册10分钟默写小卡片(完整电子版可打印)

今日份分享二年级语文下册10分钟默写小卡片(完整电子版可打印)!这份资料已经整理成可打印版本,方便孩子随时翻看学习,建议家长先收藏,再转发给身边有需要的家庭,一起帮助孩子高效学习~








领取学习资料:
①点一点右下角的“👍🏻”和“❤️”
②点我头像 在公众号对话框回复: 20