夜雨聆风
乐于分享
好东西不私藏
首页
教程
玩机教程
网站开发
WordPress
源码
模板主题
网站源码
插件脚本
软件
手机应用
电脑应用
iOS专区
TV盒子
车机软件
办公开发
游戏
好片推荐
活动资讯
最新活动
科技资讯
其他资源
实用趣站
零散资源
谈天说地
关于我们
进制转换
毒鸡汤
画图板
代码运行
在线排版
今天吃啥
随机密码
在线Markdown
关注本站
微信
当前位置:
夜雨聆风
>
技术教程
>
软件教程
>
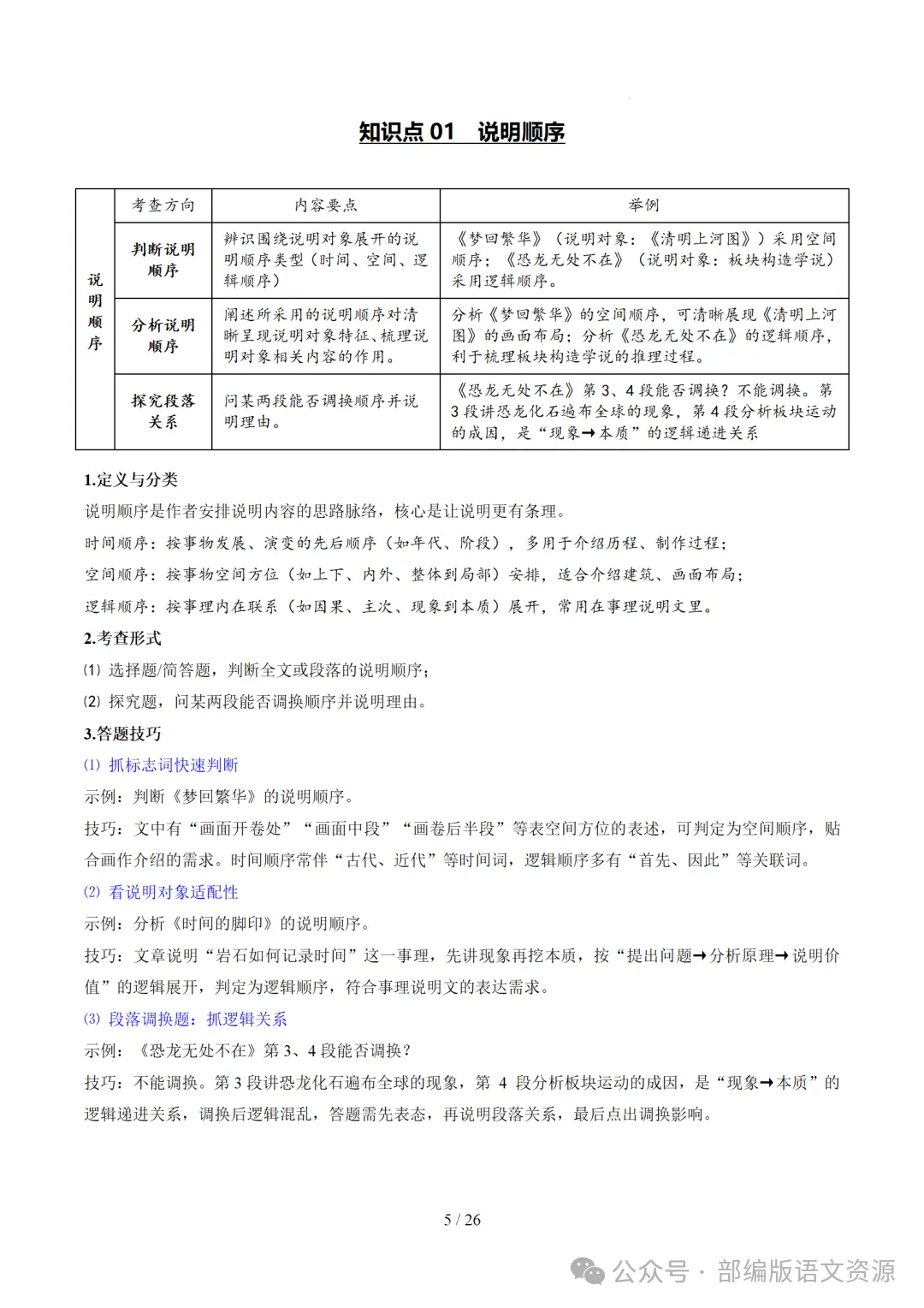
2026中考语文:说明文阅读《说明顺序与思路》复习
2026中考语文:说明文阅读《说明顺序与思路》复习
当前时间: 2026-03-04 21:49:47
分类:
软件教程
评论(0)
2026中考语文:说明文阅读《说明顺序与思路》复习
声明: 内容 来源网络 ,其版权和文责属原作者所有,若来源标注错误或侵犯到您的权益,烦请告知,我们将立即删除
本站文章均为手工撰写未经允许谢绝转载:
夜雨聆风
»
2026中考语文:说明文阅读《说明顺序与思路》复习
wang
上一篇
幼儿园控笔训练素材,可打印
下一篇
3 个迹象,说明你的领导很菜!
猜你喜欢
   
  
分享2个免费良心app!适合夜用
   
  
立桥“手机APP+官网”操作指引
   
  
分享2个免费良心app!适合夜用
   
  
2026中考地理200个核心高频考点(可打印)
   
  
再次说明
   
  
整个高中数学知识体系(可打印)
   
  
3 个迹象,说明你的领导很菜!
   
  
幼儿园控笔训练素材,可打印
评论
抢沙发
取消
有人回复时邮件通知我
7 + 5 =
提交评论
昵称
昵称 (必填)
邮箱
邮箱 (必填)
网址
网址
×
随机推荐:《App Store的离谱软件》
App Store的离谱软件
已关闭评论
)
随机推荐:《8款国家给孩子准备的宝藏APP,国家出品必属》
8款国家给孩子准备的宝藏APP,国家出品必属
已关闭评论
)
随机推荐:《电影5️⃣5️⃣绝望主夫‖舞台剧式女尊男卑》
电影5️⃣5️⃣绝望主夫‖舞台剧式女尊男卑
已关闭评论
)
随机推荐:《好东西当然要分享出来啦!》
好东西当然要分享出来啦!
已关闭评论
)
随机推荐:《QooApp安卓版下载更新教程》
QooApp安卓版下载更新教程
已关闭评论
)