作业指导书(路基篇)word120页(会员资料)
| 加入2026《市政路桥实战参考》会员 |
| 2025《市政路桥实战参考》会员资料 |
| 加入2026《工程实战参考》会员 |
| 2025《工程实战参考》会员资料 |
加入2026年度《市政路桥实战参考》会员
















| 加入2026《市政路桥实战参考》会员 |
| 2025《市政路桥实战参考》会员资料 |
目录一:按日期汇编
|
2026年《市政路桥实战参考》会员资料 2026年03月 持续更新中,点击题目阅读 |
|
|
|
|
|
|
|
|
|
|
|
|
|
|
|
|
|
|
|
|
|
|
|
|
|
| 260302 |
|
| 260301 |
|
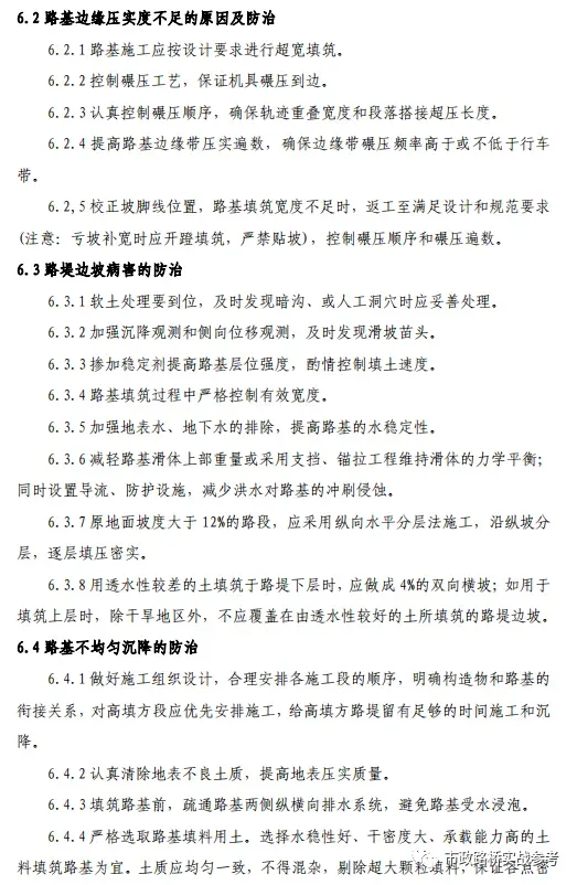
260311. 作业指导书(路基篇)word120页
资料下载方式
点下面关注微信公众号:

夜雨聆风
