夜雨聆风
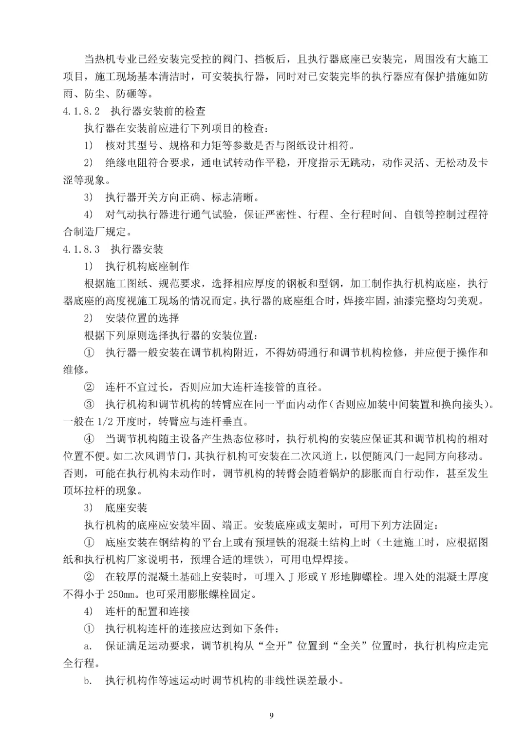
乐于分享
好东西不私藏
首页
教程
玩机教程
网站开发
WordPress
源码
模板主题
网站源码
插件脚本
软件
手机应用
电脑应用
iOS专区
TV盒子
车机软件
办公开发
游戏
好片推荐
活动资讯
最新活动
科技资讯
其他资源
实用趣站
零散资源
谈天说地
关于我们
进制转换
毒鸡汤
画图板
代码运行
在线排版
今天吃啥
随机密码
在线Markdown
关注本站
微信
当前位置:
夜雨聆风
>
技术教程
>
软件教程
>
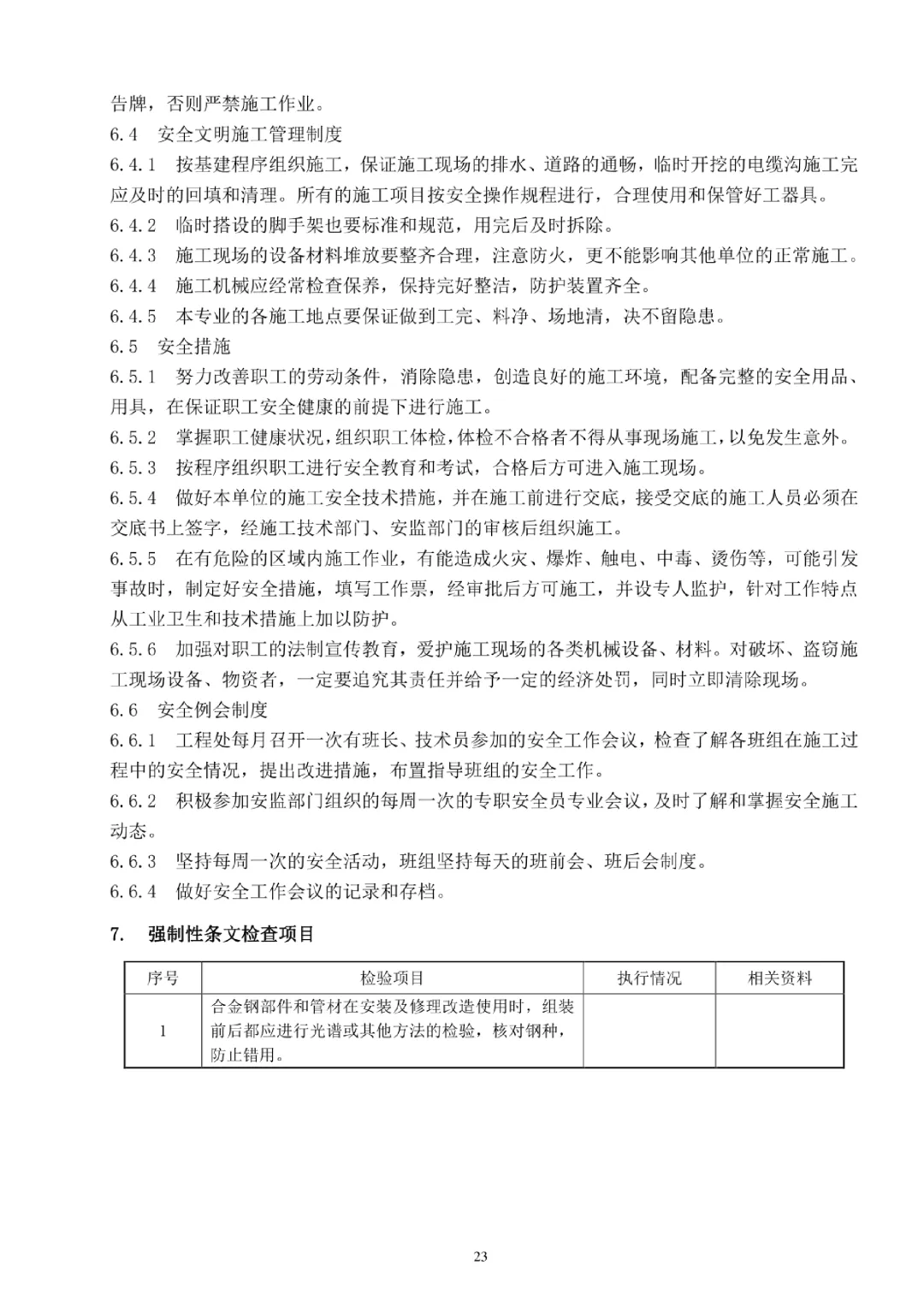
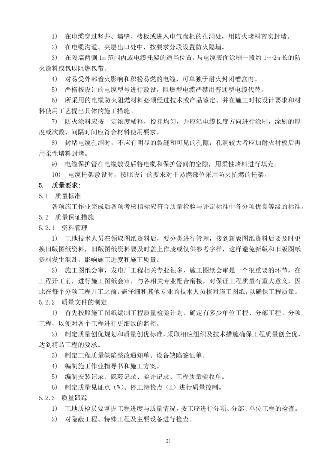
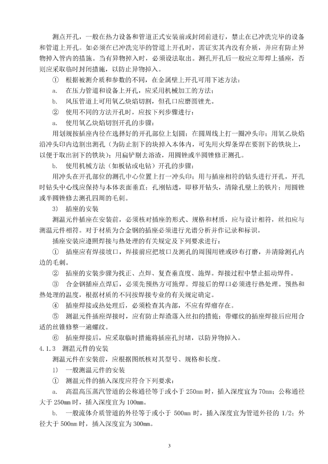
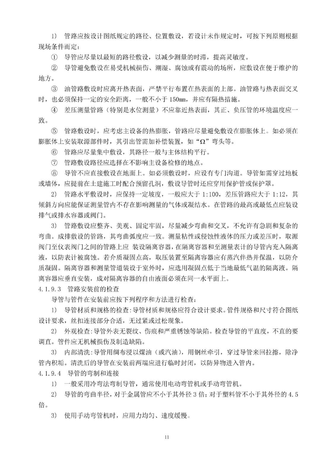
锅炉热控安装方法(35页高清文档)
锅炉热控安装方法(35页高清文档)
当前时间: 2026-03-07 09:49:42
分类:
软件教程
评论(0)
锅炉热控安装方法(35页高清文档)
该资料已在星球更新,会员可扫码直接下载
每天大量更新学习资源
本站文章均为手工撰写未经允许谢绝转载:
夜雨聆风
»
锅炉热控安装方法(35页高清文档)
wang
上一篇
Scratch创意编程源码>转>编程猫[kitten]创意编程源码方法
下一篇
一张图说明特种作业操作证心肺复苏咋考?
猜你喜欢
   
  
【PDF】官方发布:危险化学品仓库隐患排查手册2026版
   
  
App Store 永久订阅,速收终身会员
   
  
26 春四年级语文下册全册一课一练完整版可打印
   
  
【喜报】大家机械科技公司新增11份软件著作权证书,研发成果显著
   
  
26春三年级下册语文重点仿写句子汇总【可打印】
   
  
一个女人,不在朋友圈发这四样东西 :说明她是很聪明 很有远见 的一个好女人
   
  
孩子睡觉时有这4个表现,说明大脑发育好,长大后智商会很高!
   
  
六年级各版本英语字帖,电子版可下载打印
评论
抢沙发
取消
有人回复时邮件通知我
6 + 1 =
提交评论
昵称
昵称 (必填)
邮箱
邮箱 (必填)
网址
网址
×
随机推荐:《🎬这电影真的太好看了》
🎬这电影真的太好看了
已关闭评论
)
随机推荐:《英语B级,死磕这个app,考试就像“炒嗒案”》
英语B级,死磕这个app,考试就像“炒嗒案”
已关闭评论
)
随机推荐:《MrDoc 新功能:Word 一键导入为文集,自动生成目录结构文档》
坐等沙发
)
随机推荐:《《湖北省档案管理条例》》
坐等沙发
)
随机推荐:《word文档反应慢怎么调快》
坐等沙发
)