初中全科知识点复习讲义资料合辑(可下载打印),吃透这份资料,考试轻松拿高分!
很多老师以及学生家长在后台给小编留言,想要初中各科知识点复习资料。
小编熬夜整理,今天给大家推出:初中各科知识点复习讲义资料合辑(电子版),包含9科:语数外/政史地/理化生,涵盖知识点及思维导图,请各位老师及家长打印给孩子,复习首选资料!

篇幅有限,以下仅展示部分内容


篇幅有限,以下展示部分
点击图片可查看高清大图▼




语文










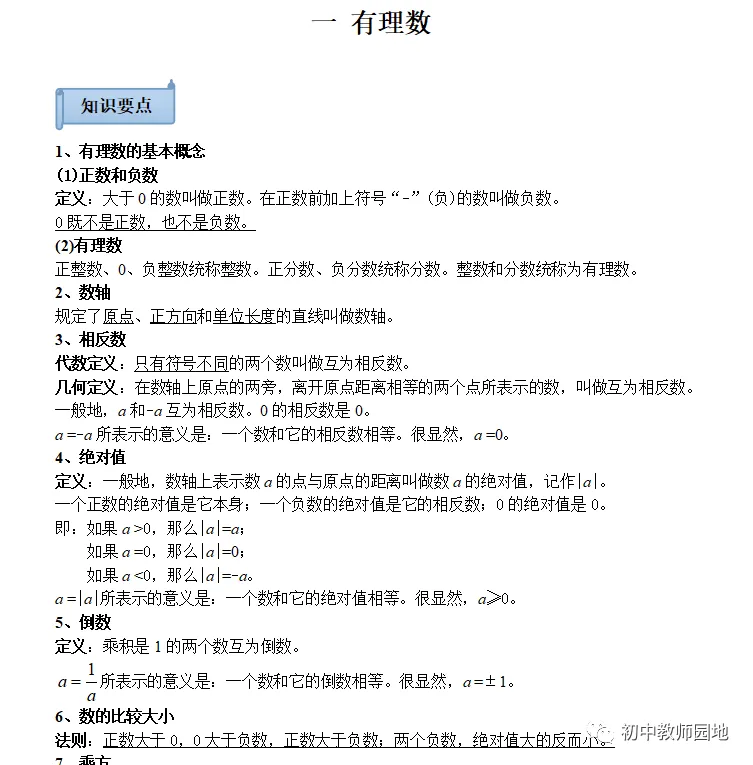
数学

“数与代数”部分

“空间与图形”部分

“统计与概率”部分

“实践与应用”部分

将以上四块内容进一步细分,可得到以下各个部分。
1、代数式

2、一次函数与反比例函数

3、二次函数与一元二次方程

4、图形认识、相交线与平行线

5、三角形

6、四边形与圆

7、图形的全等变换

8、全等三角形与相似三角形

9、统计与概率





因篇幅有限,小编只选取出部分截图供大家阅读,免费领取后,可永久使用资料。
【资料免费下载方式】
点击“初中宝藏知识”
关注公众号后
后台发送消息:初中资料,即可下载
点击“初中宝藏知识”
关注公众号后
后台发送消息:初中资料,即可下载
夜雨聆风
