夜雨聆风
乐于分享
好东西不私藏
首页
教程
玩机教程
网站开发
WordPress
源码
模板主题
网站源码
插件脚本
软件
手机应用
电脑应用
iOS专区
TV盒子
车机软件
办公开发
游戏
好片推荐
活动资讯
最新活动
科技资讯
其他资源
实用趣站
零散资源
谈天说地
关于我们
进制转换
毒鸡汤
画图板
代码运行
在线排版
今天吃啥
随机密码
在线Markdown
关注本站
微信
当前位置:
夜雨聆风
>
技术教程
>
软件教程
>
【教学计划】电子工业版六年级信息科技2025-2026第二学年度教学计划
【教学计划】电子工业版六年级信息科技2025-2026第二学年度教学计划
当前时间: 2026-03-08 18:49:29
分类:
软件教程
评论(0)
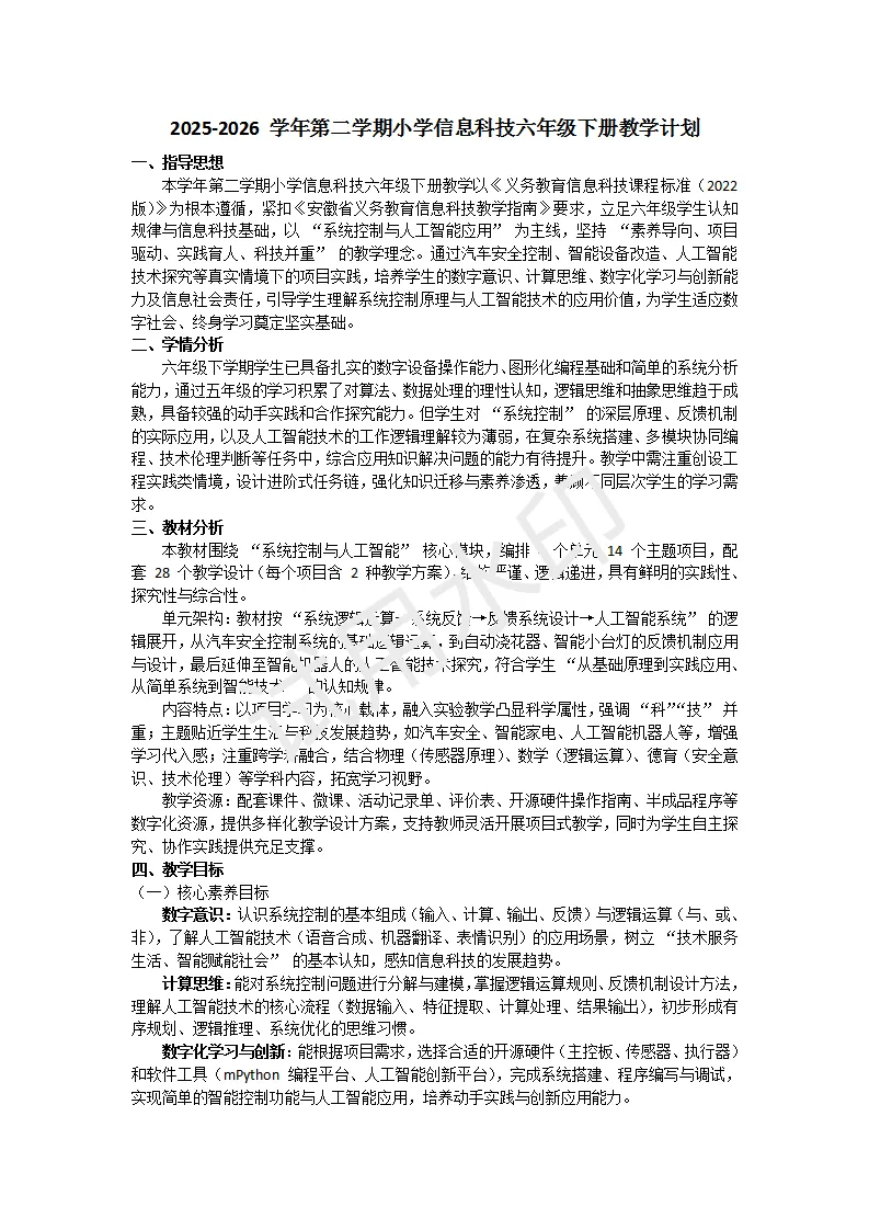
【教学计划】电子工业版六年级信息科技2025-2026第二学年度教学计划
备课人:名君
【
文章属本号原创,分享读者作为参考
】
关注我们发现更多新思路
本站文章均为手工撰写未经允许谢绝转载:
夜雨聆风
»
【教学计划】电子工业版六年级信息科技2025-2026第二学年度教学计划
wang
上一篇
Gemini图片水印太烦?这个插件一键批量删除
下一篇
2026 小学外研版3~6年级英语下册电子课本|高清可打印 无水印速存
猜你喜欢
   
  
2026 小学外研版3~6年级英语下册电子课本|高清可打印 无水印速存
   
  
Gemini图片水印太烦?这个插件一键批量删除
   
  
有的村干部为了完成APP积分半夜还在刷手机,这种考核方式什么时候能取消?
   
  
【教学计划】电子工业版三年级信息科技2025-2026第二学年度教学计划
   
  
【教学计划】电子工业版四年级信息科技2025-2026第二学年度教学计划
   
  
三年级上册数学应用题拔高练习题,完整电子版可打印
   
  
文档大师(个人文档管理软件)最新版本
   
  
墨染分享每日书单(附电子版)|2026.03.08
评论
抢沙发
取消
有人回复时邮件通知我
7 + 2 =
提交评论
昵称
昵称 (必填)
邮箱
邮箱 (必填)
网址
网址
×
随机推荐:《Java练手项目【附源码】,可白嫖!》
Java练手项目【附源码】,可白嫖!
已关闭评论
)
随机推荐:《【高中】2026高中数学典型易错点(可打印)》
坐等沙发
)
随机推荐:《无偿分享软件设计源码,可用作学习使用。》
无偿分享软件设计源码,可用作学习使用。
已关闭评论
)
随机推荐:《量化决策解盘系统——机构动向副图指标》
量化决策解盘系统——机构动向副图指标
已关闭评论
)
随机推荐:《个人简历模板(word电子版可编辑可打印)【免费保存下载】》
坐等沙发
)