乐于分享
好东西不私藏

2026中国具身智能产业发展报告(附pdf)

2026中国具身智能产业发展报告(附pdf)

具身智能,正在成为驱动产业变革、培育新质生产力的核心力量。
完整版下载方式见文末
它融合人工智能、机器人技术与物理交互,是当下最具潜力的新兴领域之一。今天,我们基于36氪研究院《2026年具身智能产业发展研究报告》,用通俗的语言,带你快速读懂中国具身智能产业的核心现状、生态格局与未来趋势。

一、产业概况:中国已跻身全球第一梯队

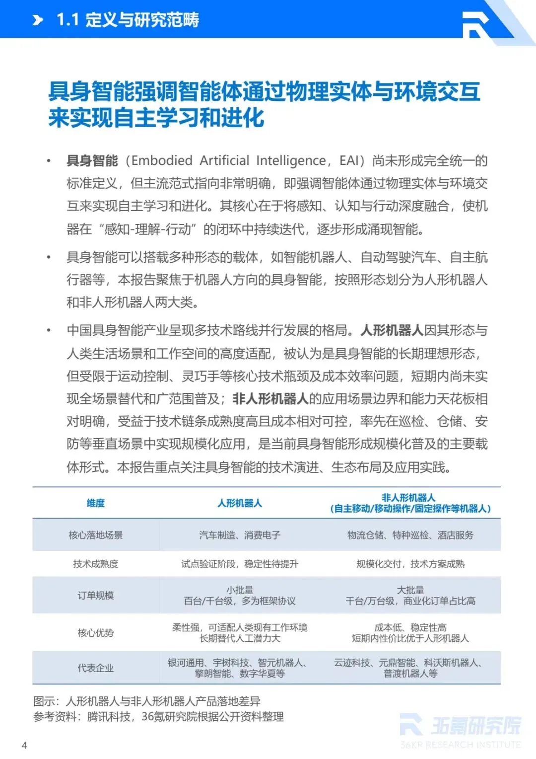
先搞懂核心定义:具身智能的关键,是让智能体通过物理实体与环境交互,实现自主学习进化,形成“感知-理解-行动”的完整闭环。
本报告重点聚焦机器人领域,主要分为两类:
人形机器人:长期理想形态,目前仍处于试点验证阶段;
非人形机器人:技术成熟,已实现规模化应用。
产业能快速发展,离不开四重核心驱动力,每一个都至关重要:
政策赋能:形成“国家顶层设计+部委专项支持+地方落地”的多层体系,2025年具身智能首次写入政府工作报告,纳入“十五五”未来产业体系;
技术突破:大模型、多模态融合、仿真训练等技术升级,加上硬件部件迭代,让机器人能进入更复杂的非结构化场景;
需求刚性:人口老龄化、劳动力短缺、公共服务缺口,催生了人力替代、效率升级、风险作业等迫切需求;
资本追捧:成为创投热门赛道,2025年融资额超380亿元、融资事件超305起,产业资本主导,重点看“工程可实现性”和“商业落地潜力”。
关键数据来了(划重点):
2025年,中国具身智能企业超230家,其中人形机器人企业超150家;供应链自主可控能力提升,整机成本仅为海外的50%;2025年市场规模达9150亿元,2026年有望突破万亿元,妥妥的全球第一梯队水平。

二、生态分析:产业链三层分工,各有重点

具身智能产业链清晰,分为上游、中游、下游三层,层层衔接、各司其职,我们一一拆解:

上游:技术基石(软硬件开发)

硬件核心:芯片、传感器、执行器等零部件;
软件核心:AI大模型、运动控制算法。
现状:AI大模型正在推动智能化升级,但目前面临“硬件标准化缺失”“运动控制系统不成熟”的瓶颈,行业正从这两个方向寻求突破。

中游:传导中枢(产品制造)

分为人形和非人形机器人制造,差异明显:
人形机器人:本体由“大脑、小脑、肢体”构成,成本主要集中在执行器和传感器(合计超60%);核心部件国产化分化,中低端成熟、高端仍依赖进口;2026年将迈入规模化放量阶段,十万台级量产可期,工业领域是商业化落地的关键,核心突破口在“世界模型”技术。
非人形机器人:已从“自动执行”升级为“自主决策”,在工业、服务、自动驾驶等领域深度渗透,落地场景更广泛。

下游:价值终端(场景应用)

应用场景正在加速渗透,主要集中在4大领域,每一个都贴近产业需求:
工业领域:向柔性制造、生态协同发展,汽车制造是最大应用场景;
服务领域:实现场景全覆盖,特点是“场景细分精准、交互拟人、产品轻量化”;
特种领域:极端环境适配能力提升,任务闭环化作业成为主流;
交通出行领域:向系统协同、立体生态演进,聚焦自动驾驶、智能补能、低空出行三大方向。

三、典型案例:4家企业,看清产业落地路径

报告选取了4家不同定位的企业,覆盖不同细分领域,看看它们是如何实现商业化落地的:

1. 银河通用:通用机器人创新者

核心路径:“合成数据驱动+多模态大模型”,全栈自研;
落地场景:工业制造、智慧城市、仓储、医疗康养等,已获得千台级工业订单。

2. 元鼎智能:庭院智能龙头

核心定位:无线智能泳池机器人开创者,产品矩阵涵盖“泳池清洁+水质治理+庭院灌溉”;
成绩:产品畅销欧美,累计出货量近300万台。

3. 数字华夏:多模态交互专家

核心优势:仿生交互技术,构建“2+3+N”产品服务体系;
落地场景:金融、能源、政务等高壁垒领域。

4. 擎朗智能:服务机器人领军者

核心能力:全栈自研+产业化闭环,提出“岗位化”理念;
成绩:产品累计出货量超10万台,远销全球60余个国家和地区。

四、未来趋势:3个方向,预判产业走向

具身智能的未来,主要集中在3个核心方向,关乎产业长期发展:

1. 技术升级:从“单体智能”到“群体智能”

在世界模型、数据闭环、协作机制的驱动下,形成“数据-模型-具身-数据”的闭环,逐步成为可规模部署的“通用劳动力”。未来竞争重点,将集中在物理世界模拟器构建、高效数据闭环建立、多智能体协作机制设计。

2. 场景落地:由易至难,逐步渗透

遵循“从易到难、从专到泛”的路径:
短期:工业制造、特种安全等高确定性领域,率先实现商业闭环;
中期:向商用、高价值民生服务领域渗透,商业模式转向订阅与RaaS模式;
长期:终极目标是家庭陪护与生活助理,需依赖底层技术突破,满足碎片化家庭任务需求。

3. 生态扩张:从单点竞争到生态较量

产业竞争不再是单点应用的比拼,而是技术底座、盈利能力、供应链体系的综合较量:
竞争维度上移:聚焦系统协同;
竞争资源转向:场景与供应链深度;
生态格局:形成“通用基础平台+专业应用模块”双轨格局,头部企业做基础底座,垂直企业深耕场景定制,未来将走向全栈化布局。
总的来说,中国具身智能产业已站在规模化发展的关键节点,政策、技术、需求、资本多重赋能下,未来可期。
直达链接2026年具身智能产业发展研究报告.pdf
本站文章均为手工撰写未经允许谢绝转载:夜雨聆风 » 2026中国具身智能产业发展报告(附pdf)

评论 抢沙发

3 + 7 =
  • 昵称 (必填)
  • 邮箱 (必填)
  • 网址
×
订阅图标按钮