夜雨聆风
乐于分享
好东西不私藏
首页
教程
玩机教程
网站开发
WordPress
源码
模板主题
网站源码
插件脚本
软件
手机应用
电脑应用
iOS专区
TV盒子
车机软件
办公开发
游戏
好片推荐
活动资讯
最新活动
科技资讯
其他资源
实用趣站
零散资源
谈天说地
关于我们
进制转换
毒鸡汤
画图板
代码运行
在线排版
今天吃啥
随机密码
在线Markdown
关注本站
微信
当前位置:
夜雨聆风
>
技术教程
>
软件教程
>
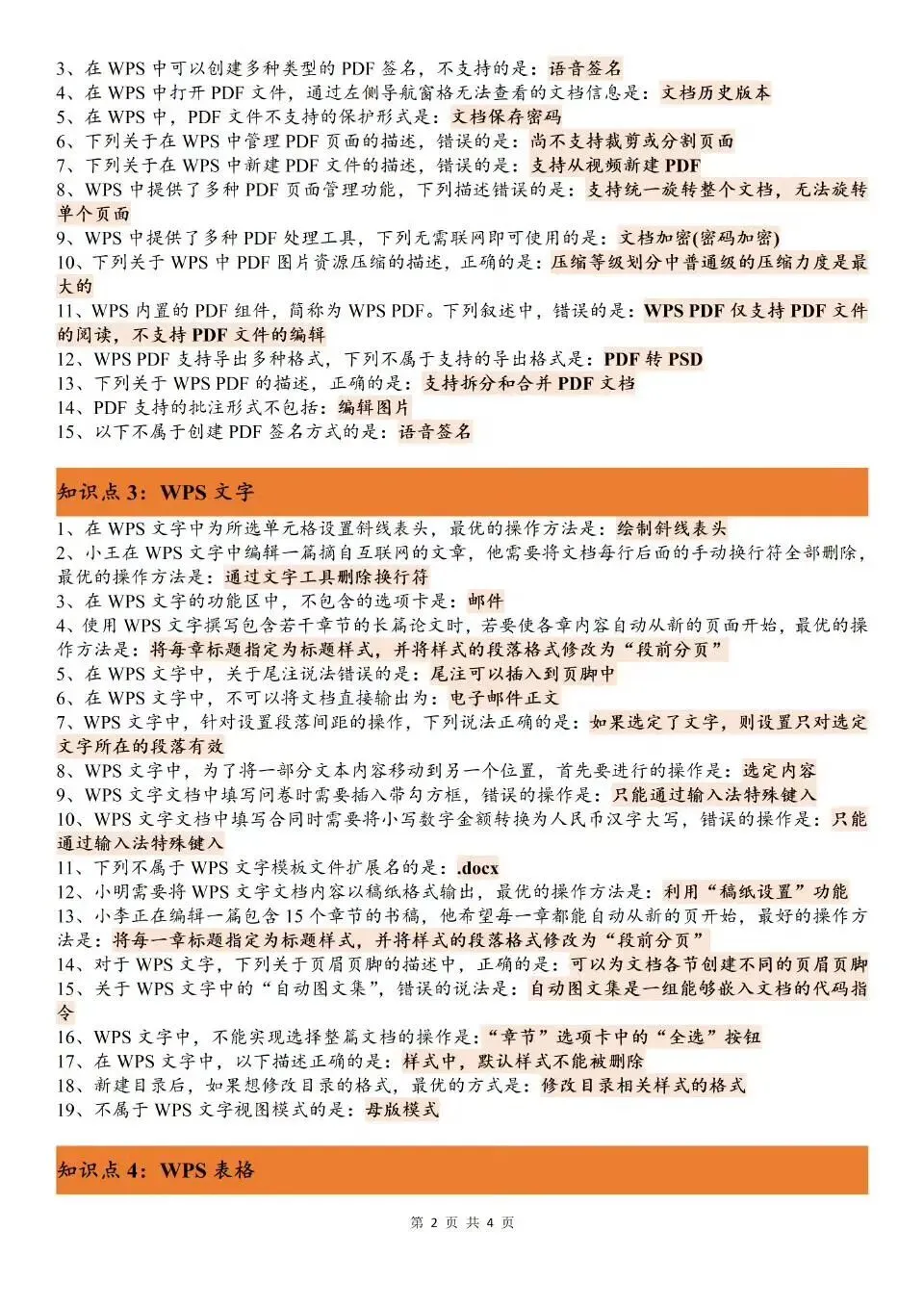
计算机二级WPS选择题救星来了!
计算机二级WPS选择题救星来了!
当前时间: 2026-03-11 10:31:49
分类:
软件教程
评论(0)
本文最后更新于
2026-03-10
,某些文章具有时效性,若有错误或已失效,请在下方
留言
或联系
老夜
。
计算机二级WPS选择题救星来了!
本站文章均为手工撰写未经允许谢绝转载:
夜雨聆风
»
计算机二级WPS选择题救星来了!
wang
上一篇
45页时尚设计播客APP设计figma源文件
下一篇
居家/迪拜 | 招聘 Web3 APP Engineer!
猜你喜欢
   
  
告别手动录入耗时:WPS AI+鹰迅OCR助力行政人员批量处理100份入职登记表从1天到30分钟
   
  
【Word教程】Word高效办公课程,快速精通文档排版与自动化操作
   
  
多个PDF文件怎么合并成一个?新手1分钟上手教程来了
   
  
WPS表格使用技巧–使用VLOOKUP函数跨工作表和工作簿提取数据
   
  
26春人教新八下英语语法总结表(电子版可打印)
   
  
微信发PDF太大怎么办?文件压缩后更好传
   
  
Word背景色怎么改成白色?
   
  
2027考研《康奈尔笔记模板》可打印
评论
抢沙发
取消
有人回复时邮件通知我
4 + 3 =
提交评论
昵称
昵称 (必填)
邮箱
邮箱 (必填)
网址
网址
×
随机推荐:《外研社版初中英语七年级上册电子课本及单词表(2026年新版教材)》
坐等沙发
)
随机推荐:《LA影视民工onset必备app!OT都变开心了!》
LA影视民工onset必备app!OT都变开心了!
已关闭评论
)
随机推荐:《不用任何修图软件,用WPS文档教你1秒一键抠图换背景!》
坐等沙发
)
随机推荐:《iPad、iOS 都支持的音乐软件!》
坐等沙发
)
随机推荐:《制造业工厂仓库ERP软件哪个最好用呢❓》
制造业工厂仓库ERP软件哪个最好用呢❓
已关闭评论
)