2025低碳混凝土发展报告(可下载)

来源:中国建筑材料联合会绿色低碳建材分会与中国混凝土与水泥制品协会

这份《2025低碳混凝土发展报告》由中国建筑材料联合会绿色低碳建材分会与中国混凝土与水泥制品协会预拌混凝土分会联合发布,系统梳理了全球及中国混凝土行业在低碳转型方面的现状、挑战与实践路径。以下是报告的核心内容摘要,便于你快速把握重点:
🌍 一、全球与中国混凝土行业发展概况
-
全球市场:2024年市场规模达3323.3亿美元,产量约120亿立方米。新兴市场(如印度、东南亚)需求增长快,但碳强度高;发达国家(如欧盟)低碳混凝土占比已达25%。
-
中国市场:2024年预拌混凝土产量24.91亿立方米,产值约8500亿元,同比下滑超40%。受房地产下行影响,但基建投资支撑部分需求。
🔧 二、技术创新引领低碳转型
-
高性能混凝土(HPC)与超高性能混凝土(UHPC):通过材料优化,强度、耐久性大幅提升,UHPC抗压强度可达150MPa以上。
-
预制化与智能化:提升施工效率、减少现场用工,推动建筑工业化。
-
低碳关键技术路径:
-
低碳胶凝材料:如碱激发材料,可减排CO₂超50%。
-
工业固废利用:粉煤灰、矿渣等替代水泥,减排20%~40%。
-
混凝土矿化固碳:CO₂转化为碳酸盐矿物,兼具固碳与性能提升。
-
低碳技术溢价:政策与市场机制推动低碳产品优先选用。
📊 三、碳足迹核算与评价体系
-
碳足迹定义:产品系统中温室气体排放与清除的总和,以CO₂当量计。
-
核算标准:
-
国际:EN 16757(混凝土PCR)、ISO 14067
-
国内:T/CBMF 289—2024《预拌混凝土碳足迹量化方法》
-
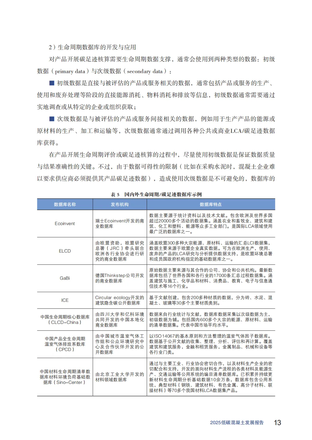
数据来源:需结合初级数据(企业实测)与次级数据(数据库),如Ecoinvent、CLCD、CPCD等。
-
碳足迹分布:水泥占混凝土碳排放的80%~95%,其中熟料煅烧阶段占比超80%。
🧾 四、低碳混凝土分级评价
-
国际经验:
-
IDDI(UNIDO):设定7级(G~A)静态分级,A为近零排放。
-
LCCG(英国):动态市场基准,按年度更新。
-
MECLA(澳大利亚):基于EPD数据建立6级分级体系。
-
中国试点:
-
基于70余家企业碳足迹大赛数据,建立C15~C60混凝土的1~3级分级基准。
-
1级为行业标杆,3级为基准线。
-
分级依据仅考虑强度等级,暂未纳入耐久性、区域等因素。
🚀 五、未来展望与行动建议
-
政策支持:国家自主贡献目标推动建材行业碳达峰,碳足迹分级管理制度将逐步建立。
-
市场机制:通过绿色采购、绿色金融、碳标签等手段,推动低碳产品优先使用。
-
企业行动:鼓励参与碳足迹核算、低碳产品认证,提升市场竞争力。



















完整报告原文已分享到星球社区
会员可前往下载。非会员请按照以下步骤免费获取:
关注公众号,然后在首页对话框回复关键词“2025低碳混泥土发展报告”,
系统自动推送百度网盘下载链接。
(关键词输入需完全一致,否则系统无法正确匹配)



(本星球常年对接50万+报告智库,每日精选50+行业报告学习分享!)
免责声明:本社群只做内容收集和知识分享,严禁用于商业目的,报告版权归原撰写发布机构所有,相关报告通过公开合法渠道收集整理,如涉及侵权,请联系我们删除;如对报告内容存疑,请与撰写、发布机构联系。
夜雨聆风