【使用手册】OpenClaw入门指南(可下载)

最近这段时间,“OpenClaw、小龙虾、AI 代理” 这些词几乎天天刷圈,我相信你肯定也感受到了这股热潮。
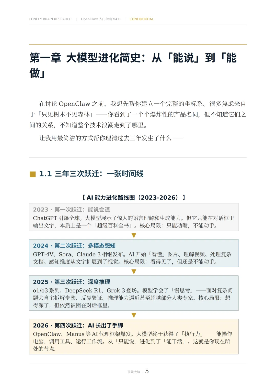
就在今天,OpenClaw在GitHub上的星标数正式超越Linux内核和React,登顶GitHub历史总榜第一!从爆火到登顶,只用了短短2个月,速度之快让整个科技圈沸腾。这只 “小龙虾” 让 AI 从对话走向自主执行,真正拥有了 “手脚”。从大模型的 “大脑” 到能操作电脑、调用工具的智能体,AI 正完成从 “陪聊” 到 “做事” 的关键跃迁,一场新的技术浪潮已然来临。
面对这样的技术浪潮,焦虑很正常:怕跟不上、怕被淘汰、怕错过机会。
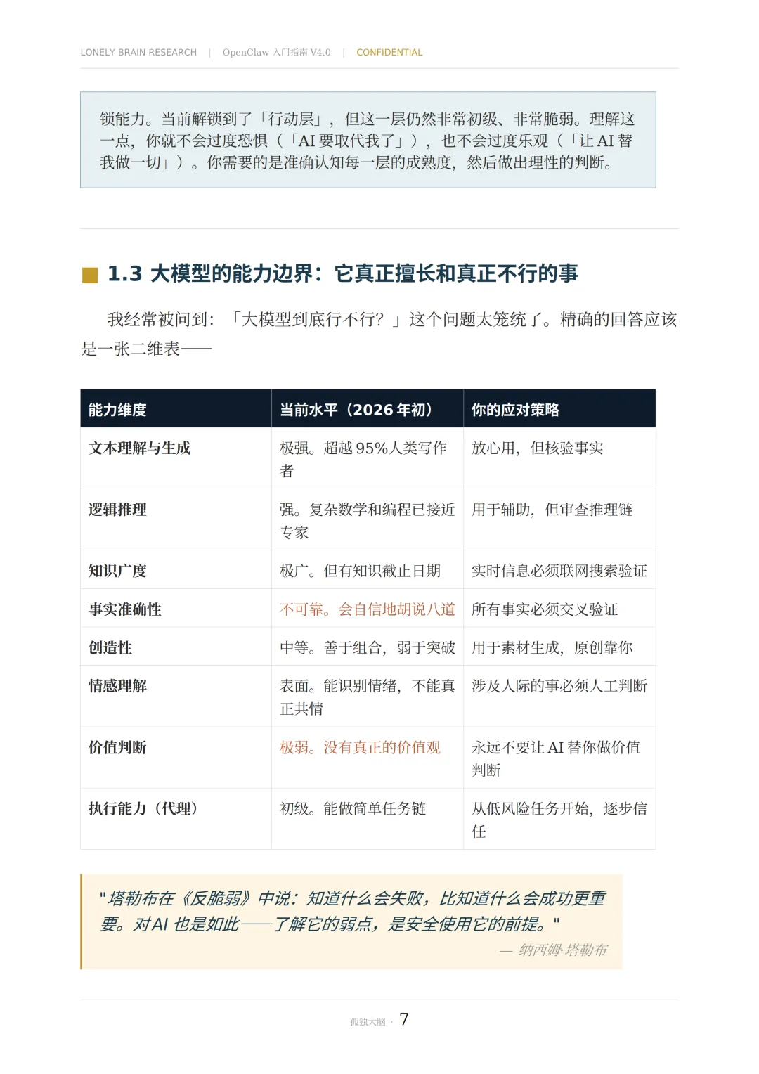
对普通人来说,OpenClaw 不是要取代谁,而是帮我们提效、减负。它可以帮你自动处理办公琐事、整理资料、执行简单流程,也能让你在生活中用更智能的方式管理时间、处理信息。
关键是守住边界、控制风险,用工具解决问题,而不是被工具牵着走。
《OpenClaw入门指南:当AI长出了手脚》。这不是一份技术文档。它是写给像你这样有判断力、有好奇心,但没碰过AI代理框架的聪明人的。这份手册会结合当下 OpenClaw 的发展现状,讲清楚它能做什么、不能做什么,普通人该怎么上手、怎么用得安全又高效,带你用理性视角拥抱 AI 代理时代,让技术真正为你所用。
如需下载完整手册
可在公众号聊天窗口发送【龙虾】获取
手册部分内容如下:







如需下载完整手册
可在公众号聊天窗口发送【龙虾】获取
来源 | 孤独大脑
资
讯
资
料
A
I
实
践
AI+教育 · 微场景应用实操:4种PPT课件生成模式与详细操作教程
智
教
案
例
专
家
观
点

夜雨聆风