把AI从“工具人”聊成“闺蜜”,其实就靠这一招
你是不是也这样:问AI“给我做个旅行攻略”,结果它给你列了一堆大众点评都能搜到的景点。问AI“帮我写个活动方案”,结果它给你整了个套话满满也没啥实用的模板。然后你吐槽:这AI也就那样吧,还不如自己动手…
打住打住!不是AI不行,是你没用对方法!
昨天分享了乔哈里视窗的沟通逻辑,请阅读别再把 AI 当百度用了!90% 的人都用错了方式,今天掏心窝子分享一套万能提示词框架。
嗨~我是墨慈姑娘,这套和AI沟通的万能提示词,你可以直接套用哦,当你在生活、工作、情感、创业有问题时,你学会了和AI沟通,AI的答案会让你很惊喜,快来get吧。 
一、什么是CRISPE提示词?
并且这个万能提示词框架适用于目前市面上非常多主流的大模型产品,如DeepSeek、豆包、千问、文心一言等。

(图片设计来源:墨慈)
二、万能提示词框架CRISPE,强大的很
🔑 记住这5步:





三、来两个真实场景感受下CRISPE的效果
应用场景1:你要去一个地方旅游,希望有个导游为你安排景点。

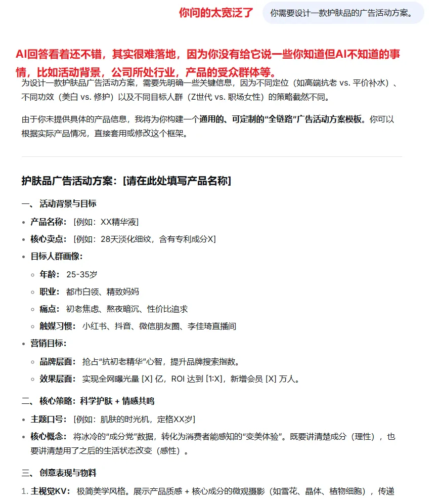
(图片内容使用了DeepSeek,你也可以使用豆包、千问等其他AI产品进行提问)

应用场景2:领导让你策划一场活动


我的碎碎念
其实AI就像一位超级听话的实习生,你指令清晰,它就干得漂亮;你含含糊糊,它就给你整一堆用不上的废话。
我身边朋友都被我安利使用了国产大模型(DeepSeek、豆包、千问、kimi),真的能省下好多时间精力,告别加班。
学会跟AI好好说话,就等于请了个24小时在线的私人助理,咱就是说,AI也太香吧。
快去试试这个CRISPE提示词公式吧,评论区说说你的AI有没有惊艳到你!有啥问题评论区也可以聊哦~
点击👆关注后,后台回复【提效】,送你《职场人周/月/年报提示词》,助你10分钟交付汇报
夜雨聆风