已出!2026年云南省考笔试PDF版答案来了(超全)!



2026云南省考笔试考生回忆版答案已出!
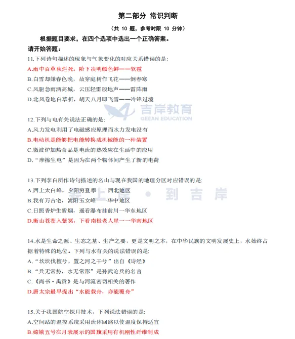
考完试的第一件事就是对答案,小吉给大家整理好了【26云南省考答案PDF版】,快来看看吧!





![]() |
![]() |

发布全国招考招聘公告|备考资料等
请关注【吉岸公职通】

已出!2026年云南省考笔试PDF版答案来了(超全)!



2026云南省考笔试考生回忆版答案已出!
考完试的第一件事就是对答案,小吉给大家整理好了【26云南省考答案PDF版】,快来看看吧!





![]() |
![]() |

发布全国招考招聘公告|备考资料等
请关注【吉岸公职通】
