【培训工具】复盘前做好这“四定”,成功的关键基础
项目复盘需要参与者全身心投入,主题必须有价值,不值得的主题不复盘。选定合适的复盘主题是复盘成功的重要基础。要想选定合适的复盘主题,需要做好以下几个步骤的工作。
第一步:选择主题
项目规模有大小之别,项目周期有长短之分,究竟复盘哪个阶段,复盘哪个环节,复盘哪项任务,需要提前与团队凝聚共识。表3-1 列举的就是一些常见的项目复盘的应用场景。

通过表 3-1,我们可以看出,一个项目一定具有以下四个特点:目标明确有价值,时间节点有要求,责权担当有专人,项目成本有预 算。当然,无论是工作项目,还是生活项目,其复盘原理都是一致的。
接下来,笔者就以工作中的复盘场景为例阐述如何选复盘主题。项目复盘的主题选择需遵循以下五个原则:
重要原则:是与企业战略强相关或是部门的核心工作;
关注原则:是管理者、员工共同关注的项目;
及时原则:是项目周期明确,为 1—3 个月内发生的项目;
复制原则:复盘的经验、结论、规律可以复制到下一个阶段或下一个项目当中;
数据支撑原则:具备项目目标、过程及结果数据。
如果不遵循上述原则,项目复盘就可能“掉坑”。下面大家一起来看一个案例,了解背离原则选题带来的复盘风险。
某地产公司团队在汇报关于“工地开放日业主发现 23 号楼背景 墙交标缺失”的复盘时被领导直接打断。领导表示:

这种小事情 之前很少出现,相信以后发生的可能性也很小,我更希望听到大家关于本期楼盘交楼的复盘汇报 ……
这个案例中的选题违背了哪些原则呢?
首先,违背了重要原则。背景墙交标缺失事情太小,只是交楼项目中微不足道的一项工作,不是项目重要且关键的工作。其次,违背了关注原则。只有员工关注,领导不关注,选题后未确认就复盘,最后领导不认可,团队费力不讨好。
最后,违背了复制原则。背景墙交标缺失属偶发事件,不具备普遍性,即便分析出问题,提出解决方案,也没有推广复制的价值。
违背选题原则,复盘就是浪费时间。因此,选题时需要对照原则一一确认,做到不值得不复盘,选定后还需要与项目成员达成共识,再展开复盘。
第二步:描述主题
选定主题确定的是项目复盘的方向,描述主题则是清晰界定了复盘主题的边界,让团队知道要复盘什么,要做什么准备,在过程中将围绕什么进行复盘。
笔者在描述主题时采用的是 3T 法,即团队(team)在什么时间(time)完成什么目标(target)。运用 3T 法描述主题,能确保主题完整明确没有歧义。以下是用 3T 法描述的项目主题。
信息部在 2020 年 9 月到 11 月将进入系统的数据的精确度提高了30%。软件开发部在 2020 年 3 月到 9 月将产品的开发周期减少到原来的一半。
客服中心从 2020 年 5 月到 9 月将客户的投诉率从 18% 降低到 2%。维修部在不降低客户满意度的前提下,从 2020 年 9 月到 12 月将维修成本每件减少了 10%。
电话中心员工在 2020 年 3 月到 5 月将处理一个销售来电的平均时间减少了 20%。
选定有价值的主题,清晰描述主题,对复盘对象而言,会直接影响到他们的复盘意愿、准备程度和对主题的清晰度;对复盘教练而言,可以让其做到心中有数,为高效复盘打下基础。
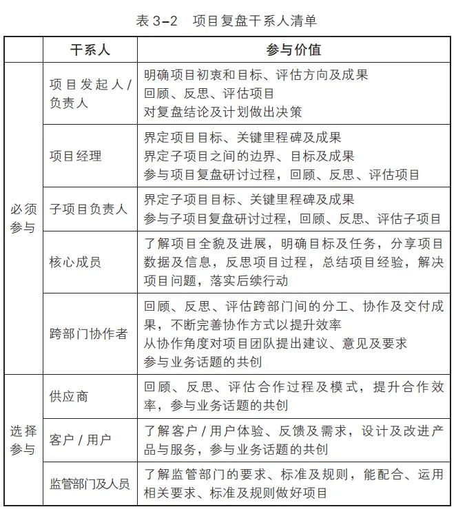
确定项目复盘的主题后,接下来就要确定谁参与复盘。项目复盘 强调项目的重要干系人必须参与复盘,只有重要的项目干系人全面参与到复盘中来,才能实现共享项目信息及数据,共识项目问题,共创问题方案,促进团队交流、协作与相互学习,共同践行并应用复盘结论。
表 3-2 列举了项目复盘时必须参与及选择参与的干系人清单,其中必须参与的即为项目重要干系人。

为了确保重要项目干系人的参与,尤其是对需要经常参与的项目阶段复盘的人,复盘组织者可以考虑制定相关机制进行管理和约定。结合笔者和伙伴们的长期实践,建议大家可以从以下三个方面入手:
第一,固定复盘时间。比如,众行行动学习研究院就采用了这样的方式,以每月 9 日为公司复盘日。如没有特殊情况,干系人就会自动安排和调整工作,按时参加复盘。
第二,实行项目发起人负责制。凡不能参与项目复盘的干系人,必须向发起人请假,借此杜绝一些人对复盘的故意逃避。
第三,项目团队共创和约定复盘的机制和规则。总之,确保干系人不缺位,才能让项目复盘有效。
定数据,是指让复盘个人及团队在复盘前准备好与主题相关的数据和信息。数据和信息为复盘提供了分析的基础,是反映项目现状、发现项目问题、评估项目行为、支撑复盘观点和结论的重要依据,提前准备好相关数据和信息能加速复盘推进的效率。表3-3 即为项目复盘前需要准备的三类重要数据和信息。

无数据不复盘,强调的是数据和信息准备对于复盘的重要性, 要让大家在复盘之前尽可能全面地搜集和复盘有关的数据。
当然, 各公司的基础管理水平不同,笔者也经常会遇到一些基础管理薄弱 的公司,它们即便尽力做了数据搜集工作,也仍然存在数据缺失的情况。
对这种现象,复盘前可以针对无数据现象提出以下问题,引发 复盘对象对无数据现象的关注。同时,探询无数据情况下追溯、收集数据的方法,并共识出未来如何进行数据管理,并做出应对及承诺。
✦ 项目管理及复盘中数据的重要性是什么?
✦ 为了做好项目管理及复盘,我们需要哪些数据?
✦ 目前我们有哪些数据,缺失哪些数据?
✦ 在数据缺失的情况下,我们需要做些什么来应对此次复盘?
✦ 如果出现无数据、数据不完整、不准确、有待验证等情况,我们如何开展复盘?
✦ 未来如何做好项目中的数据统计、收集、管理及应用?
复盘中出现任何情况,都是引发反思的机会,而无数据现象恰恰是企业提升管理的契机。针对这种现象,复盘教练需要引导复盘团队进行反思,获取复盘团队的承诺,促进复盘团队行动。
要想做深做透复盘,就需要项目成员投入充分的时间。项目团队第一次做项目复盘,由于对流程工具不熟悉,需要复盘教练的培训和引导,至少需要 1 天(6 小时左右)的时间。进行几次复盘之后,随着团队对复盘的掌握, 一般只需 3 小时就可以了。
如果遇到时间不充分,时间被压缩,或被其他事情打断,使得复盘草草结束等情况,复盘就会出现反思不深入,流于形式,无法输出有效的行动计划等情况,也就起不到应有的作用了。
因此,项目团队需要预留充足的时间,避免复盘过程被打断;要一鼓作气推进,让复盘的整个过程一气呵成,确保思考的连续和深度。
项目复盘前定主题、定团队、定数据和定时间的“四定”工作是项目复盘的重要基础,会直接影响到复盘的质量,复盘教练必须给予高度重视。如果客户是第一次引入项目复盘,复盘教练一般至少要在实施复盘前15 天与客户深入沟通准备工作,让客户有充裕的时间做好复盘准备。


夜雨聆风