听劝!学Excel顺序千万别搞反!很致命😭








hello大家好,我是教大家学会Excel的薇姐~😘
–
Excel在职场中是非常重要的办公软件,不管是处理数据还是日常办公,都离不开Excel❗️
–
其实学习Excel其实不是一件难事,只要按照顺序,找对方法,逐个击破,就会很顺利啦👍
–
今天薇姐整理了一份28天Excel突破学习计划,希望对想学Excel的宝子有所帮助✨
–
🌸Excel界面布局
🌸Excel常用函数
🌸Excel常用快捷键
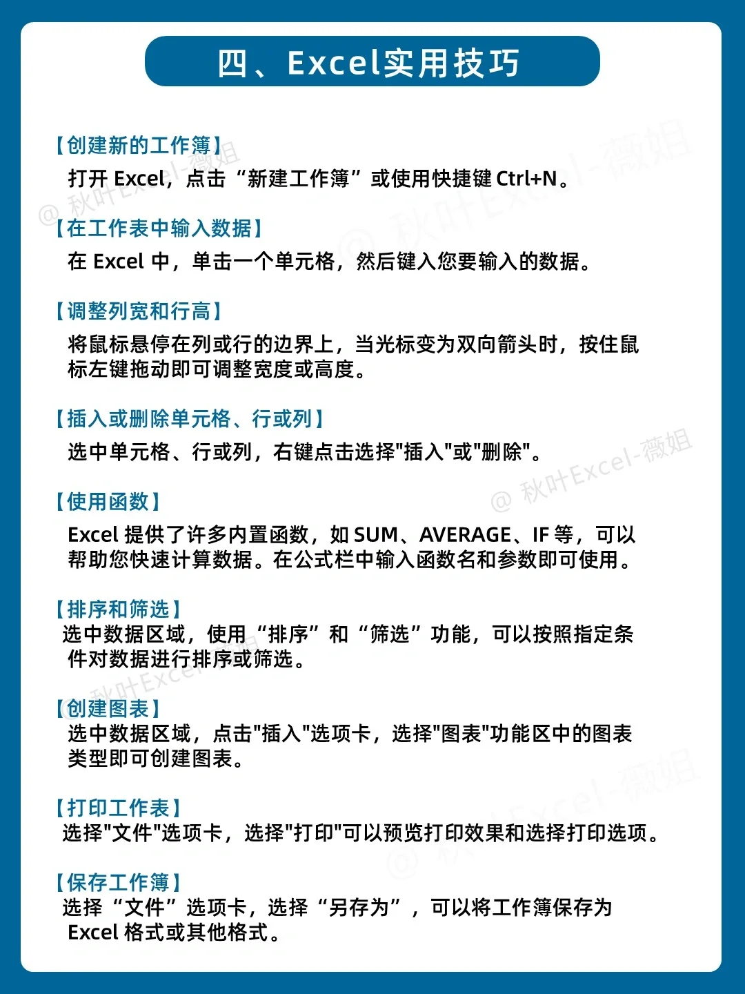
🌸Excel实用技巧
🌸Excel效率神器
🌸Excel学习计划
🎁Excel零基础必备
–
只要你坚持学习28天,一定会掌握Excel,成为职场中的办公能手!💓
#办公技巧 #办公软件 #零基础学电脑 #职场干货 #干货 #干货分享 #职场 #Excel #Excel操作技巧 #excel #excel表格 #excel技巧 #Excel函数 #get职场新知识
夜雨聆风
