乐于分享
好东西不私藏

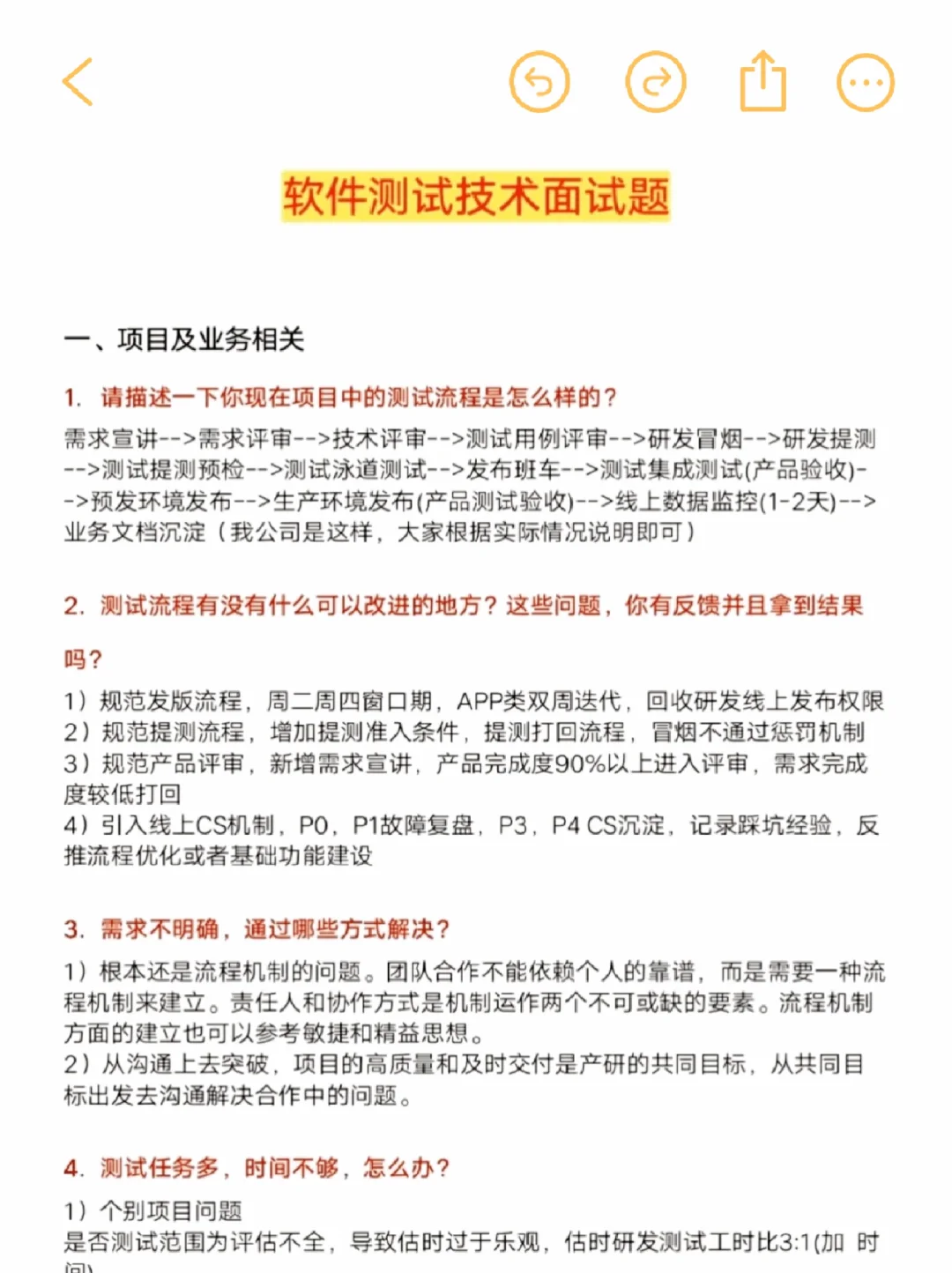
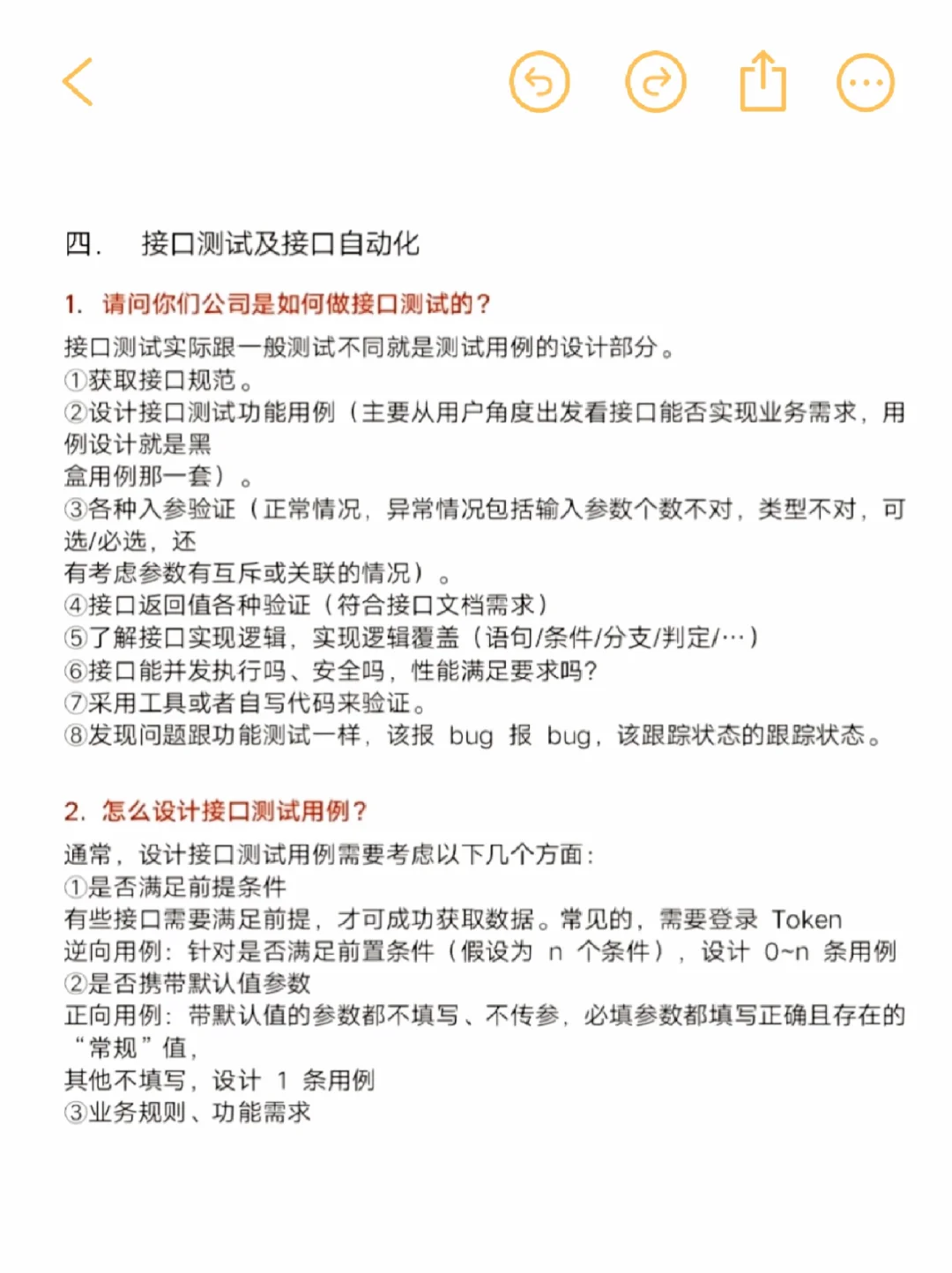
👉软件测试(项目➕技术)面试题!

本文最后更新于2024-07-07,某些文章具有时效性,若有错误或已失效,请在下方留言或联系老夜

👉软件测试(项目➕技术)面试题!

👉软件测试(项目➕技术)面试题!

👉软件测试(项目➕技术)面试题!

👉软件测试(项目➕技术)面试题!

👉软件测试(项目➕技术)面试题!

👉软件测试(项目➕技术)面试题!

👉软件测试(项目➕技术)面试题!

#自动化测试 #软件测试面试 #自学软件测试 #经验分享 #面试求职 #软件测试

本站文章均为手工撰写未经允许谢绝转载:夜雨聆风 » 👉软件测试(项目➕技术)面试题!
×
订阅图标按钮