乐于分享
好东西不私藏

软件测试面试题(项目+技术)

本文最后更新于2024-07-07,某些文章具有时效性,若有错误或已失效,请在下方留言或联系老夜

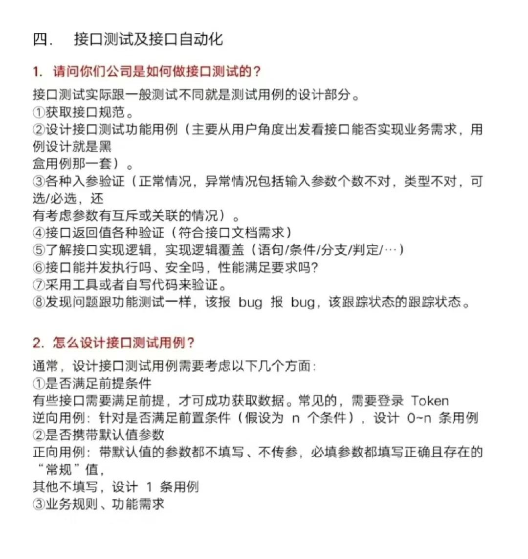
软件测试面试题(项目+技术)

软件测试面试题(项目+技术)

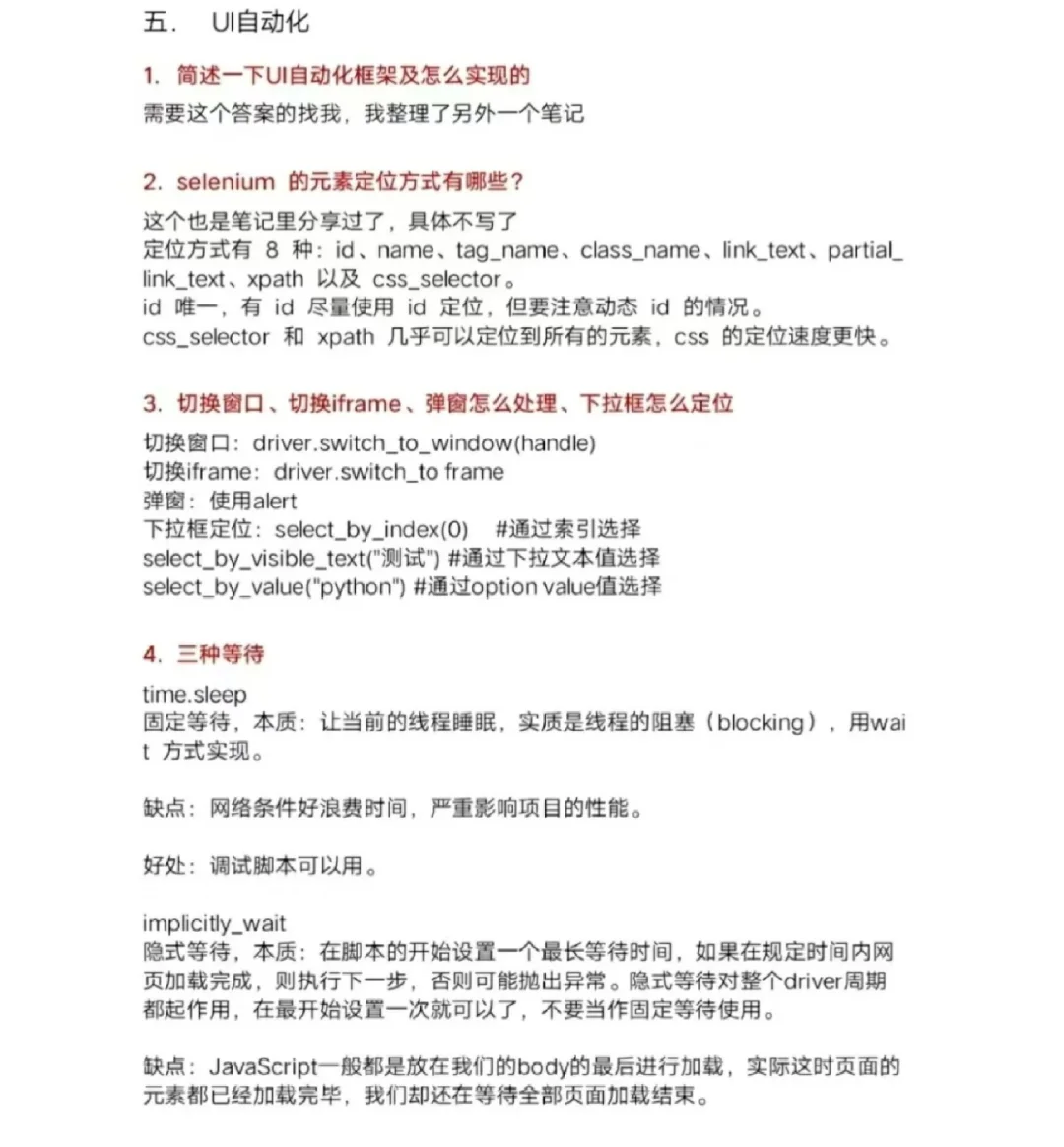
软件测试面试题(项目+技术)

软件测试面试题(项目+技术)

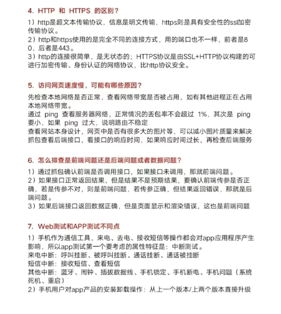
软件测试面试题(项目+技术)

软件测试面试题(项目+技术)

软件测试面试题(项目+技术)

软件测试面试题(项目+技术)

#面试技巧 #面试求职 #0基础学习软件测试 #软件测试面试 #软件测试 #软件测试面试题 #软件测试面试题分享 #软件测试面试八股文

本站文章均为手工撰写未经允许谢绝转载:夜雨聆风 » 软件测试面试题(项目+技术)
×
订阅图标按钮