美团产品高频面经:分析你最常用的app






请从产品角度分享一个你比较常用app
这道题大家应该不陌生吧,基本上面试10次会遇到9次,下面来手把手教大家怎么回答这个高频基础题。
我该怎么做准备?
请提前准备好案例,因为这个题目非常基础且问法相当统一
这个问题会考察哪些点?
1. 了解候选人的个人品味和对市场趋势的敏感度,通过你们选择的APP类型和理由来评估其对新鲜事物的好奇心和学习能力;
2. 关注候选人的分析能力,包括是否能全面而深入地理解产品的功能、用户体验、市场定位以及用户反馈;
3. 希望从回答和追问中看到候选人的问题解决能力,即在识别产品不足后,能否提出创新和实用的改进建议
4. 当然,最最基础的,评估候选人的沟通技巧和表达能力,看你们是否能够清晰、有逻辑地阐述自己的观点和分析过程。
选择APP的策略
有两种策略:
– 选择大众APP主要展现的是你对市场主流产品的认知和把握,可以用用户体验五要素的方法来准备回答,准备的时候要注意回答的主次(一般是重心放在和产品功能有关的层面)一般来说只要不撞别人专业上不会有大问题(如果面试官对这个产品有很深入的研究,或者本身参与过这个产品的开发,就有可能被追问或者质疑),但同时要避免选择过于普遍且难以深入分析的APP,如微信或淘宝,以防止分析显得过于表面化。
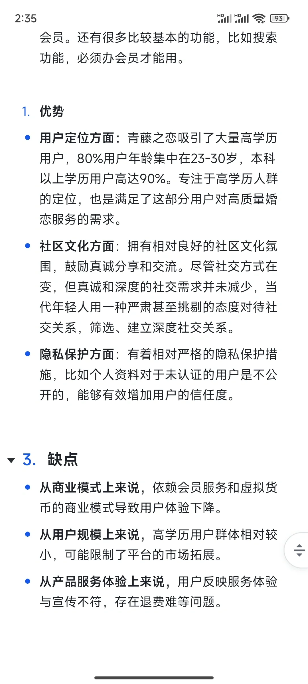
后面还有一个案例在图片里面看哈,有辅导需求的也可以找我
#产品经理面试 #产品辅导#产品秋招 #互联网大厂 #产品经理 #产品经理入门基础知识
夜雨聆风
