乐于分享
好东西不私藏

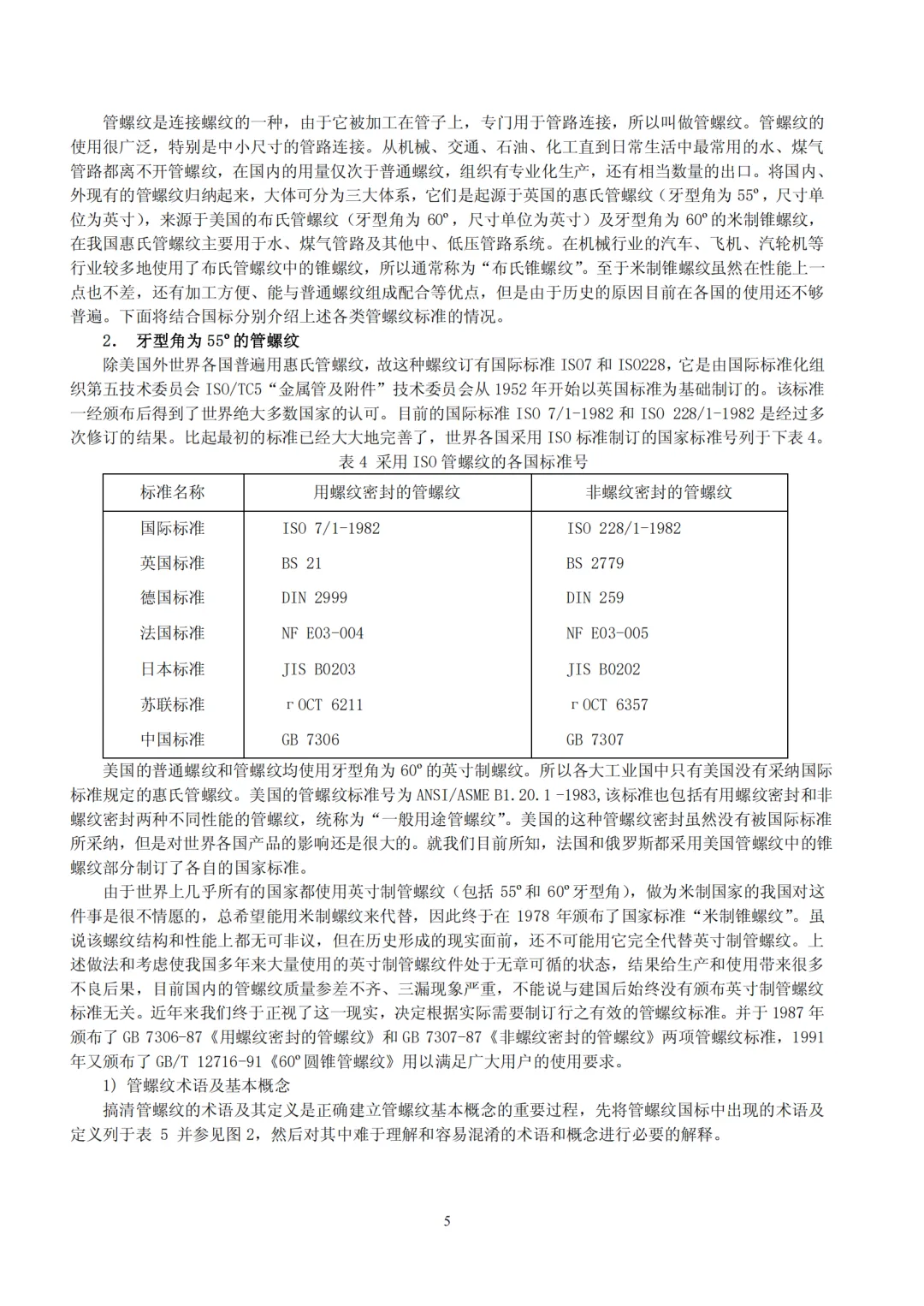
《螺纹及螺纹标准的应用》PDF手册:螺纹代号+管螺纹+公差与配合+互换性

《螺纹及螺纹标准的应用》PDF手册:螺纹代号+管螺纹+公差与配合+互换性

一、螺纹的基本概念与分类
螺纹本质上是沿圆柱或圆锥表面螺旋形成的沟槽结构,由牙型角、螺距、大径、中径等参数定义,主要用于连接、紧固或传动。
螺纹分类:
按用途可分为连接螺纹(如普通螺纹、管螺纹)、传动螺纹(如梯形螺纹、锯齿螺纹)和专门用途螺纹;
按牙型角主要分为60°(如公制、美制螺纹)和55°(如惠氏螺纹)两大体系;
此外还有按旋向(左旋/右旋)和结构(内螺纹/外螺纹)的分类方式。
二、螺纹的标准体系
全球工业领域存在多套并行的螺纹标准体系,这是确保部件互换性和连接可靠性的基础。主流体系包括:
国际标准化组织(ISO)制定的全球通用标准;中国的国家标准(GB)体系;美国国家标准协会(ANSI/ASME)体系,以及日本工业标准(JIS)等。这些体系在牙型角、尺寸单位(公制/英制)和标记方法上存在差异,例如公制螺纹用“M”和螺距表示(如M8×1.25),而美英制统一螺纹则用每英寸牙数表示(如1/2-10UNC)。理解不同标准体系的适用范围是正确选型的关键。
三、螺纹应用场景
不同特性的螺纹对应不同的应用领域,普通螺纹(米制M系列或美制UNC/UNF系列)是机械紧固中最广泛使用的连接件。
管螺纹则专门用于流体管路系统,其中圆柱管螺纹(如G螺纹)依靠垫片密封,而锥管螺纹(如55°的R螺纹、60°的NPT螺纹)则依靠螺纹自身的锥度变形实现“金属-金属”密封,适用于中低压或高压密封场合。
传动螺纹,如梯形螺纹(Tr)和锯齿形螺纹(Bu),因其传动效率高、承载能力强,主要用于将旋转运动转换为直线运动的机构,如机床丝杠和千斤顶。
四、螺纹的选择与设计原则
在实际应用中,合理选择与设计螺纹连接至关重要。首先需根据应用场景(连接、密封或传动)确定螺纹类型。
设计时需遵循多项原则:保证连接具有足够的强度和刚度;
若需密封,应选择合适的螺纹类型(锥螺纹)或辅助密封方式(垫片、密封剂);
在振动环境中必须采取有效的防松措施(如锁紧螺母、防松垫圈);
同时还需兼顾加工经济性。此外,必须注意不同标准体系的螺纹绝对不可混用,否则会导致连接失效或损坏。
▼本文配套PPT扫码下载 

关注上方公众号,回复关键词,免费领取海量资料!!

1. 回复动图】领10000+个机械动图及视频包

2. 回复CAD】领800GAutoCAD全套视频教程

3. 回复UG领取800G的UGNX全套视频教程

4. 回复SW领取800G的Solidworks全套教程

5. 回复机械设计领取800G(非标)机械设计资料

本站文章均为手工撰写未经允许谢绝转载:夜雨聆风 » 《螺纹及螺纹标准的应用》PDF手册:螺纹代号+管螺纹+公差与配合+互换性

猜你喜欢

  • 暂无文章