雅思阅读7+,请反复刷这120个长难句,网盘下载
❤️感谢关注‼️
本号资源均为免费公益性分享,持续更新中…
⬇️资料下载方法:
①【复制下载链接】到【微信对话框】发给自己,点链接即可保存
②【复制链接】打开网盘自动弹出,点立即查看-保存即可
③【先转存到自己网盘】再下载打印🖨,链接易失效,建议及时保存到自己网盘!
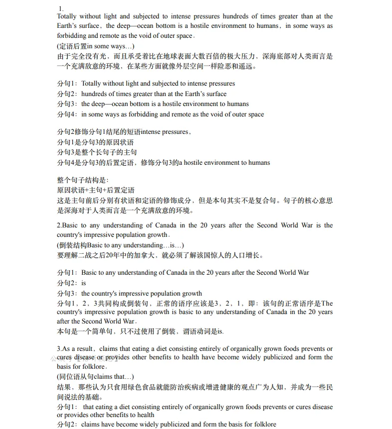
雅思阅读7+,请反复刷这120个长难句,
在雅思阅读备考的路上,明明已经背过许多单词
但是考试的时候就又看不懂呢有困难.
其实很大程度上是因为长难句处理能力薄弱。
别担心!今天为大家准备好了【100句雅思长难句分析】赶紧看起来‼️
材料包括:
120句雅思阅读中的精选长难句
语法句型分析+译文.





现在分享给大家,链接如下:
链接:https://pan.quark.cn/s/4b7f0836ced8
链接:
https://pan.baidu.com/s/1AKayL2q6D4RNTrvX3EM3oA?pwd=h2a9 提取码: h2a9
祝大家屠鸭成功,一战上岸
如果链接失效
1:大家可以留言或者私信我
2:可以加入我们的大本营,进群口令:阿健

免责说明:开源软件或公域免费资源或自己总结生成,分享给大家,请公众号审核的小哥哥姐姐们,高抬贵手
#职场英语#雅思考试#英语学习#英语资料#网盘分享
夜雨聆风