【学科学习资源分享】选必三《逻辑与思维》背诵手册

点击上方蓝字·关注我们



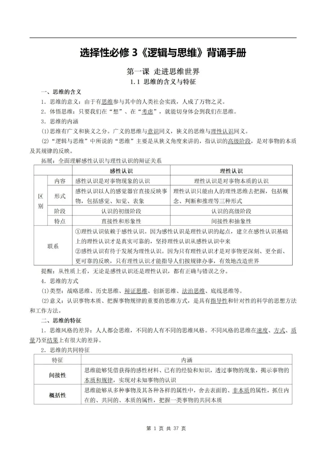
高中政治选择性必修三《逻辑与思维》概念多、逻辑强,需要加强记忆与理解,小编为大家整理了本册教材的背诵手册,这里展示部分内容,如需需要完整版手册电子稿请浏览至文末,按提示获取。





获取完整电子版背诵手册,扫码关注我们,后台发送“逻辑”即可


关注我获得
【学科学习资源分享】选必三《逻辑与思维》背诵手册

点击上方蓝字·关注我们



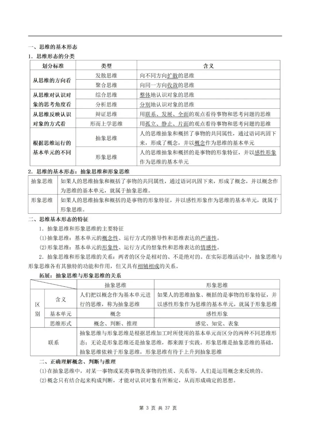
高中政治选择性必修三《逻辑与思维》概念多、逻辑强,需要加强记忆与理解,小编为大家整理了本册教材的背诵手册,这里展示部分内容,如需需要完整版手册电子稿请浏览至文末,按提示获取。





获取完整电子版背诵手册,扫码关注我们,后台发送“逻辑”即可


关注我获得