《初中》八年级下册物理运动和力,完整电子版可打印


🌟电子版可下载打印,需要的家长领取领取一份给孩子打印🖨出来,提前练习!
(温馨提示:文末有完整电子版领取方式)




①:点一点右下角的“赞”和“❤”,感谢
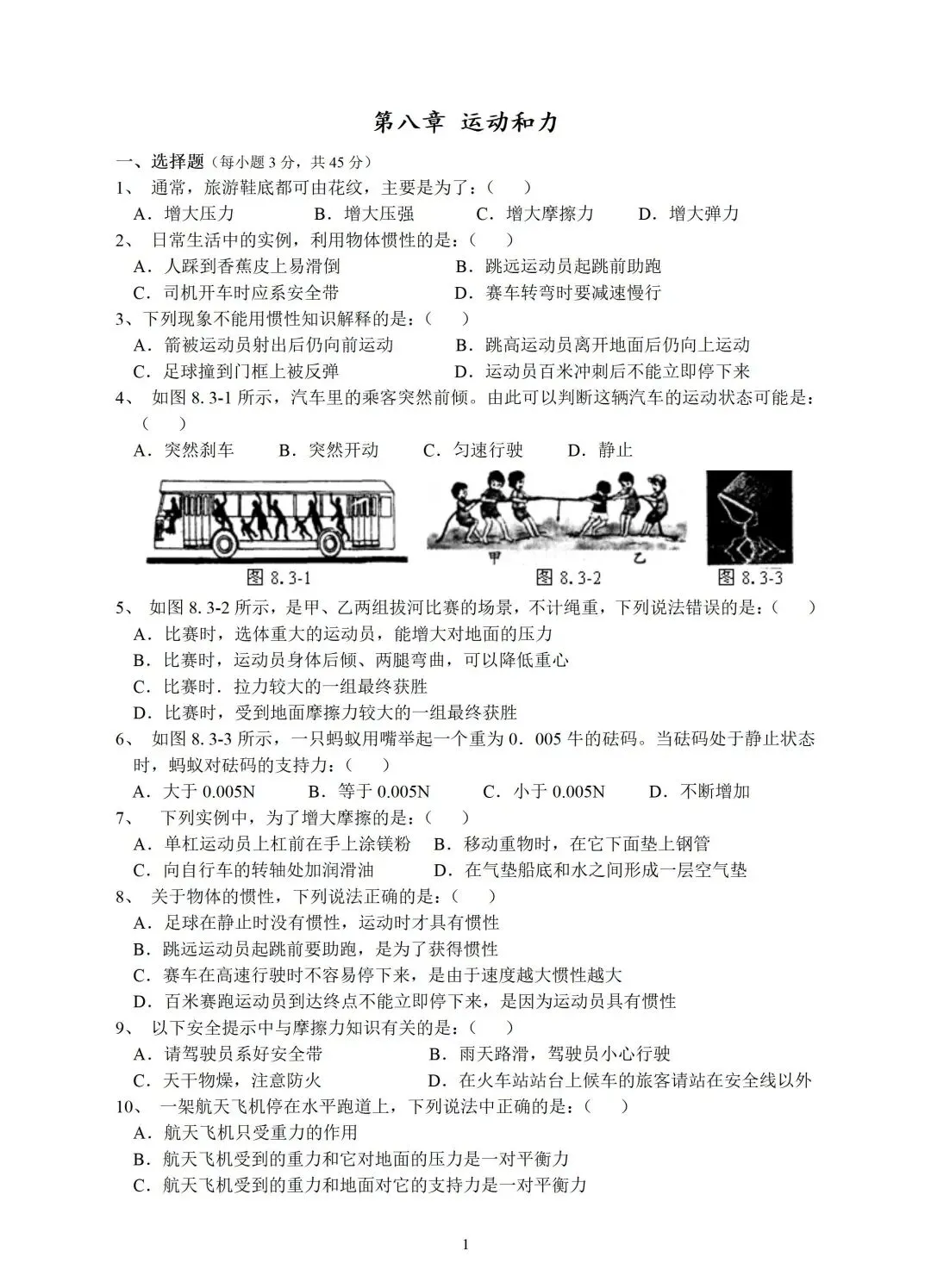
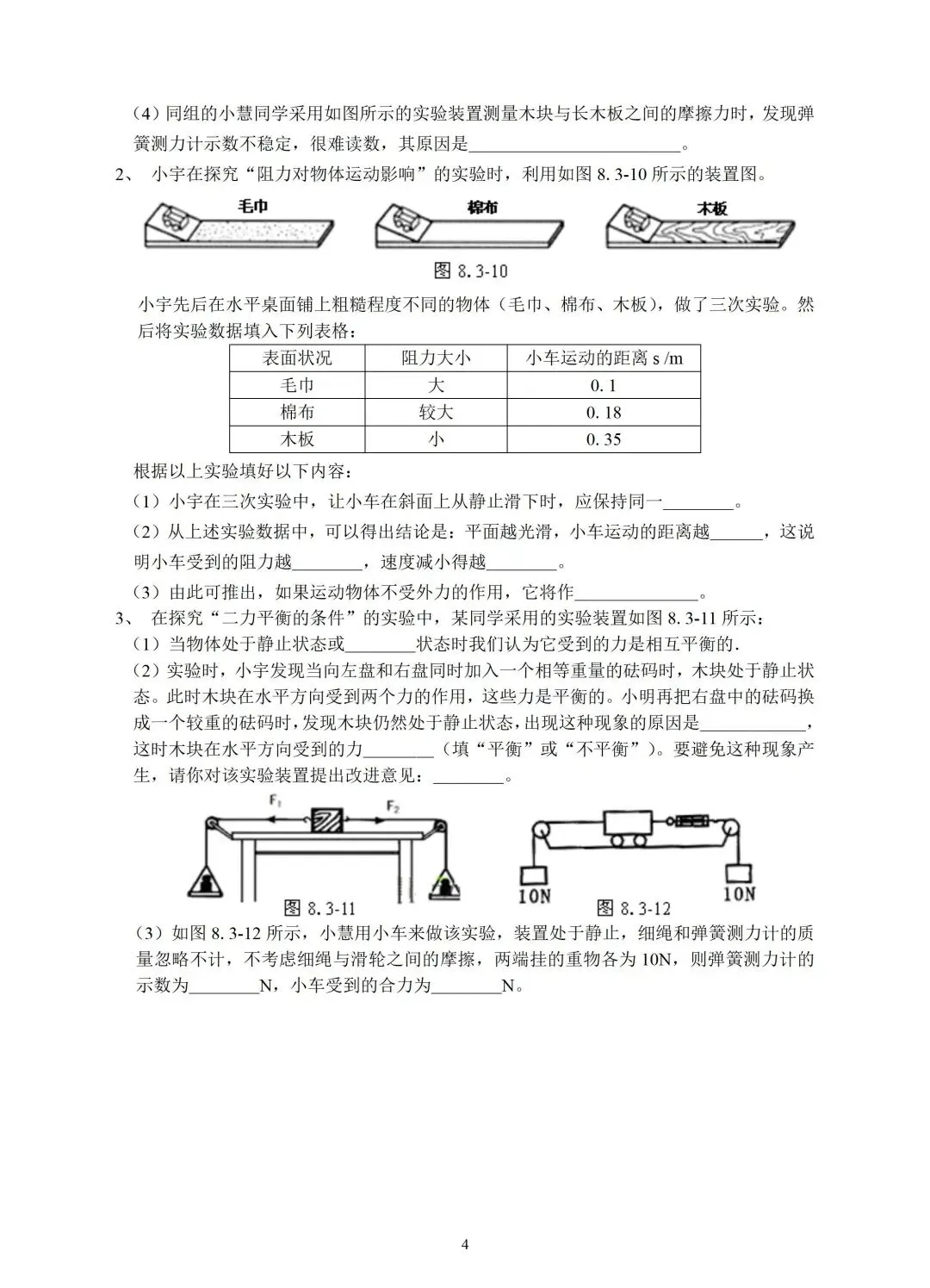
本微信公众账号分享的资源均通过网络等公共合法渠道获得,仅供试用!版权属于原出版机构或影像公司,本资源为电子载体,传播分享仅限于家庭使用与交流心得、参考和辅助购买决策,不得以任何理由在商业行为中使用,若喜欢此资源,建议购买实体产品。文章中的视频及图片均来自网络,版权归原作者或原出版社所有。如有侵权,请及时联系删除。
夜雨聆风