干货 | 十五五规划考点汇总+自测题.PDF

⬆️长按扫码立即解锁⬆️
十五五规划重点梳理+自测模拟题.PDF
更新完毕
2026省考&26事业编考试中
此考点是政治理论板块的重点
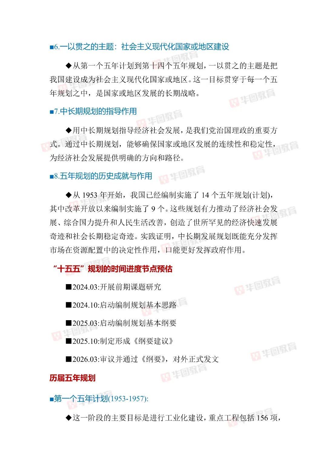
系统考点集萃也都全部整理好了哦
本文狠狠狠重要
建议大家先转发至文件传输助手
或身边需要的考公考编好友
🔽🔽🔽
平台受限,📄 完整版PDF资料获取方式
点赞+在看
添加助教老师企微,0元领取





完整版.PDF 附赠十五五规划-自测模拟题
有问题查看解析版PDF及时进行知识点回顾
🔽🔽🔽

更多资料领取
点击下方卡片,后台回复【时政】
0元领取「政治理论资料包」
四中全会(附三中全会).zip | 政治理论.zip
欢迎转发,欢迎点赞
直接下载保存
❤️欢迎点赞 欢迎领取 欢迎阅读 欢迎分享❤️
2026版时政合集上线, “学 + 练” 一步到位
✔2026时政热点 ✔时政经纬 ✔时政精炼500题
3色标记划重点 | 体系梳理 | 高效刷题
🔴 红/蓝/橙三色划考点,背得快记得牢
📝 500道高频题精准刷题,不做无用功
🧠 6大模块系统化梳理,小白也能轻松上手
纸质题本+电子解析,拉满复盘效率!
✨按需自选,扫码立即9.9元起包邮解锁

赶快来参加吧

夜雨聆风