(试题领取)2026届绍兴二模word(听力MP3+听力原文+试题+答案详解)
2025各地模拟题(免费领取):
2025届各地模拟题 (合集)
一站式归纳干货:
应用文写作合集:
高考应用文写作(合集)
广东高考听说考试备考:
广东高考听说考试(合集)
旅途邂逅英语:
旅途邂逅英语(合集)
站内有2026届最新一站式汇总资料,欢迎查看:
冲刺高考||英语阅读理解CD篇解题技巧+一站式阅读理解备考干货
(冲刺2026高考)一站式完型填空备考干货(含2025届各地一模二模&最新2026届各地真题附答案讲解+高考真题,超200篇真题)
(冲刺2026高考)一站式语法填空备考干货(含考点精准讲解+25届&最新26届超200篇真题附答案讲解+历年高考真题)
(冲刺2026高考)一站式七选五备考干货(含2025届&最新2026届各地真题附答案讲解+30篇高考真题,超200篇真题)
(冲刺2026高考)一站式应用文+读后续写备考干货(含2025&最新2026届各地真题+高考真题,附例文,超200篇真题)
关注后,后台回复,一站式,获取一站式资料分享价。
站内另有:
2026届(2025.8-2026.3)最新各地试题汇总——持续更新到2026届高考前
+2025届各地试题汇总
+2025届各地试题免费领取(74套)
欢迎查看:
2026届全国各地英语模拟题汇总(2025.8-2026.3)+2025届各地二模试题领取
(试题领取)2026届绍兴二模word(听力MP3+听力原文+试题+答案详解)
站内另一链接已发布,2026宁波二模答案详解,欢迎查看!
2026绍兴二模试题(word文档)领取链接在下文。
今日同日发布2026届绍兴二模试题领取,欢迎查看!
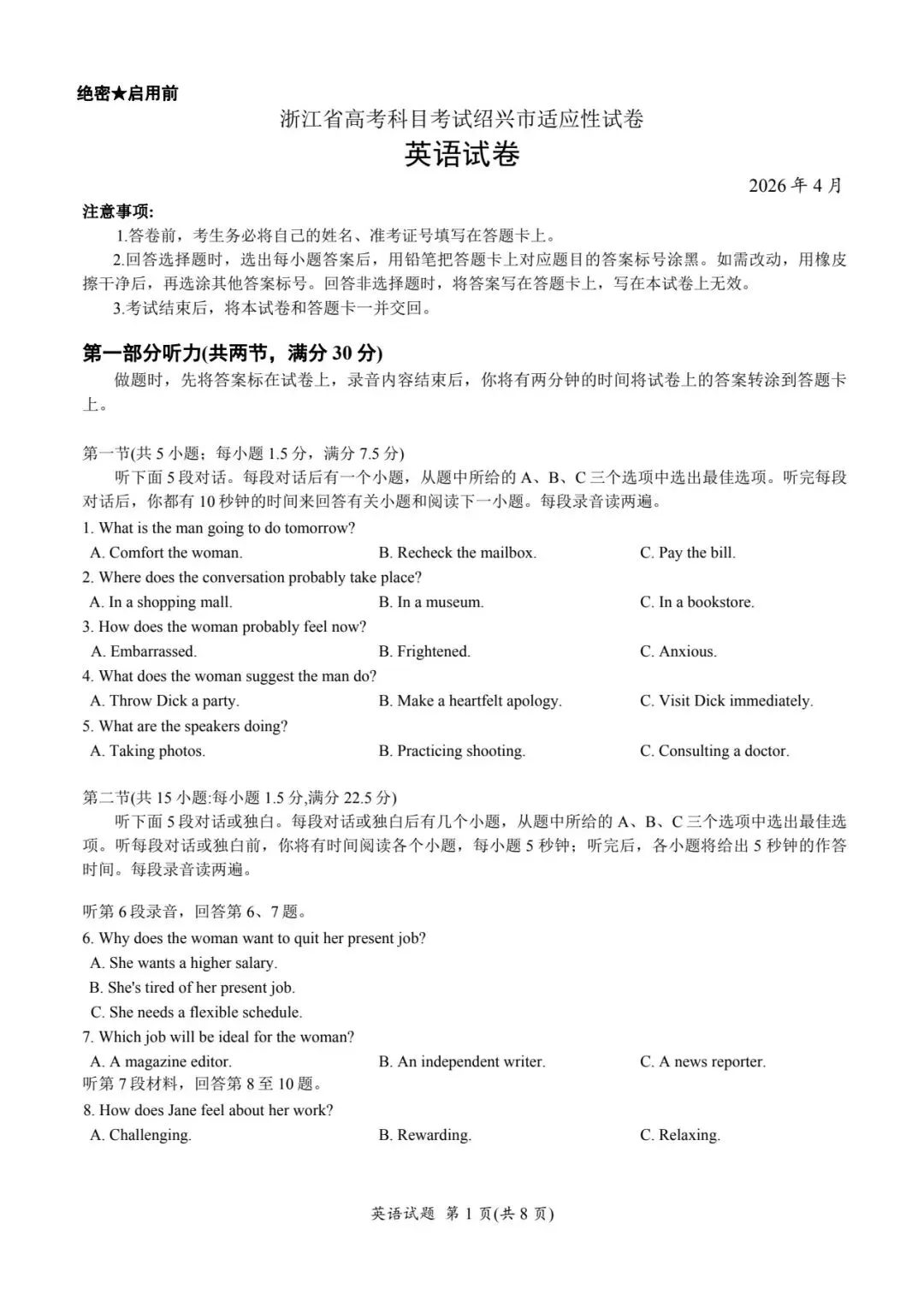
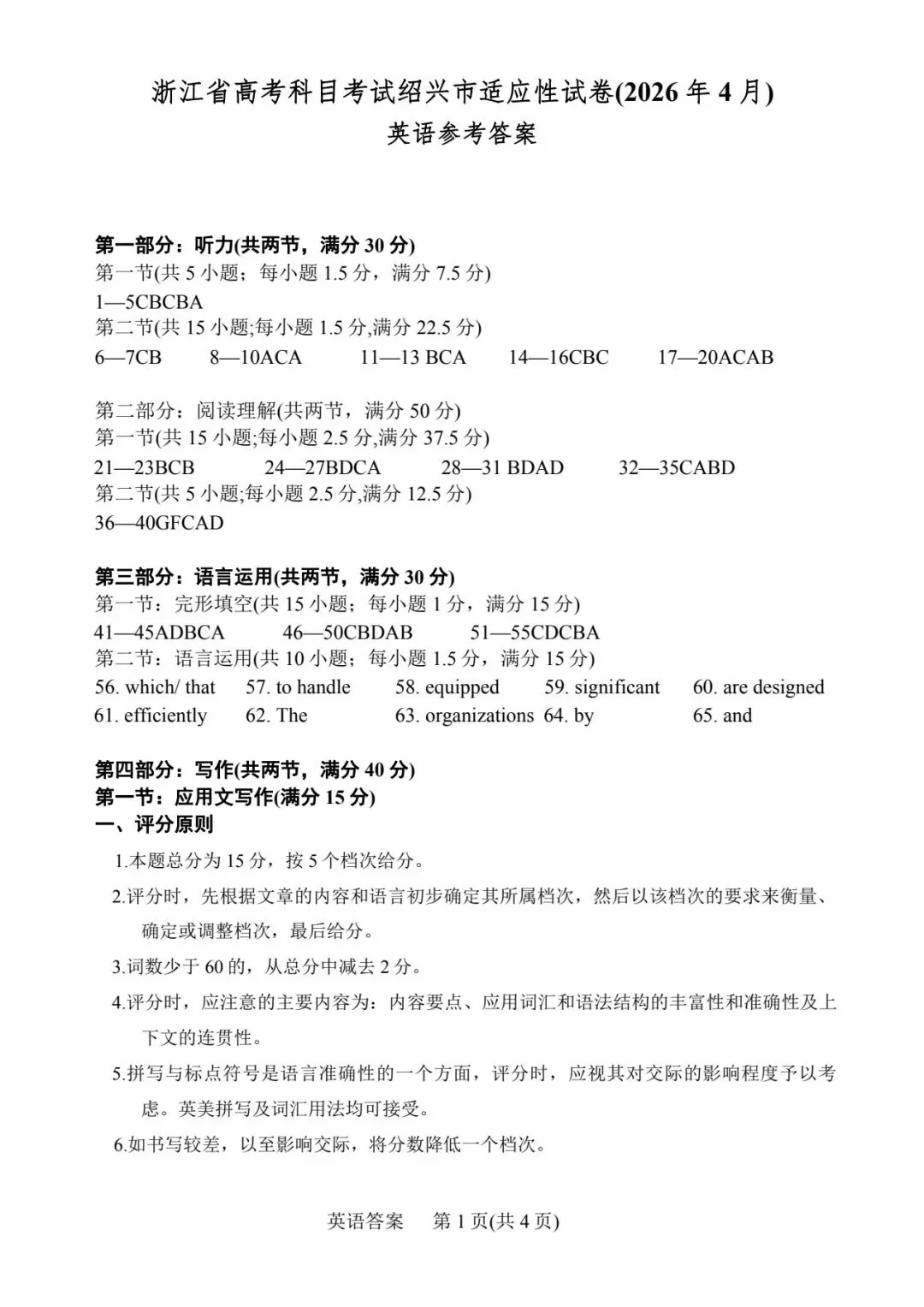
以下是试题,答案,听力原文。防止排版错乱,这里上传图片版,下载为word文档!















夜雨聆风