300个5G应用案例【提供下载】
↑ 点击上方“5G通信”,每天两分钟掌握5G动态
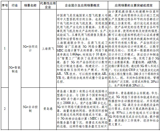
中国联通100 个5G 典型应用场景












案例集中一共100个中国联通5G 典型应用场景,篇幅有限,完整内容可下载学习。
中国移动100 个5G 典型应用场景












案例集中一共100个中国移动5G 典型应用场景,篇幅有限,完整内容可下载学习。
中国电信100 个5G 典型应用场景









案例集中一共100个中国移动5G 典型应用场景,篇幅有限,完整内容可下载学习。
完整版5G案例集锦下载方式:
识别下方二维码,对话框回复5G300即可下载


有没有一件5G专用T恤?100%纯棉,舒适、透气,绝对不比优X库、无印X品的差,价格实惠,你,值得拥有!

-
5G基站整流模块被盗,导致5G信号瘫痪! -
余承东:华为确实没有芯片了! -
5G基站为什么如此耗电? -
美国宣布“净网”行动:封杀中国运营商 -
华为启动备胎计划! -
史上最全!通信技术知识思维导图 -
美国的“劝说”下,24家运营商放弃华为5G!(名单) -
中兴5G研发项目公开,投入63.29亿元!


联系邮箱:lix@mscbsc.com

点阅读原文,有5G全套技术资料!
夜雨聆风