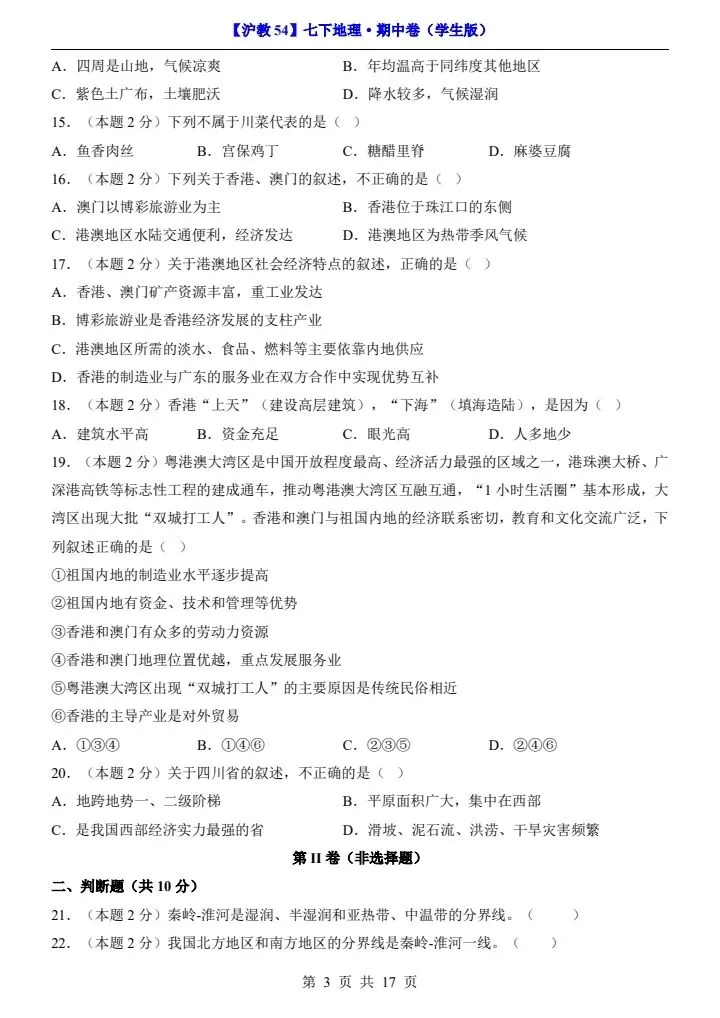
【沪教54版】26新七下地理期中试卷(答案+答题卡)完整电子版可打印

今日分享【沪教54版】26新七下地理期中试卷(答案+答题卡)完整电子版可打印!高清可打印,每日轻量练习,拒绝无效刷题,用系统化资料筑牢学科基础,让假期成为提升的黄金期,开学轻松领跑。














📚完整电子版领取方式:
①:点击文章底部的“赞”+“在看”
②:关注下方公众号“发消息”输入:【七年级】

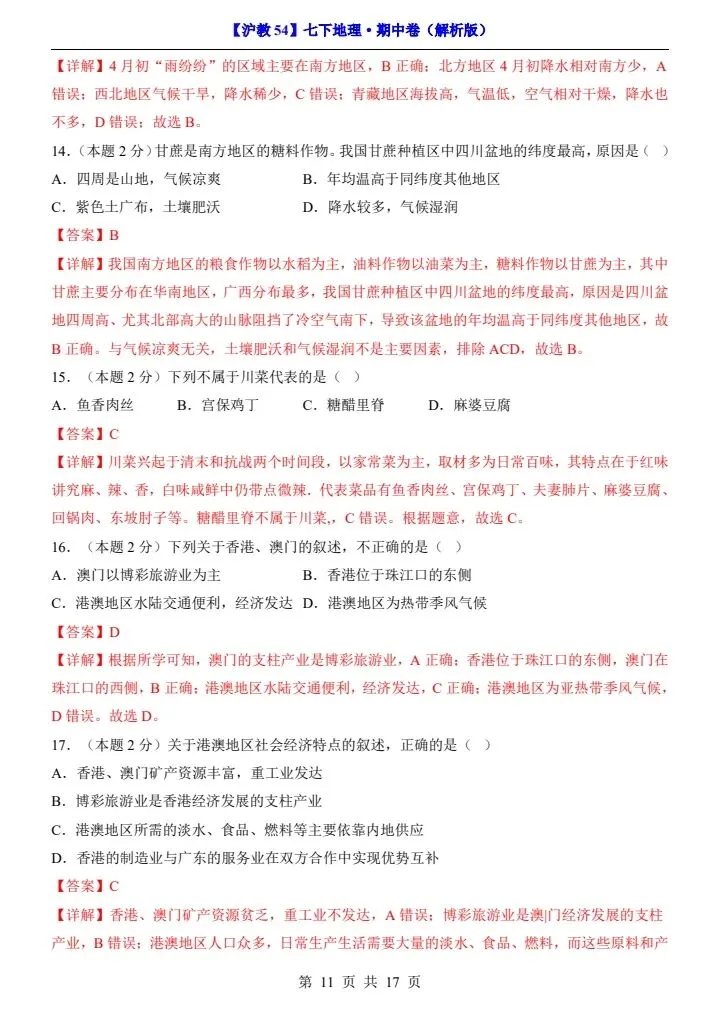
【沪教54版】26新七下地理期中试卷(答案+答题卡)完整电子版可打印

今日分享【沪教54版】26新七下地理期中试卷(答案+答题卡)完整电子版可打印!高清可打印,每日轻量练习,拒绝无效刷题,用系统化资料筑牢学科基础,让假期成为提升的黄金期,开学轻松领跑。














📚完整电子版领取方式:
①:点击文章底部的“赞”+“在看”
②:关注下方公众号“发消息”输入:【七年级】
