2026中考生物提分干货|核心考点背诵(可下载打印)

📣中考生物|61大类核心考点背诵版!背完直接上考场,基础分全拿稳
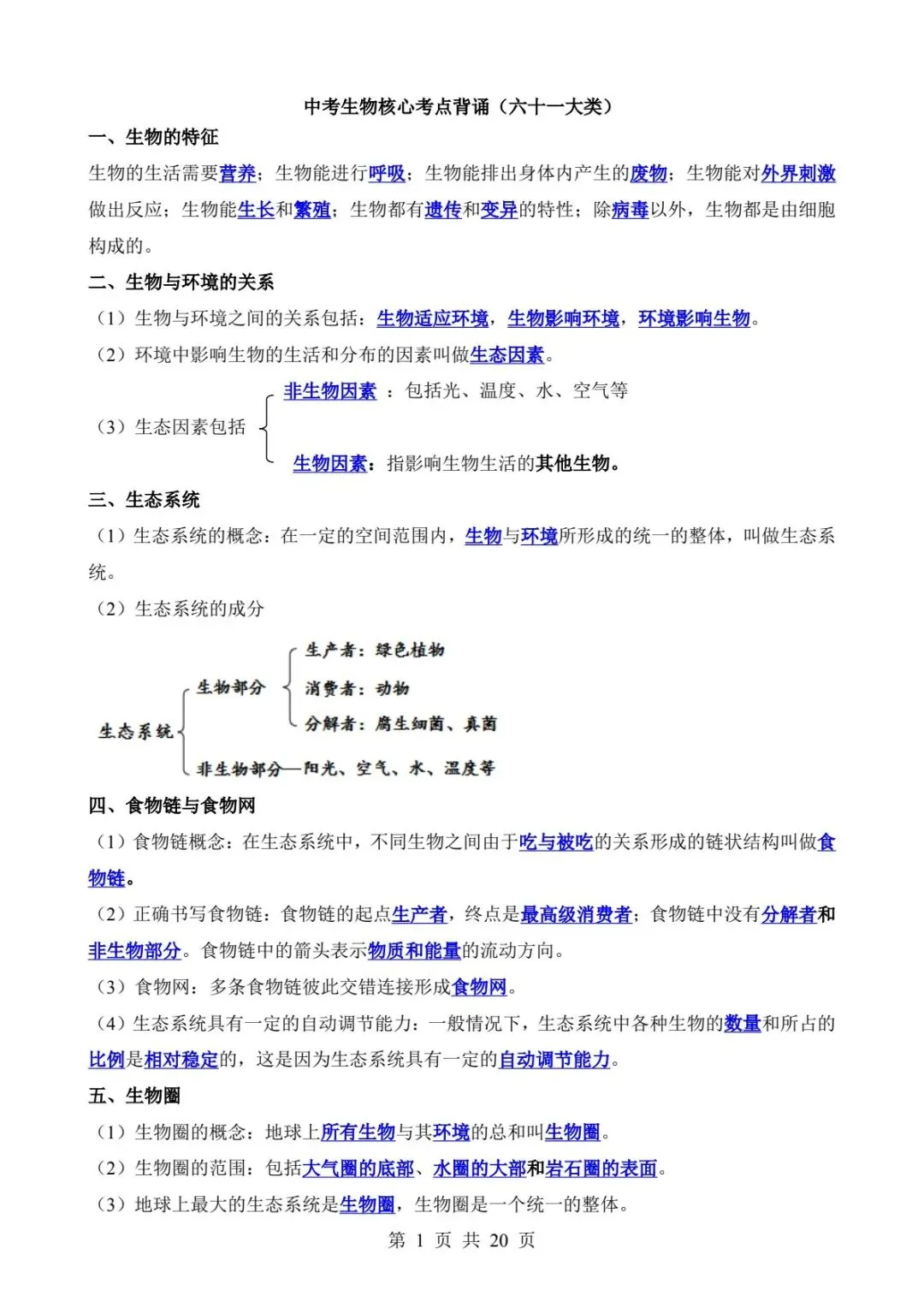
距离中考越来越近,生物还在翻书找考点、背了就忘?
这份中考生物61大类核心考点,把全册必背内容一次性整理完毕!
覆盖生态+细胞+植物+人体+微生物+遗传+免疫,句句都是采分点,考前背熟,考场不慌!
已为大家备好电子打印版,想要获取完整电子打印版请拉至文末查看🌹





2026中考生物提分干货|核心考点背诵(可下载打印)

📣中考生物|61大类核心考点背诵版!背完直接上考场,基础分全拿稳
距离中考越来越近,生物还在翻书找考点、背了就忘?
这份中考生物61大类核心考点,把全册必背内容一次性整理完毕!
覆盖生态+细胞+植物+人体+微生物+遗传+免疫,句句都是采分点,考前背熟,考场不慌!
已为大家备好电子打印版,想要获取完整电子打印版请拉至文末查看🌹




