【811民法学】电子版免费获取|雪尽马蹄轻,金榜题映明:27中南《811民法学精讲攻略》重订归来!
目录
27《811民法学精讲》回归
01
2027考研:新的开始与规划
02
我对于学硕民法资料的看法
03
《精讲攻略》的主要特点
04
27考研811民法学精讲纸质版与私塾订阅
01
27考研:新的开始与规划
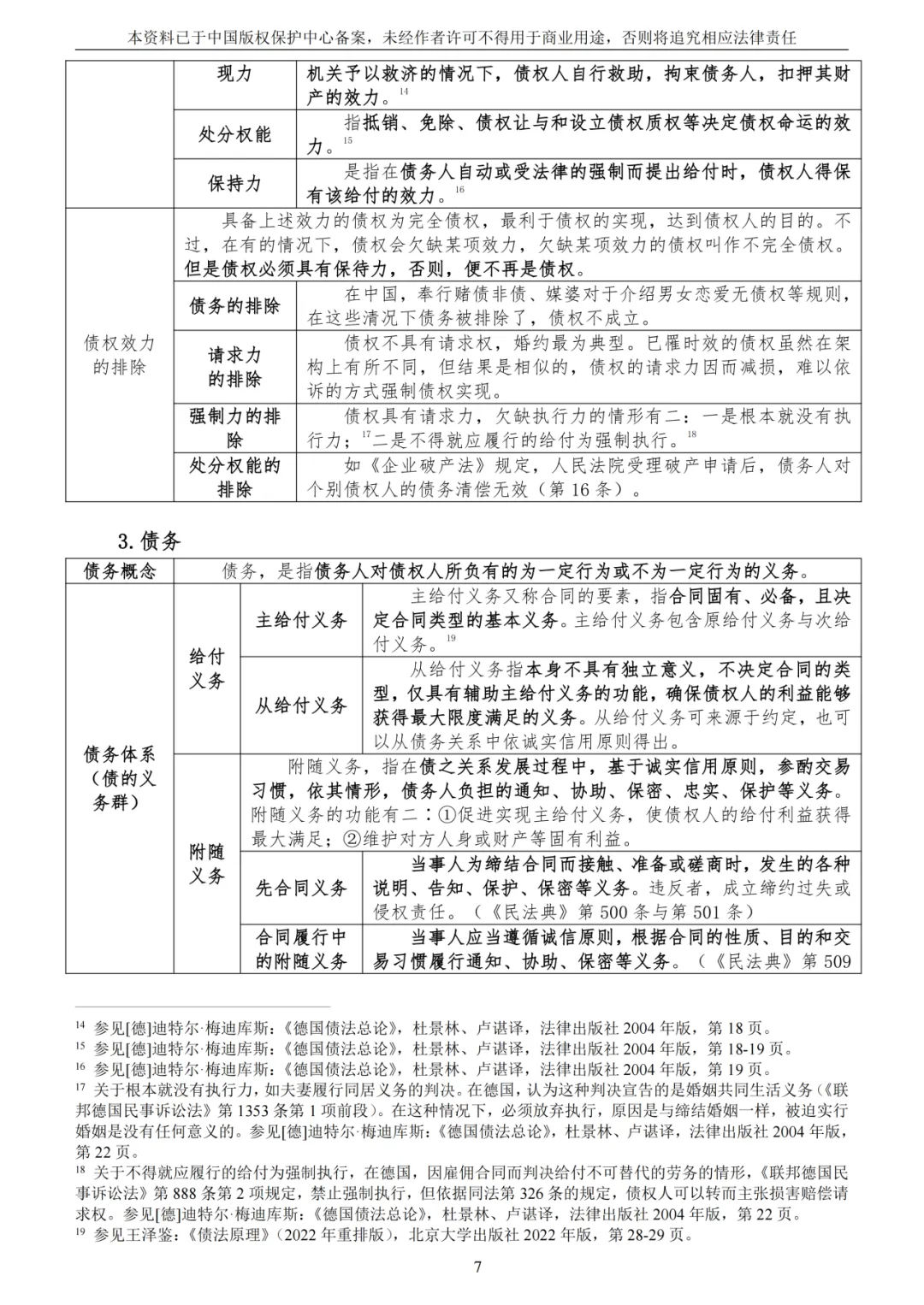
26考研811民法学难度有一定下降。但民法之广,穷尽不易;应试之要,在于提纲挈领。有限时间内抓住核心,是取得高分的关键所在。《811民法学精讲攻略》(下称“《精讲攻略》”)主要展现中国大陆民法的主要知识点,略含比较法理论,力求为备战法考、考研的考生提供帮助。由于《民法典合同编通则司法解释》对于既往通说进行了全新的统一与调整,26考研时《精讲攻略》就对总论、债法、合同部分作出了较大修订,今年进一步完善。而《民法典侵权责任编通则司法解释》与《民法典婚姻家庭编司法解释(二)》也已出台,新增了诸多裁判规范,必将对考试产生实质性影响,故《精讲攻略》也是做了体系化的调整。
27考研除新增部分更新的权威教科书(如韩世远老师的第五版《合同法总论》)内容外,今年811民法学《精讲攻略》也延续了616法学基础《精讲》的风格,在诸多难点与要点或引申点处为大家写好了【老马识途】的批注。不过民法的体量过大,所以批注难以像法基一样覆盖十分全面,主要是我个人结合考情以及多年考生反馈的难以理解之处。
今年延续了去年的结构优化,《精讲攻略》仍分为民法总论、物权法、债法、担保法、人身法五大板块。这一体例既契合成文法国家民法典的教义学逻辑,也便于考生系统复习、应对考试。我本拟结合专著、文献与典型案例,对各板块进行全面深化,提升其体系性与严谨性。然而民法知识深如海洋:今年仅能集中完成局部知识点的体系化补强,其他板块多为局部修订与完善。因此,《精讲攻略》要达到我理想中的完备程度,恐怕还需数年时间持续打磨。
即便如此,《精讲攻略》也应当是目前中南民法学备考知识点最全、最深的资料。整本《精讲攻略》除格式编纂外,皆由我个人完成,能够较好地保证知识体系的一惯性与统一性。
这两年不少同学反应《精讲攻略》较难。但能够熟练掌握《精讲攻略》,应付中南的民法学考试已经绰绰有余。所以,备考民商法一定要修炼内功,把基础打好。民法切忌死记硬背,必须要在理解的基础上记忆,若要一个字一个字去背这样背民法肯定是背不完的。今年我们的成绩即是印证——超过60%的811民法学计划的学员被录取,西风匹马学员连续五年蝉联民商第一,前三名目前能够确定两名是我们的学员。
编撰讲师

Matt律师(西风匹马),中南财经政法大学法学本科、民商法学硕士,中南民商法学考研第一。西风匹马教育(有限合伙)首席合伙人,湖北观筑(江夏)律师事务所权益合伙人。
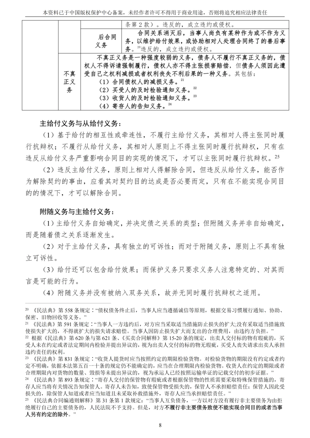
Matt律师(西风匹马),中南财经政法大学法学本科、民商法学硕士,中南民商法学考研第一。西风匹马教育(有限合伙)首席合伙人,湖北观筑(江夏)律师事务所权益合伙人。辅导616法学基础与811民法学第7年,七年来辅导数千考生考研上岸。仅民商法学,已辅导5位第一(至2026考研),26考研民商法桑榆计划(不含资料学员)辅导学员拟录取9位,占民商总拟录取人员(非专项14人)64.3%,涵盖总分第一、两位并列第三,专业课第一;每年亲自、独立编写与修订616法学基础与811民法学背诵资料,考研资料销量共8k+,引领了中南法学考研备考范式的一代变革;b站出品616法学基础系列授课视频,播放量共40w+。24考研与26考研616法学基础模拟题命中率近七成,连续多年命中民法学考研法条分析、论述、案例分析大题。律师领域主要从事民商事争议解决、房地产企业法律顾问与破产重整业务,参与代理某利、某润等多个央国企标的额逾亿案。
近年代表业绩为:
(1)华某公司与武汉誉某公司委托代建合同纠纷案、物业服务合同纠纷案、招商服务合同纠纷案、营销服务合同纠纷案四案合并审理,案涉标的额超10亿元,二审法院部分支持我方观点,帮助华某置地(武汉)公司减损2亿余元;
(2)李某某与保某公司、武汉铁某置业有限公司缔约过失责任纠纷案,案件历经一审、二审、再审、发回重审,案涉标的额1.7亿元,最终胜诉,帮助保某公司减损1.7亿元;
(3)郭某某与周某、第三人付某不当得利纠纷案,案件标的额372余万元,作为被告一审胜诉,减损372余万元;
(4)湖北保某公司与武汉常某公司民间借贷纠纷案,案涉标的额1亿元,二审胜诉,追回借款1亿元;
(5)雅某公司与武汉太某公司物业服务合同纠纷案,案件历经一审、二审,法院部分支持我方观点,挽回太某公司经济损失3000余万元;
(6)中某与武汉复某公司建设工程施工合同纠纷案,法院部分支持我方观点,帮助复某公司减少应付工程款500余万元;
(7)中某公司执行财产分配方案一案中,帮助中某公司提出分配异议,主张优先受偿权,追回欠款273万元;
(8)王某诉刘某、陈某、振某公司民间借贷纠纷案中,调解结案,帮助振某公司减损1100余万元。

(本图为26民商法学考研状元提供)
02
我对于学硕民法资料的看法
朱庆育老师之前发表过一个观点:“之所以没有能力解决纠纷,不是因为缺乏实务训练,而是因为功底不扎实”,我深表认同。
去年不少同学反应《精讲攻略》较难。但只有熟练掌握《精讲攻略》所有内容,并熟读评注,备考中南的民法学考试才能基本上把功底打得扎实一些,考上的把握才更大。
26民商法考研第一的师弟也是这个观点:“虽然很多人说811精讲很厚,但相较于民法学的全部内涵,讲义的内容其实已经很少很精简;相比于初试的主要考察范围,熟练掌握讲义上的知识则至少可以从容应对,不应想着用更少内容的资料。”
打磨出内容如此之多《精讲攻略》,非几年工夫不可。我当年便是整整编纂了三年,三年没出民法资料而一心编排。一些机构能直接抄我的616,但直接抄不了811,至少今年放弃抄了(他们确实下过类似的指令,让所谓“资料编辑人员”抄我的《精讲攻略》),因为民法确实要比法基复杂很多,直接抄容易闹笑话(当然,也不排除他们抄不动了)。所以现在他们开始宣扬化繁为简。但是,备考民商法一定要修炼内功,把基础打好,尤其是规范间的逻辑关联与理论渊源,这是基础阶段必须掌握到位的。同时,作为考生切忌不背重点法条与司法解释,否则对于请求权基础不熟悉,案例分析将会做得一塌糊涂。《精讲攻略》别人抄可能都懒得抄,考生理解与记忆就更难了,但你考上之后才会发现,这是“苦其心志”的必经之路。
同理,811民法学备考切忌搞花架子。811民法学有一个特点便是,真题并没有那么重要,10月前不看真题都没事。民法强调体系化,复习时不要忽视所谓“不重要”、“非核心”的知识点,所有的知识点都很重要。指望着十几年的题目就能摸清所谓命题人的命题重点,命题人有的是办法整你,一些个有名合同、担保方式就能玩你不带重样的——这个与616不同,因为616至多就那么些内容。811真题最大的作用,就是帮你摸清楚题型。学生给我看一些资料,借款合同那一节里连4倍LPR都不写、逾期利息约定不明的情形不写,这实在是托大。所以,我的资料上也不会和你去标注什么星级提示、考点分布之类的花架子。基础阶段,你想考上中南民商就老老实实把知识点都啃下来。而怎么啃,一是勤奋,二是讲究方法。
复习方法而言,同学们平常可以多在私塾群里问。811民法学的备考与616复习规律完全不一样,切忌拿死记硬背的思维去准备民法学考研。不然,很多同学拿着这本厚重的《精讲攻略》,难以游刃有余,很容易手足无措,选错复习方向与备考路径。对于有条件的同学,811民法学推荐我带的课程,至少是一个阶段,全部阶段最好,这样才能够从应试角度完整、从容、有效把握整个中南民法学考研的知识点,并能够高效输出。


27考研811民法学基础阶段课程即将于下周开课,811桑榆计划课程详细信息可参见:【27考研】27中南财法学考研桑榆计划招生简章:中南考研梦之队,教育服务头等舱(自学班、全程班、定制班多班次任你选)。
26考研西风匹马民商法学员(桑榆计划全口径)拟录取共9位,占拟录取硕士研究生(非专项14人)比例为64.3%,有4位学员总成绩位居前5,涵盖总成绩第1(五年蝉联第一),2名总成绩并列第3,参见:春风得意马蹄疾:拟录取名单出炉,平均录取占比超6成!西风匹马26中南财考研战绩延续辉煌!(附26考研各院录取名单)
03
《精讲攻略》的主要特点
(一)广受认可,成绩斐然
25考研据我们统计,民商法学员(桑榆计划全口径)拟录取共9位,占拟录取硕士研究生(非专项14人)比例为64.3%,有4位学员总成绩位居前5,涵盖总成绩第1(5年蝉联民商第一),2名总成绩并列第3。









左右滑动,查看更多
(二)内容详实,深入浅出
考民商一定要注意,这个学科基本没有什么所谓的“非核心”内容。民法是一个及其强调体系化的学科,进行学硕考试对于其内容尽可能做到心中有数。我结合近几年的民法学习与实务经历,就当前重要的专著、论文、评注进行汇编与整理,摘取当前理论界与实务界通说进行知识点展示。对于必要的部分,进行观点展示。通过详实且权威的内容,在引导读者把握民法核心要点的前提下,助力读者深化对民法的理解与认同。







左右滑动,查看更多
(三)抓纲举目,逻辑精炼
《精讲攻略》基于对于民法教义学的把握和实务热点的判断,对于民法知识点进行了全面、清晰、有条理的展示与解释,方便考生快速把握知识点底层逻辑,把知识点理解透,把民法体系构建全。就知识难点、要点、复杂点,我皆大量采用表格进行展示,同时通过各种标注方式对要点进行多层次提示。







左右滑动,查看更多
(四)教义优先,编排创新
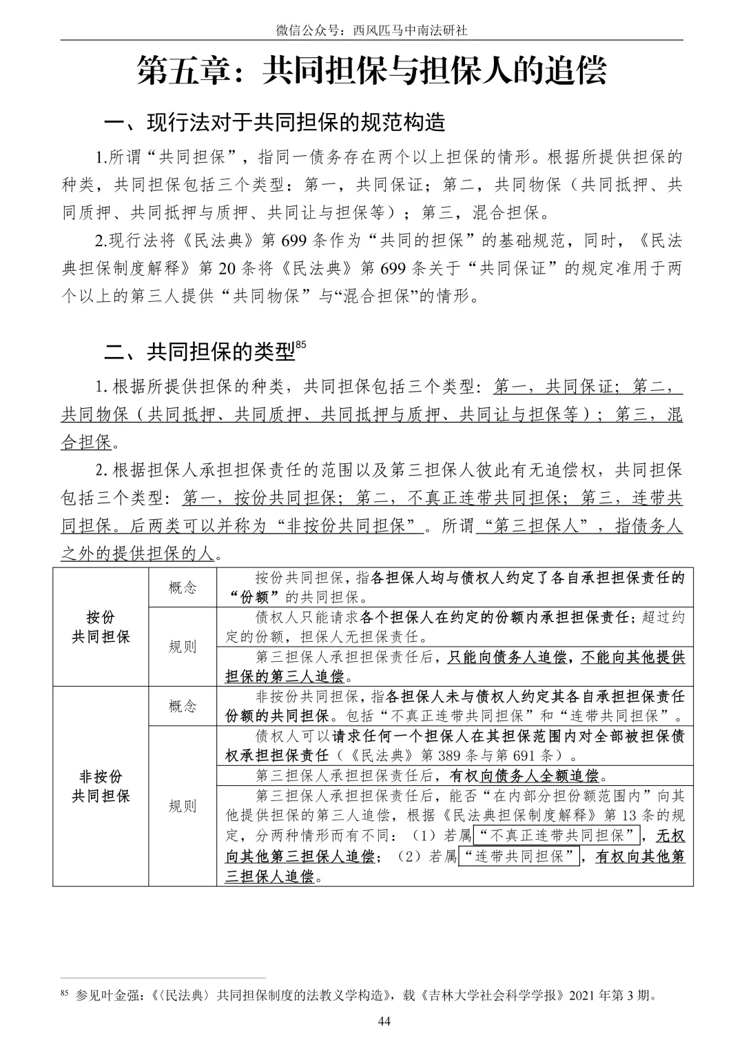
出于法律释义的惯性,民法教材采取《民法总论》《物权法》《合同法》《侵权责任法》和《继承法》等编写模式的,不在少数。在这样的背景下,教义学意义上的民法资料不可或缺。《精讲攻略》并不囿于当前《民法典》的立法体例惯性,而是根据规范逻辑进行编排,以达至总分逻辑的体系化目的,帮助读者厘清民法结构与法律关系。如根据当前担保法专著、实务经验与司法解释新增“担保制度”一编,帮助读者掌握担保制度脉络;再如根据民法规范理论专著与请求权基础逻辑,详细展示民法规范理论知识体系,帮助读者掌握民事法律规范分析的方法论。而更多细节与创新,亦有待读者发掘。






左右滑动,查看更多
(五)融会贯通,自成一派
对于诸多专著、论文、评注,我皆是取其精华,再根据读者群体的实际需要,加以修改与改写,使知识点的表述更加符合考生复习的逻辑、更具有权威、更博采众长。相应知识点参考书及文献出处,也在各知识点处留有标注。





左右滑动,查看更多
(六)强化运用,以海量批注与实例,构建场景化语料库
每一处核心理论均附有“定位式批注”与“场景化案例”,如辨析法理学与民法学中“法律行为”的差异。这些原创理论内容将内化为考生自己的思维工具,确保在材料分析题中做到“言之有物、论之有据”。






左右滑动,查看更多
(七)亲力亲为,知行合一
2027民法学《精讲攻略》全面更新我本人亲自作答的考试题目解析。同时,《精讲攻略》将17年中南民商法考察过的真题知识点(含十余年案例分析考察知识点)一一梳理与总结,展现于各知识板块手册与《真题解析》手册中,方便考生把握知识重点。《真题解析》用近百页的篇幅,将知识点的展现方法、答题的规范等一一通过解析的方式展现。不过,答题仍是一门较为复杂的考验,考生仍需结合之后的课程进行不断学习与巩固。






左右滑动,查看更多
本书参考的著作较多,以下仅列明参考内容较多且为中国学者作的著作:
王利明、杨立新、王轶、程啸:《民法学》(第6版),法律出版社2020年版。
杨代雄:《民法总论》,北京大学出版社2022年版。
梁慧星:《民法总论》(第6版),法律出版社2021年版。
朱庆育:《民法总论》(第2版),北京大学出版社2016年版。
王泽鉴:《民法总则》(2022年重排版),北京大学出版社2022年版。
王泽鉴:《民法思维:请求权基础理论体系》(2022年重排版),北京大学出版社2022年版。
吴香香:《请求权基础:方法、体系与实例》,北京大学出版社2021年版。
刘家安:《民法物权》,中国政法大学出版社2023年版。
崔建远:《物权法》(第5版),中国人民大学出版社2021年版。
王利明:《物权法》(第2版),中国人民大学出版社2021年版。
梁慧星、陈华彬:《物权法》(第7版),法律出版社2020年版。
王泽鉴:《债法原理》(2022年重排版),北京大学出版社2022年版。
王洪亮:《债法总论》,北京大学出版社2016年版。
崔建远、陈进:《债法总论》,法律出版社2021年版。
最高人民法院民事审判庭第二庭、研究室:《最高人民法院民法典合同编通则司法解释理解与适用》,人民法院出版社2023年版。
韩世远:《合同法总论》(第4版),法律出版社2018年版。
王泽鉴:《不当得利》(第2版),北京大学出版社2015年版。
徐涤宇:《合同法学》(第3版),高等教育出版社2020年版。
程啸:《侵权责任法》(第3版),法律出版社2021年版。
程啸:《最高人民法院民法典侵权责任编司法解释理解与适用》,中国法制出版社2024年版。
张新宝:《侵权责任法》(第5版),中国人民大学出版社2020年版。
郭明瑞、房绍坤、张平华:《担保法》(第5版),中国人民大学出版社2017年版。
高圣平:《担保法前沿问题与判例研究》(第5卷),人民法院出版社2021年版。
高圣平:《民法典担保制度体系研究》,中国人民大学出版社2023年版。
吴光荣:《担保法精讲:体系解说与实务解答》,中国民主法制出版社2023年版。
杨代雄:《袖珍民法典评注》,中国民主法制出版社2022年版。
徐涤宇、张家勇:《〈中华人民共和国民法典〉评注(精要版)》,中国人民大学出版社2022年版。
谢鸿飞、朱广新:《民法典评注》,中国法制出版社2020年版。
04
27考研811民法学精讲纸质版与私塾订阅
27《811民法学精讲》与私塾会员订阅链接:

西风匹马
西风匹马中南法学教育
长按扫描,进入微店
订阅27《811民法学精讲》与私塾
会员
订阅811民法学精讲与私塾会员,进入27考研811民法学私塾会员答疑群:

27中南法学811民法学私塾会员微信群
合伙人私塾弟子:添加教务企微,拉入27考研811民法学私塾会员答疑群,联系教务人员时,请提供微店收货姓名与电话号码

27中南民法学交流答疑群
若进入2群及以后的群聊,请联系教务人员(扫描上方二维码)拉入1群

西风匹马教育
添加工作人员企微
如需咨询27考研811民法学精讲与全程班,长按扫描左方二维码或点击文末“阅读原文”,添加松花师姐、小野师兄企业微信进行咨询。所有报名的同学我们都会签订企业正规的教辅电子合同,请各位同学与家长放心~
若有其他考研信息、学科规划、授课细节等方面的疑虑,也可以联系师姐,师姐们会为你热心解答~
【END】


「西风匹马.中南法学教育」
|
关注获取更多中南法学考研、留学、保研资源 |
|
|
平台 |
名称 |
|
微信公众号 |
西风匹马中南法研社 |
|
B站 |
西风匹马 |
|
小红书 |
企业官方账号: 西风匹马中南法研社 |
|
首席合伙人个人账号: 西风匹马 |
|
中南财经政法大学27考研资料答疑群汇总 |
|
|
专业 |
群号 |
|
法学总群 |
919970903 |
|
808法学理论 |
821528122 |
|
809法律史 |
942743332 |
|
810宪行法学 |
959700914 |
|
811民商法学 |
188787933 |
|
812诉讼法学 |
181314913 |
|
813经济法学 |
702439969 |
|
814环境法学 |
945577633 |
|
815国际法学 |
702354017 |
|
816刑法学 |
824494575 |
|
817侦查学 |
945437558 |
|
833知产法学 |
945398304 |
|
853法与经济学 |
824361102 |
|
中南财经政法大学法学保研答疑交流群 |
|
|
专业 |
群号 |
|
法学总群 |
149641798 |
26春季雅思与留学资料群
|
群名 |
群号 |
|
法学雅思与留学群 |
1043545020 |
夜雨聆风