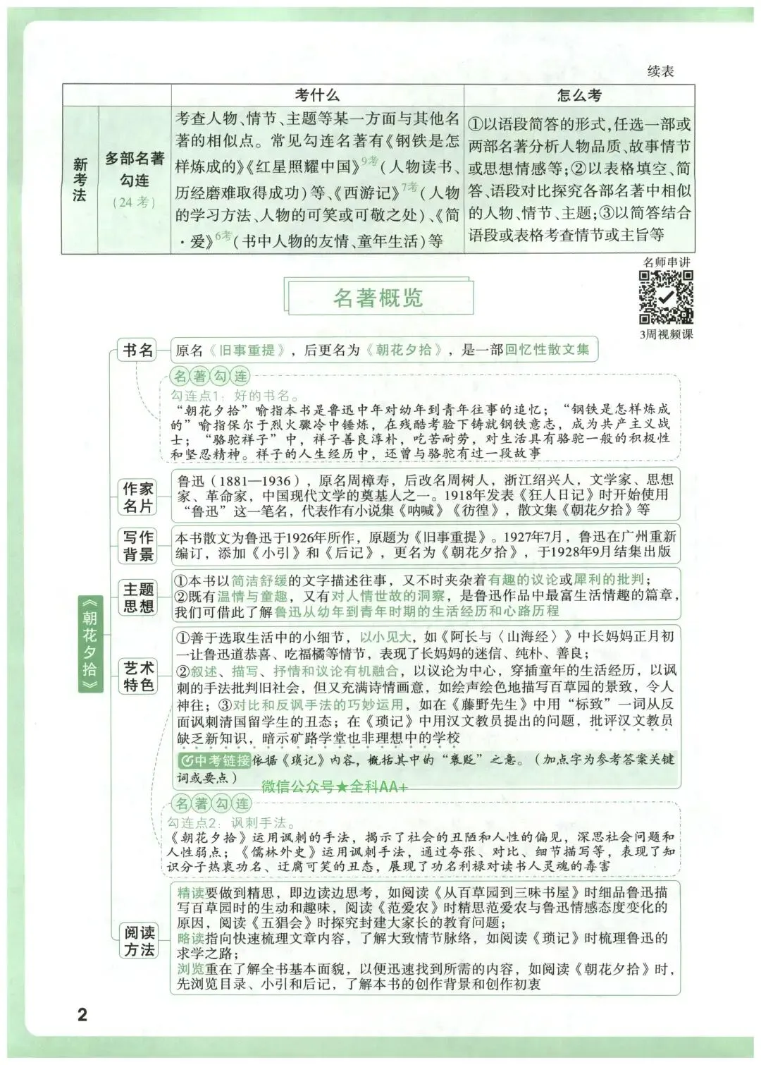
26春初中名著阅读与中考新考法高清可打印
点击标题下方蓝色字,关注我们
今日分享 :
今天给大家分享的是 26春初中名著阅读与中考新考法 高清可打印,供各位老师提前备课新学期使用!
领取全部电子版请拉到文末








需要直接拉至文末下载
领取方法:点击下方名片关注公众号后,在公众号主页回复关键词:070公众号回复关键词及资料下载方法教程!如果觉得这份资料不错,建议分享到班级群/年级群,让其他家长打印出来,帮助孩子学习;如果觉得合适,请支持正版!☆☆☆
感谢您读到最后,点个“赞+关注”,分享给更多人看。

(群满或二维码失效可添加小编邀请请进群)!
温馨提示与版权声明:
1、本公众号部分转载的文章、图文、视频来自网络,其版权和文责属原作者所有,若侵犯到权益,烦请告知,我们将立即删除。
2、 整理不易,如果觉得这份资料对你有所帮助,欢迎将本文分享给更多有需要的朋友或学习群,让知识传递下去!
给家长们的专属服务:我们已建立 【小学初中高中学习资料每日分享群】每天会在群内分享: 当日精选:各科试卷、知识点总结、专项练习等。 避免孩子错过任何一份优质资料,欢迎添加V信群如遇链接过期,或者想获取更多资料,请+下方V信群领取,若是无法进群,请+下方V信 yhyc2266,注明来意,拉您进群!
来源:网络
整理:家校伴学
夜雨聆风