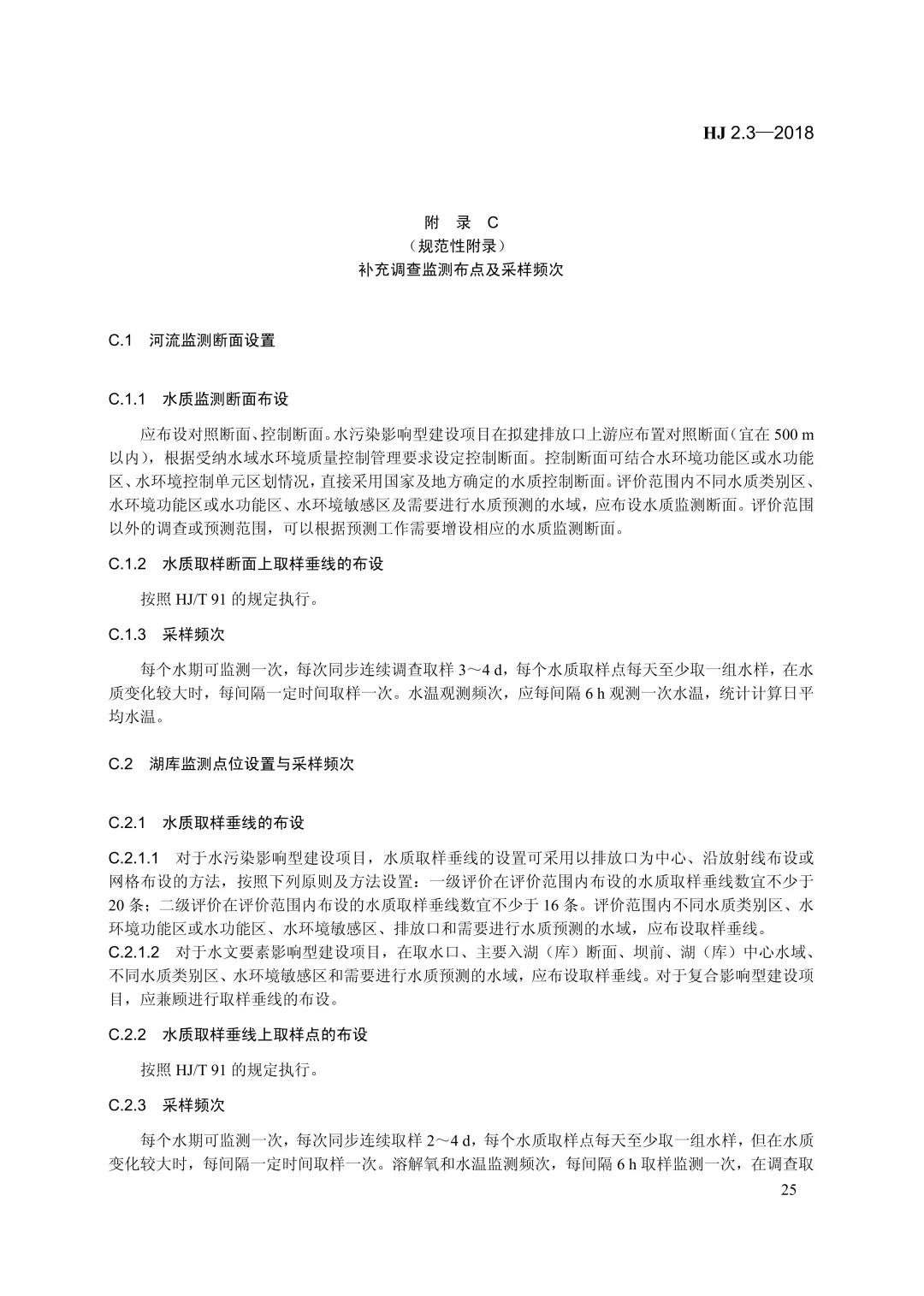
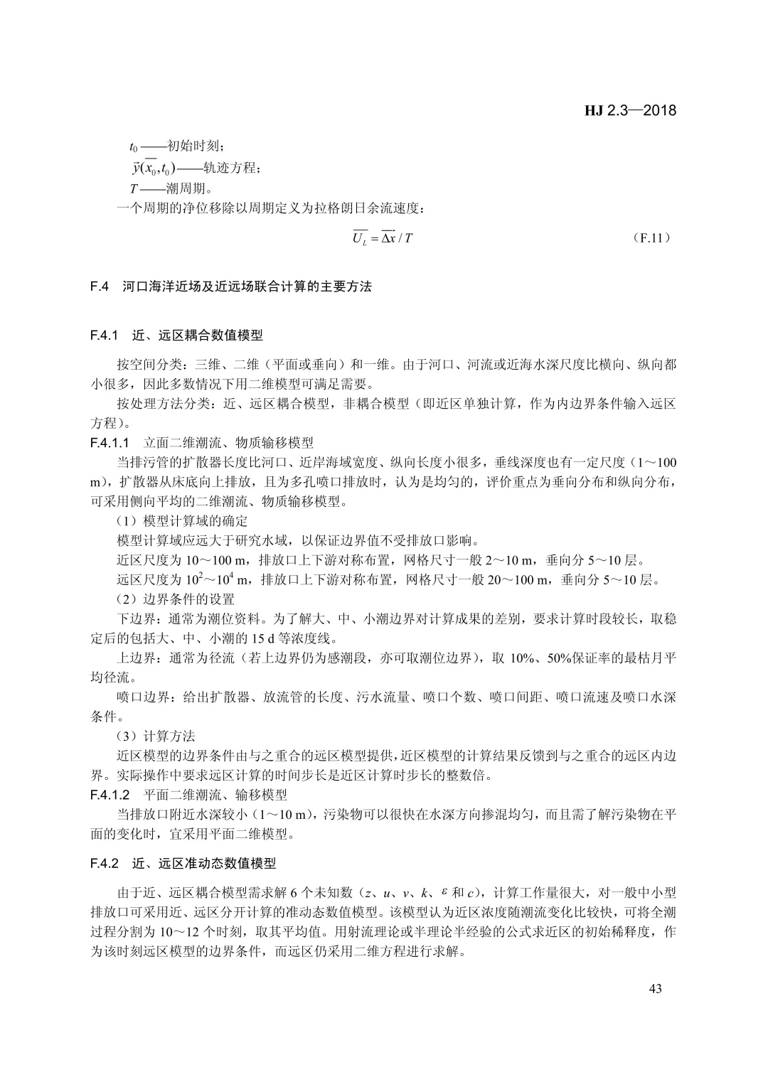
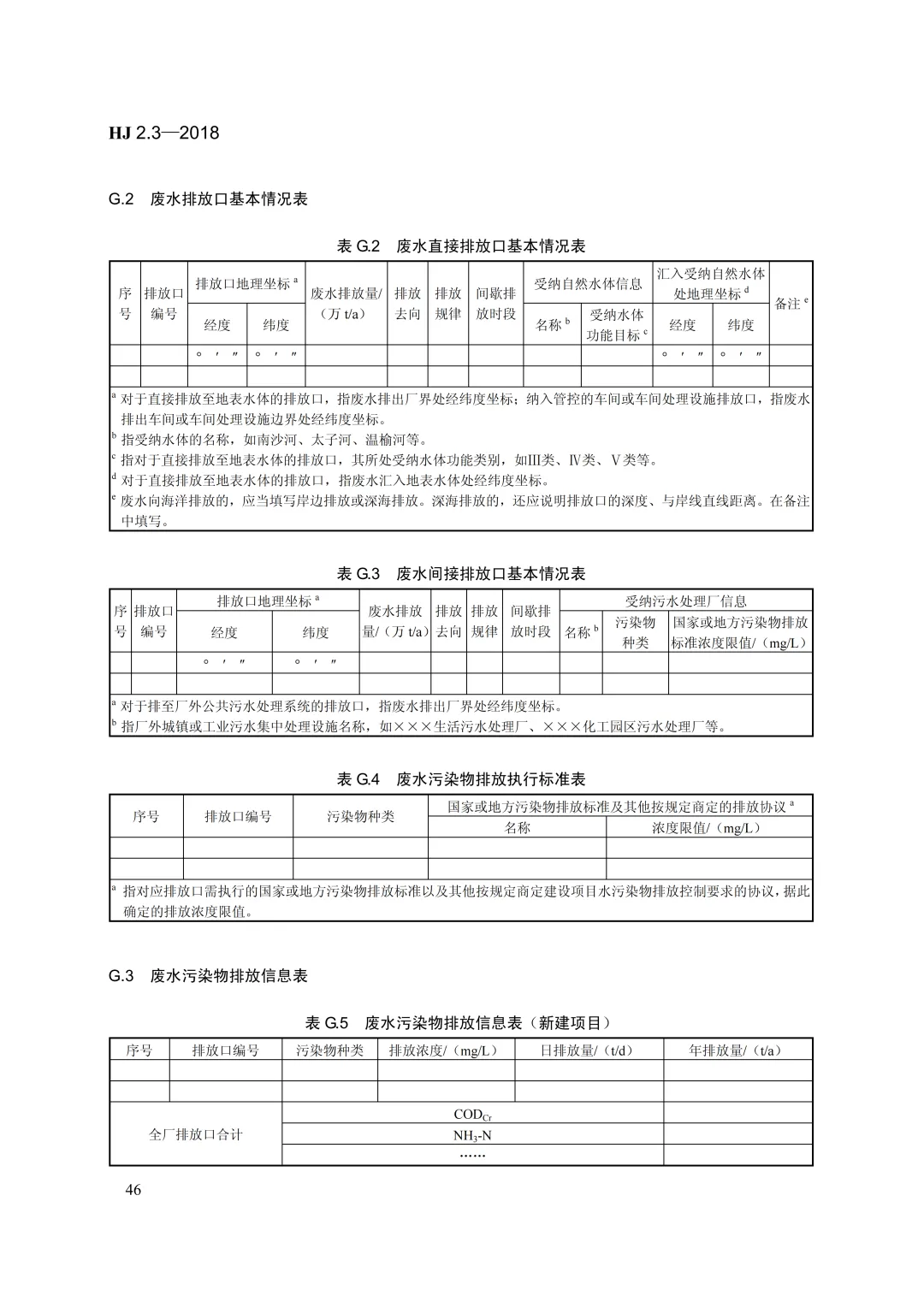
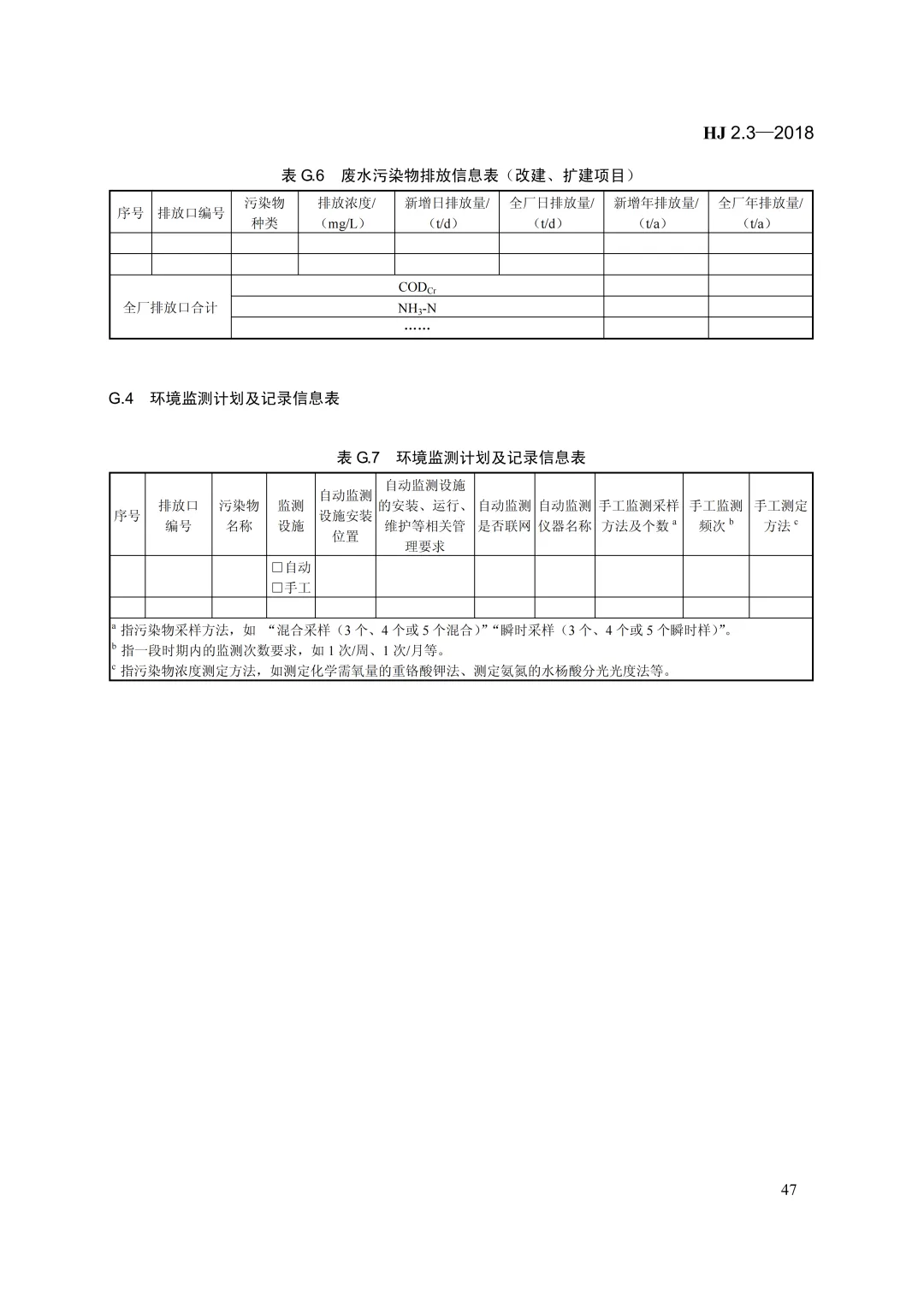
(附pdf)《环境影响评价技术导则 地表水环境》HJ2.3-2018(现行有效)






















































⬇️ 文件下载链接:HJ+2.3-2018+环境影响评价技术导则+地表水环境(代替HJT+2.3-93).pdf
【免责说明】本文件仅供行业学习与工作参考,使用前请以官方正式版本为准,严禁商用及擅自转载。
(附pdf)《环境影响评价技术导则 地表水环境》HJ2.3-2018(现行有效)






















































⬇️ 文件下载链接:HJ+2.3-2018+环境影响评价技术导则+地表水环境(代替HJT+2.3-93).pdf
【免责说明】本文件仅供行业学习与工作参考,使用前请以官方正式版本为准,严禁商用及擅自转载。