软考中级软件设计师经典100题











软考中级软件设计师2024年有2次考试,下半年考试安排在11月。⏲
软考中级软件设计师考试有两个科目,一个是基础知识,题型为单选,共75道,试卷满分75分;另一个是应用技术,题型为案例分析,共6道案例(只做5道,前4道必答,后面2道二选一,一般是JAVA或者C++),试卷满分75分。在一次考试中,两个科目成绩均在45分及以上的,可以取得软考中级证书。🎓
🔥今天分享的是软考中级软设经典100题,下面是软考中级软件设计师的分值分布情况参考🔥
《基础知识》
软件工程基础知识:13分。
面向对象:11分。
数据结构与算法:9分。
程序设计语言:6分。
计算机硬件基础:6分。
操作系统:6分。
《案例分析》
数据库系统:6分。
计算机网络:5分。
信息安全知识:5分。
知识产权与标准化:3分。
专业英语:5分。
准备下半年参加软考中级软件设计师考试的考生赶紧行动起来吧!加油!加油!加油!!!
#软考 #软考中级 #中级软考 #计算机软考 #计算机软考中级 #软考软件设计师 #软考中级软件设计师 #软件设计师 #软件设计师中级 #中级软件设计师 @小红薯成长助手🍠
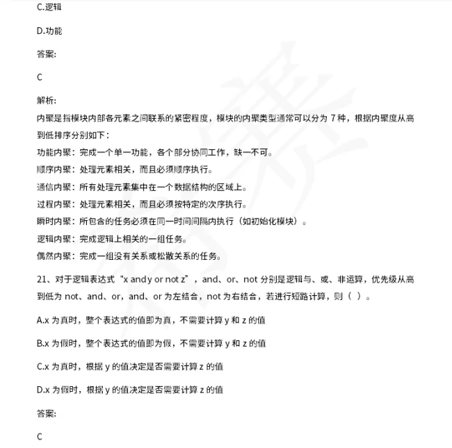
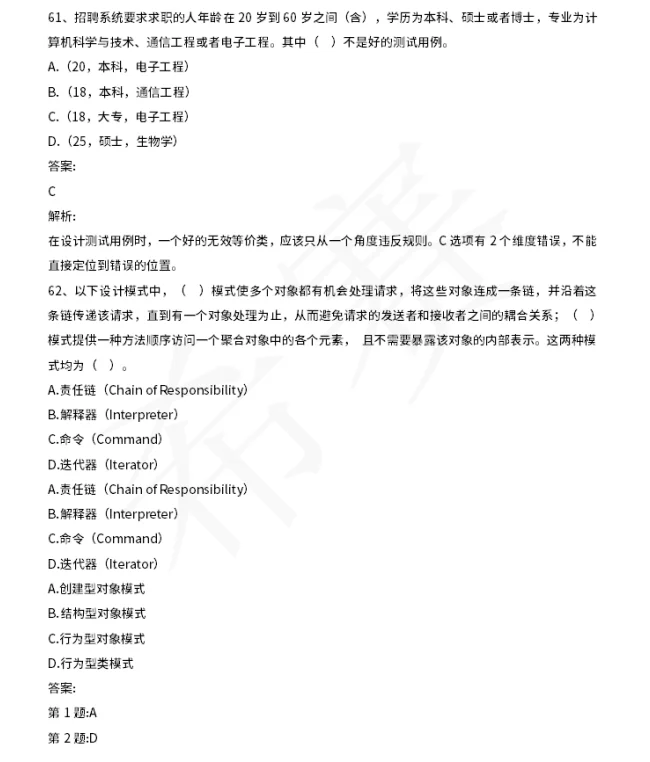
夜雨聆风
