乐于分享
好东西不私藏

软件测试:手工测试和自动化测试用例设计

本文最后更新于2024-09-24,某些文章具有时效性,若有错误或已失效,请在下方留言或联系老夜

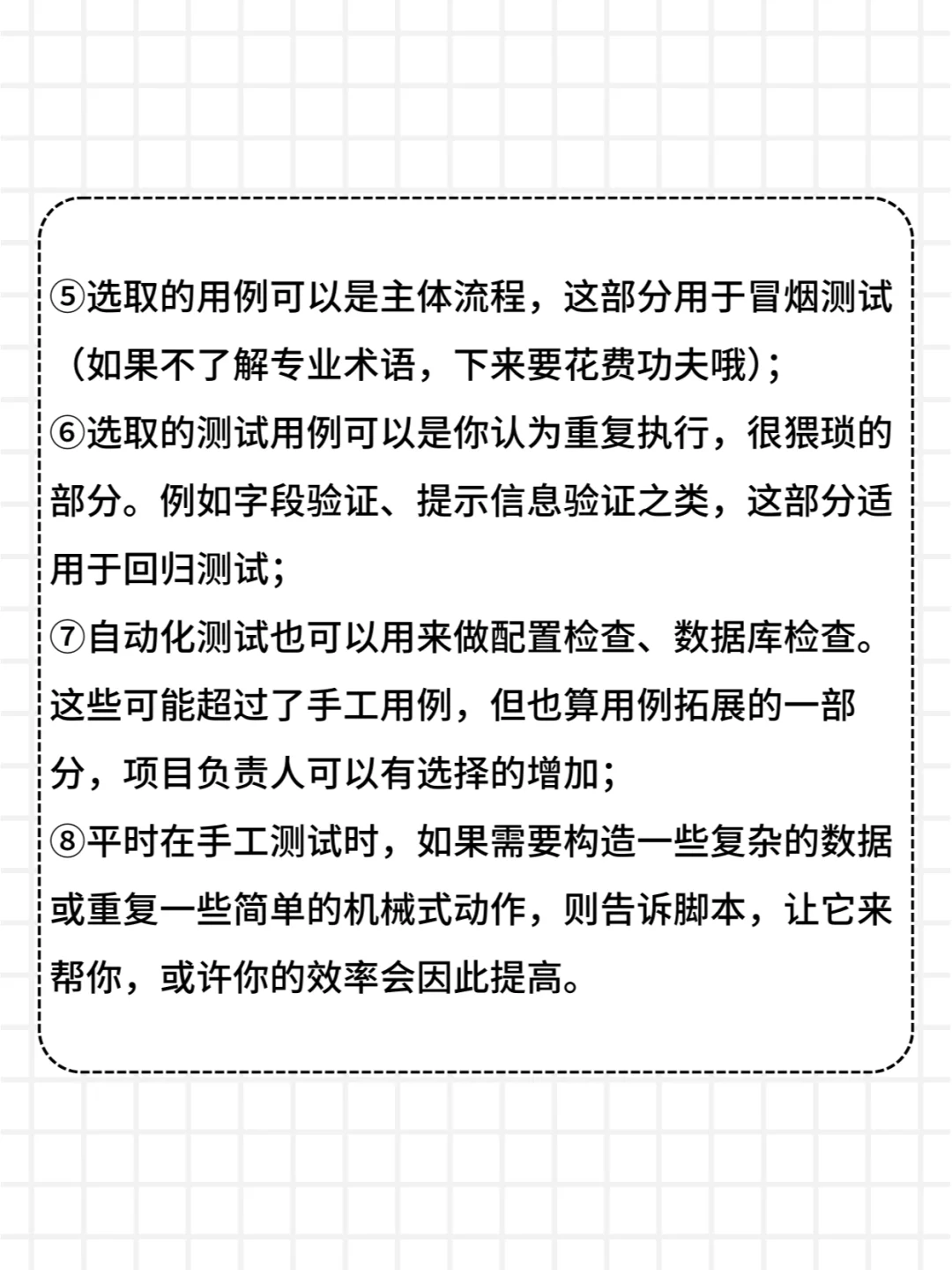
软件测试:手工测试和自动化测试用例设计

软件测试:手工测试和自动化测试用例设计

软件测试:手工测试和自动化测试用例设计

软件测试:手工测试和自动化测试用例设计

软件测试:手工测试和自动化测试用例设计

#软件测试  #0基础学习软件测试  #软件测试工程师  #干货分享  #转行软件测试

本站文章均为手工撰写未经允许谢绝转载:夜雨聆风 » 软件测试:手工测试和自动化测试用例设计
×
订阅图标按钮