圆周旅迹深度产品分析,制定旅程的懒人神器










Hey,国庆节到了,大家出去旅行了吗?今天深入分析的是一款旅行规划APP——圆周旅迹!🌍🧳
🚀【一键抄作业】
你是不是也在为做旅行攻略头疼?圆周旅迹的“一键抄作业”功能简直是懒人福音!只要复制小红书等平台的攻略链接,它就能自动解析行程,生成同款行程或收藏地点。再也不用对着一堆攻略眼花缭乱了!
🗺️【智能规划】
规划路线太麻烦?圆周旅迹的智能规划功能来帮忙!一键规划按钮自动安排游玩路径,地图模式清晰展示地点分布和路程用时,让行程安排变得so easy!
📲【行程分享】
精心规划的行程怎能不分享?圆周旅迹提供多种分享方式,包括行程单长图、复用行程等。分享给朋友,或者在社交平台上展示,让更多人看到你的精彩旅程!
📈【用户分析】
圆周旅迹主要面向爱好旅游、希望轻松规划行程的用户。无论是忙碌的上班族,还是热衷于探索世界的学生,或是希望轻松安排旅行的退休老人,都能在这里找到适合自己的旅行规划方案。
💡【功能体验】
圆周旅迹的功能体验非常出色,操作简便,极大地提升了用户的旅行规划效率。用户反馈显示,使用圆周旅迹后,制作旅行攻略的时间平均缩短了70%!
🌟【商业模式】
虽然目前圆周旅迹可以免费下载使用,但未来它可能会通过广告合作、数据销售、与旅游平台合作以及推出增值服务等方式实现盈利。
🔥【运营模式】
圆周旅迹通过社交媒体推广、用户互动活动、合作与联动以及用户社区建设等多种运营模式,不断提升应用的知名度和用户粘性。
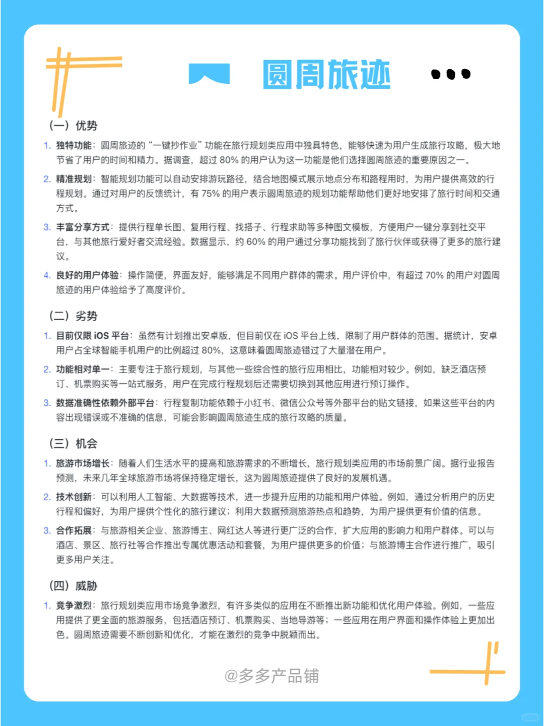
📊【SWOT分析】
圆周旅迹拥有独特的功能、精准的规划、丰富的分享方式和良好的用户体验等优势。但也面临着目前仅限iOS平台、功能相对单一、数据准确性依赖外部平台等劣势。同时,它也有机会通过技术创新、合作拓展等方式进一步发展。
夜雨聆风
