如果在写开题报告之前有一份模板的话,
我相信每一个专业的小伙伴都可以更加顺利的完成自己的开题报告,甚至是后续的论文以及研究。
那万能word模板开题报告到底在哪里呢?
今天这篇文章我就来给大家做分享啦,全部都是干货,一定要仔细看哦。
一、开题报告模板哪里找?
开题报告的模板获取途径还是有不少的。
1.学校图书馆
很多学校图书馆的网站上都有专门针对论文写作的资源板块儿。
里面藏着各种专业的开题报告模板。
不过这些模板可能数量有限啦。
也许满足不了一些特殊专业和研究方向的需求。
2.学术论坛和社区
有不少热心的学姐学长会分享自己用过的开题报告模板。
但是这些模板可能质量参差不齐。
大家还是要自己甄别,需要花费一定时间和精力。
3.借助专业的工具
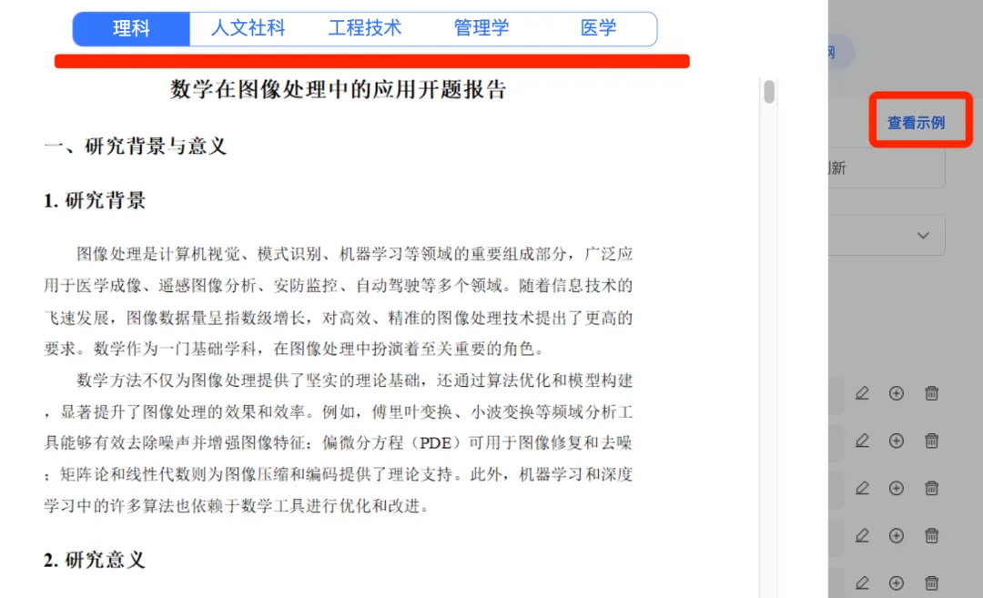
我用的是掌桥科研【AI开题报告】:
https://www.zhangqiaokeyan.com/ai/proposal.html?from=06-610-aiktbg-a-7058

它有很强大的数据库和智能算法,可以帮助大家快速输出高质量的开题报告模板。
而且内容全部都是依据真实参考文献输出的,可以保证模板的学术性和专业性。
这样一来咱们就不用四处去找模板了,节省了非常多的时间。

这个工具支持自己选学历和专业,选好以后等待3到30分钟左右,
开题报告模板或者范文就自动编辑好啦~

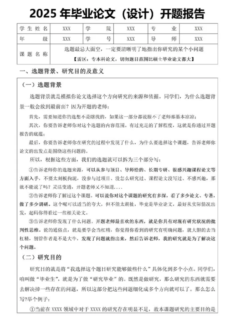
二、万能Word模板,各专业都能直接套用!
虽然说不同专业的研究内容千差万别,但是开题报告的基本结构还是相似的啦。
接下来我想给大家分享一个万能的Word模板。
再跟你们说一下这份模板会包含哪些内容,各个专业都可以直接拿去套用哦。
word框架大纲:

咱们不同专业的同学拿到模板之后,可以根据自己的研究方向和具体内容,对每一个部分做填充和修改。
这样就可以快速完成一份符合要求的开题报告了。
word开题报告模版:

如果是文科专业,可以重点在研究背景和目的意义的部分做详细阐述。
如果是理工科专业,可以在研究内容和方法的方面多下一些功夫。
三、开题报告模板的格式要求严格吗?有哪些需要注意的地方?
开题报告的模板格式我个人觉得要求还是挺严格的。
虽然说不同学校会有细微差别,但总体上也有一些共性要求。
1.字体方面
1)一般标题会用黑体二号字;
2)正文部分会用宋体小四号字;
3)字号和行距也有规定,通常正文的行距是1.5倍或2倍;
4)页边距一般是上下左右各留2.5厘米。
2.格式方面
我们在做格式排版的时候也一定要注意各部分标题的层级关系,。
要正确的使用序号格式,比如(一)、(1)等。
然后参考文献的标注格式也很重要,不同的学术规范有不同的要求,比如GB-T7714-2015等。
在写开题报告以及后续论文的时候,
如果在格式方面大家觉得费时间,也可以借助工具。
我一般用掌桥科研【AI毕业论文写作】
https://www.zhangqiaokeyan.com/ai/thesis.html?from=06-610-aiktbg-a-7058
掌桥科研【AI毕业论文写作】会为我们直接输出一篇学术规范且格式也符合大多数要求的论文范文。
范文的格式也完全是满足学校和导师要求的,层级也很分明、很清晰。
另外中文英文也都支持,还能选择不同的专业,以及可以在文章中一键添加图表、表格、代码和公式。

掌桥科研【AI毕业论文写作】参考文献的引用也会在正文中作标注,甚至在文末也是完全按照要求列出来的,基本上就不需要我们再为格式问题烦恼了。

相信有了这份万能开题报告模板,大家就可以更加便捷且高效的完成自己开题报告的撰写啦。
后续在撰写论文的时候也可以借助工具,帮我们再次提升效率。
而且掌桥科研【AI开题报告】使用的参考文献都是真实的,最重要的是效率很高,而且还可以支持我们选择专业,所以直接套用就OK啦!
最后也希望大家的开题报告和后续论文都可以顺利搞定呀~

夜雨聆风

