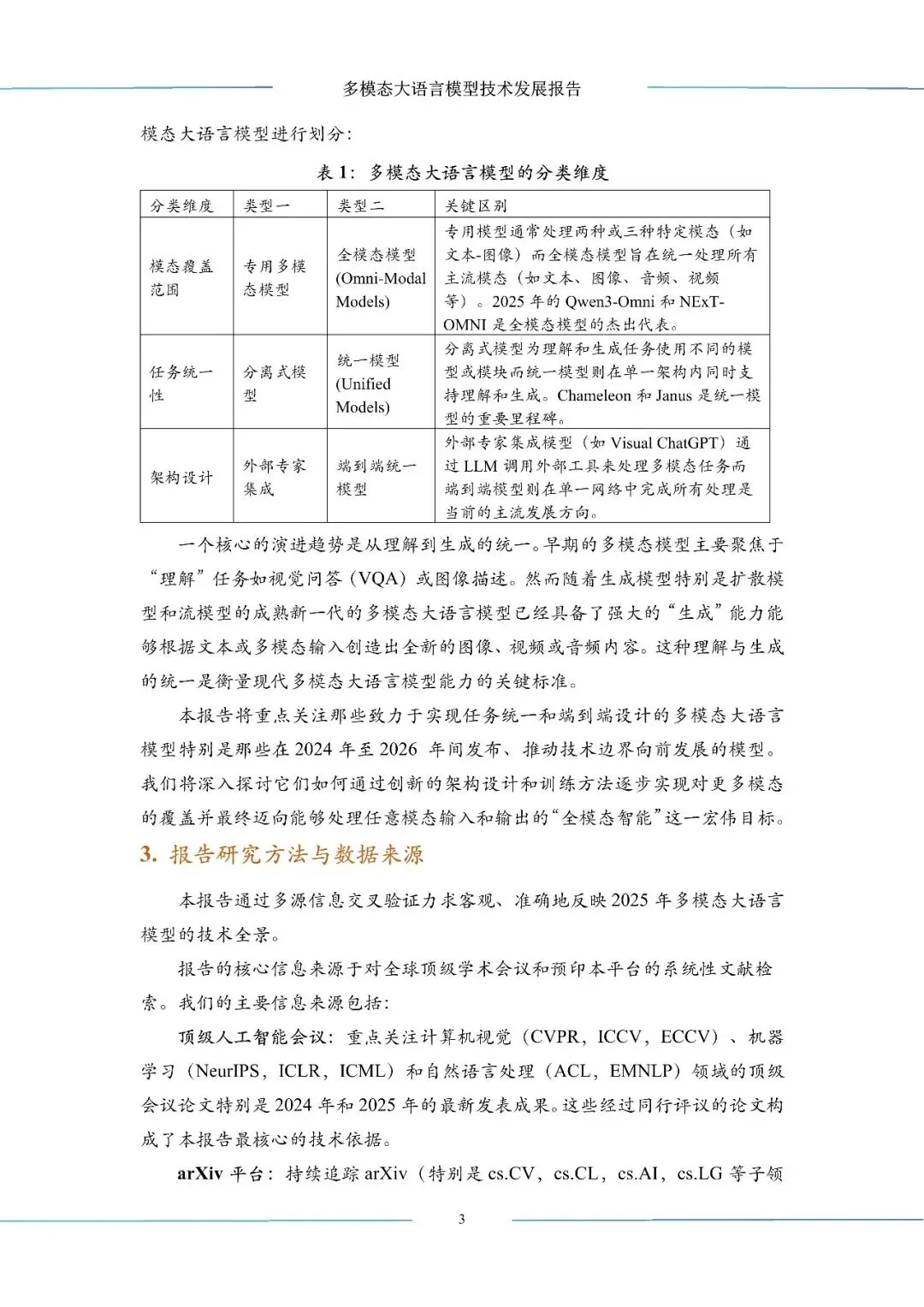
乐于分享
好东西不私藏

多模态大语言模型技术发展报告(附下载)

多模态大语言模型技术发展报告(附下载)
点击蓝字关注我们
下文为报告部分内容,PDF完整版报告阅读原文添加小助理获取(左下角阅读原文),每天持续更新中。惠投搜搜报告库中覆盖全行业报告,有需要长期阅读高质量行业报告的朋友可联系客服

报告下载:本报告完整版PDF已经加入惠投研报库中,阅读原文添加小助理下载报告!