

注:试题来源于考生回忆及网络整理,可能存在不全和错误!仅供学习参考!

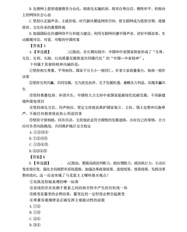
1.【单选题】……调,学习好,贯彻好党的二十届四中全会精神,是当前和今后一个时期全党全国的一项重大政治任务。关于党的二十届四中全会精神,下列表述正确的是:
A.把捍卫经济安全摆在首位,加强重点领域国家安全的能力建设,突出保障事关国家长治久安,经济健康稳定,人民安居乐业的重大安全
B.坚定不移推动高质量发展,构建以新兴产业和未来产业为骨干的现代化产业体系
C.坚定不移扩大高水平时外开放,做强国内国际大循环,加快构建新发展格局
D.加强普惠性、基础性、兜底性民生建设,稳步推进基本公共服务均等化
【答案】D
2.【单选题】……的二十届四中全会提出,加快农业农村现代化,扎实推进乡村全面振兴。下列与之相关说法正确的是:
①坚持把解决好“三农”作为全党工作重中之重
②统筹发展科技农业、绿色农业、质量农业、品牌农业
③稳定土地承包关系,稳步推进三轮承包到期后再延长三十年试点
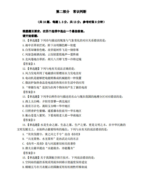
④因地制宜完善乡村建设实施机制、分类有序、一体化推进乡村振兴
⑤健全财政优化保障、金融重点倾斜、社会积极参与的多元投入格局,确保乡村振兴投入力度不断增强
A.①②③
B.①②⑤
C.①②④⑤
D.②③④⑤
【答案】B
3.【单选题】关于健全网络生态治理长效机制,下列说法错误的是:
A.坚持把普惠作为第一动力,把安全作为底线要求,把创新作为价值追求,高质量推进网络生态治理


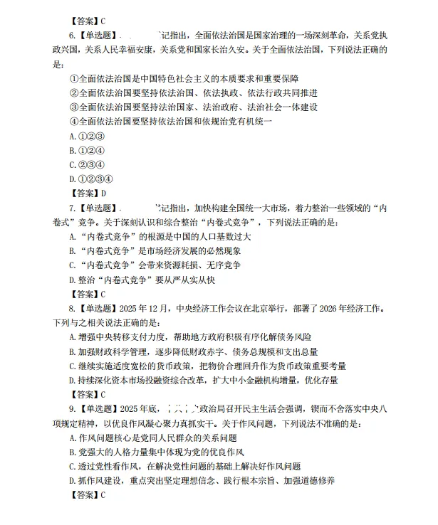
10.【单选题】《中共中央关于制定国民经济和社会发展第十五个五年规划的建议》提出,要如期实现建军一百年奋斗目标,高质量推进国防和军队现代化。关于高质量推进国防和军队现代化,下列举措错误的是:
A.壮大战略威慑力量,维护全球战略平衡和稳定
B.全面落实勤俭建军方针,走高效益、低成本、可持续发展路子
C.建设先进国防科技工业体系,优化国防科技工业布局,推进军民标准通用化
D.完善涉外国家安全机制,构建海外安全保障体系,加强反制裁、反干预反“长臂管辖”斗争
【答案】D





等;
具体努力:
一、政府方面:
1、摸清底数。工作人员入户核实,建立一乡一册数据库,形成资产资源台账。
2、科技赋能,精准推送。建立“R县”小程序,汇聚…等多领域各类型资源
3、优化审批流程。审批等线上办理。
4、确权颁证。出台方案,扩大产权认定范围。
5、提供融资担保。政府性融资担保机构签订协议,按比例风险共担
二、金融机构方面:推出针对性大额度,低利息金融产品,解决资金需求。
三、市场主体:考察选址,修缮改造,打造农家乐、咖啡、农产品加工等产业,并持续扩大规模。
第三题:近期省市监部门将举办个体经济高质量发展
论坛,Z市个体户工商学院负责人应邀发言,请根据给定资料3,写一份介绍学院服务个体经济高质量发展的发言稿。600字
政校协同聚合力全面服务促发展
尊敬的各位领导、同仁,各位个体经营者朋友们:
大家好,我是个体户工商学院负责人,2023年Z市成立个体户工商学院,旨在通过接地气的培训,提高工商户们的管理经营能力和水平,扎实推进个体经济高质量发展。至今,服务20多万人次,参培的商户都有共同的感受——“仿佛打开了新天地”,具体经验如下:
一、政校协同,培训方式多样。与当地大学合作,开设14家分院、就近培训。打破时空限制,线上线下结合。
二、需求导向,培训内容精准。围绕经营户需求开设课程,坚持“他们需要什么,就培训什么”原则。课程丰富,包括管理、电商等
三、一站服务,保障企业发展。提供一站式咨询和服务,全程指导,帮助企业解决名誉受损、转型升级等难题。
四、交流共享,搭建合作平台。破解“单打独斗”困境,促进交流,资源共享,创新“……”模式。
五、最后,促进集群化、规范化、产业化;打造线上平台。
下一步:……
谢谢大家!
第四题:给定资料4中提到“当每一处变化都呼应人的需求,每一个人都焕发新的价值,社区便能获得持续生长的内在力量”,请深入思考这句话,参考给定资料,自拟题目,写一篇文章。(800-1000字)
锚定民生需求,共建共治共享
——解锁新时代基层治理核心密码
分论点一:践行“益家园”理念,呼应居民多元需求,是社区持续生长的前提根基。
分论点二:践行“益己”理念,焕发居民个体价值,是社区持续生长的核心动力。
分论点三:践行“益人”理念,凝聚群众力量合力,是社区持续生长的精神纽带。
温馨提醒 篇幅有限
点击卡片关注,对话框回复【省考答案】
领取2026贵州省考行测、申论真题及答案
✅2026年贵州事业单位联考
编制类型:事业编制
招聘人数:10391人
笔试时间:2026年3月28日-29日
笔试科目:《职业能力倾向测验》和《综合应用能力》,考试方式为分类考试,分综合管理类(A类)、社会科学专技类(B类)、自然科学专技类(C类)、中小学教师类(D类)、医疗卫生类(E类)
历年真题推荐:
✍2018-2025年贵州事业单位《职测+综应》A类笔试真题及答案!
✍2020-2025年贵州事业单位联考教师D类《职测+综应》笔试真题及答案解析
✍2020-2025年贵州事业单位联考医疗E类《职测+综应》笔试真题及答案解析!
注意:贵州事业单位除联考外,还会有各单位和各地区单独招聘,全年陆续发布公告。笔试内容主要为综合知识、教育综合知识和医疗基础知识。建议关注公众号贵黔163,公告信息不错过!
✅2026年贵州三支一扶招募
编制类型:合同制(2年服务期,近年来期满后陆续有转编制)
招聘人数:878人
笔试时间:2026年3月28日
笔试科目:《公共基础知识》
备考推荐:
✍2026贵州三支一扶考试备考1600题+速记600条+知识点
✅2026年贵州省交通运输厅所属第二批招聘
编制类型:事业编制
招聘人数:161人
报名时间:2026年3月23日9:00-3月27日17:00
学历要求:本科及以上
笔试时间:2026年4月18日
笔试科目:《职业能力测试》和《申论》
公告信息:贵州省交通运输厅所属事业单位2026年第二批公开招聘161人工作人员方案
✅2026年贵阳贵安中小学、幼儿园教师统招
编制类型:事业编制
招聘人数:819人
报名时间:42026年3月23日9:00-3月27日17:00
招考对象:应届毕业生和上班族均可,部分岗位定向2026届高校毕业生
学历要求:本科及以上
笔试时间:2026年4月11日上午
笔试科目:《教育综合知识》
公告信息:819人!贵阳贵安2026年统一公开招聘中小学(幼儿园)教师公告
备考推荐:
✅2026贵州烟草(烟草专卖局+中烟)招聘
编制类型:国企正式工
招聘人数:预计300人左右
报名时间:预计2026年4月上中旬开始
招聘对象:全国普通高等院校应届毕业生
学历要求:本科及以上
专业要求:根据岗位性质和需求确定专业要求
笔试时间:预计2026年5月-6月
笔试科目:行政职业能力测试、烟草专卖有关法律法规和申论
发布网站:贵州烟草专卖局官网、(http://gz.tobacco.gov.cn/xxgk/tzgg/ztbgg/)、贵州中烟工业官网、中国烟草人才招聘平台
备考推荐:
✅2026年贵州省“特岗教师”招聘
编制类型:服务期3年,期满转编制
招聘人数:预计2000-3000人左右
报名时间:预计2026年5月-6月份中上旬
招聘对象:应往届毕业生,年龄不超过32周岁
学历要求:根据岗位性质和需求确定专业要求
笔试时间:预计2026年6月-7月
笔试科目:学科专业知识(70分)、教育综合知识(30分)
发布网站:贵州省教育厅官网(https://jyt.guizhou.gov.cn/)、各县区人民政府网
备考推荐:
✅2026年贵州茅台、习酒系列招聘
编制类型:国企正式工
涉及单位:贵州茅台酒股份有限公司、贵州茅台酒股份有限公司和义兴酒业分公司、贵州茅台酒厂(集团)保健酒业有限公司等各子公司、贵州习酒等
招聘人数:待定
公告时间:3月-7月份
笔试时间:4月-7月份
笔试科目:茅台集团及子公司笔试内容主要以《行政职业能力测验》为主,贵州习酒主要以语文、数学及综合知识为主。
发布网站:
①贵州茅台集团官网(https://www.moutai.com.cn/mtjt/xxgk/zpxx/index.html)、
②贵州茅台酒股份有限公司官网
(https://www.moutaichina.com/mtgf/xxgk/zpgg/index.html)、
③贵州茅台人事招聘系统(https://zp.moutai.com.cn/)
④贵州茅台保健酒业有限公司等子公司官网
注意:在2025年贵州茅台集团及子公司均为进行大规模的招聘,只有零散人才引进。贵州习酒2025年校园招聘180人公告在2024年11月发布!根据2025年茅台未招聘情况,预计在2026年会进行招聘(具体以时间公告为准)。黔筑人才公众号建议想报考茅台的小伙伴可提前准备。
备考推荐:
以上相关时间安排和人数根据2025年各招聘情况预计,具体以2026年实际公告为准,小伙伴可以参照相关安排提前准备。
关注贵黔163公众号!相关信息不错过!
▌本号声明:本文由贵黔163编辑整理发布,转载请注明,内容解释归招考单位所有。内容仅做分享,不涉及人力中介和劳务派遣服务。
▌关于版权:如有侵权,请联系删除
▌信息来源:贵黔163综合整理

觉得有用的话请花10秒钟时间
把它放到你的朋友圈里给你身边的小伙伴
也祝你能找到一份满意的工作,比心!




夜雨聆风