一、概述
1.1 工作思路
1.2 评估依据
1.3 评估范围
1.4 评估方式
1.5 基础信息
二、资产分析
2.1 信息资产识别总体说明
2.2 信息资产明细识别
三、评估说明
3.1 无线网络安全检查项评估
3.2 无线网络及系统安全评估
3.3 IP地址管理与补丁更新管理
3.4 防火墙安全评估
四、威胁细分分析
4.1 威胁分析总体说明
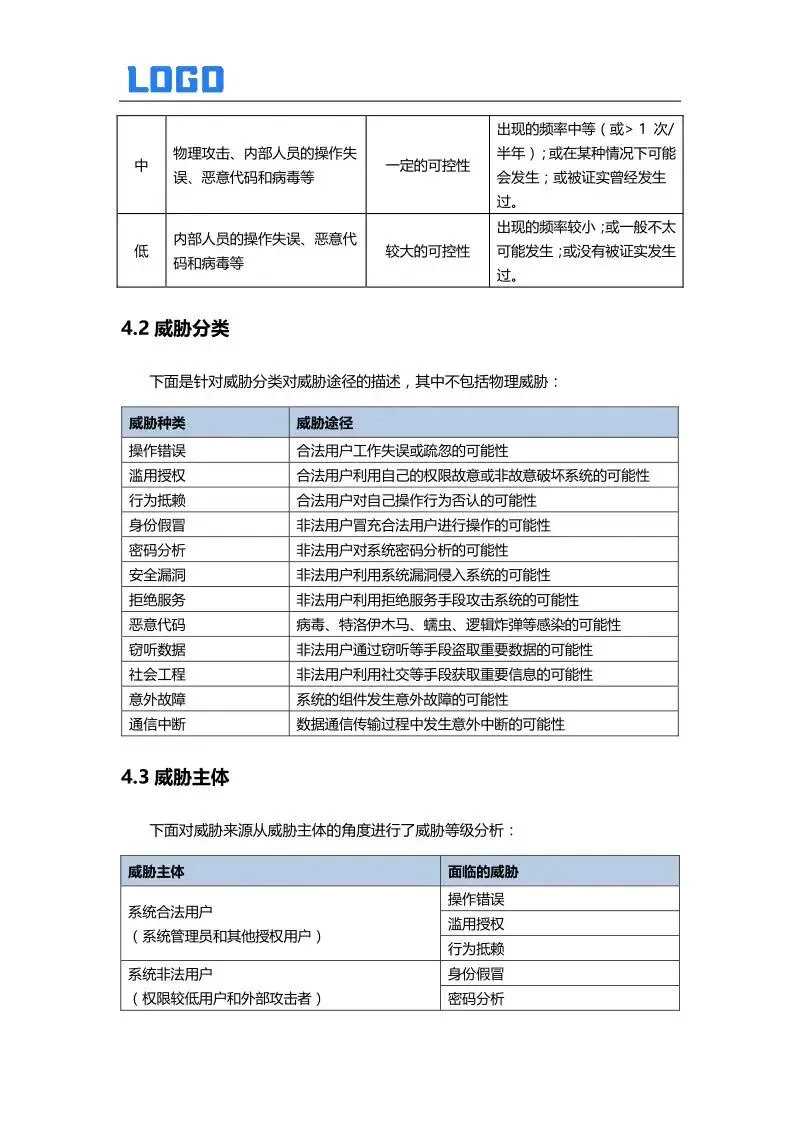
4.2 威胁类型划分
4.3 威胁主体分析
五、安全加固与优化
5.1 加固实施流程
5.2 加固措施对比表
六、评估总结










一、概述
1.1 工作思路
1.2 评估依据
1.3 评估范围
1.4 评估方式
1.5 基础信息
二、资产分析
2.1 信息资产识别总体说明
2.2 信息资产明细识别
三、评估说明
3.1 无线网络安全检查项评估
3.2 无线网络及系统安全评估
3.3 IP地址管理与补丁更新管理
3.4 防火墙安全评估
四、威胁细分分析
4.1 威胁分析总体说明
4.2 威胁类型划分
4.3 威胁主体分析
五、安全加固与优化
5.1 加固实施流程
5.2 加固措施对比表
六、评估总结









